2021年高考历史试卷(全国乙卷)(空白卷)

第1页 / 共6页

第2页 / 共6页

第3页 / 共6页

第4页 / 共6页
该文档为免费文档,您可直接下载完整版进行阅读
2021年高考历史试卷(全国乙卷)(空白卷)-初高中资料试题文库
2021年高考历史试卷(全国乙卷)(空白卷)
此内容为免费资源,请登录后查看
0
免费资源
THE END
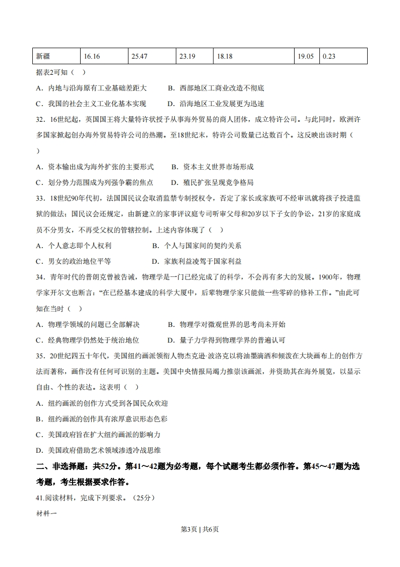
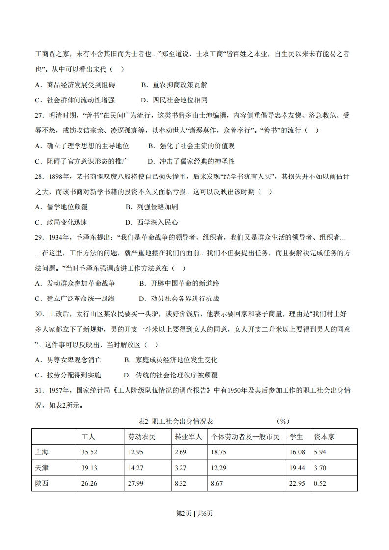
绝密★启用前2021年普通高等学校招生全国统一考试(乙卷)文科综合能力测试历史部分注意事项:1.答卷前,考生务必将自己的姓名、准考证号填写在答题卡上。2。回答选择题时,选出每小题答案后,用铅笔把答题卡上对应题目的答案标号涂黑。如需改动,用橡皮擦干净后,再选涂其他答案标号。回答非选择题时,将答案写在答题卡上。写在本试卷上无效。3.考试结束后,将本试卷和答题卡一并交回。一、选择题:本题共12小题,每小题4分,共48分。在每小题给出的四个选项中,只有一项是符合题目要求的。24.西周分封制下,周天子与诸侯国君将包括土地及人口的采邑赐给卿、大夫作为世禄。西周中期以后,贵族所获采邑越来越多,到春秋时期,有的诸侯国一个大夫的采邑就多达数十个。这说明()A.土地国有制度废除B.分封体制不断强化C.诸侯国君权力巩固D.社会生产持续发展25.表1西汉末、东汉中期部分地区民户数量表单位:户郡名西汉末东汉中期代郡(今河北、山西间)5677120123太原(今属山西)16986330902南阳(今河南南部及湖北、陕西部分地区)359316528551汝南(今河南东南、安徽西北)461587404448豫章(今属江西)67462406496零陵(今湖南、广西间)21092212284据表1可知,在此期间()A.长江以南经济发展加速B.豪强大族势力没落C.南北经济的不平衡加剧D.个体农耕经济衰退26.宋代,官府强调“民生性命在农,国家根本在农,天下事莫重于农”,“毋舍本逐末”。苏辙说:“凡今农第1页|共6页
喜欢就支持一下吧
点赞5 分享