2019年高考历史试卷(北京)(空白卷)

第1页 / 共6页

第2页 / 共6页

第3页 / 共6页

第4页 / 共6页
该文档为免费文档,您可直接下载完整版进行阅读
2019年高考历史试卷(北京)(空白卷)-初高中资料试题文库
2019年高考历史试卷(北京)(空白卷)
此内容为免费资源,请登录后查看
0
免费资源
THE END
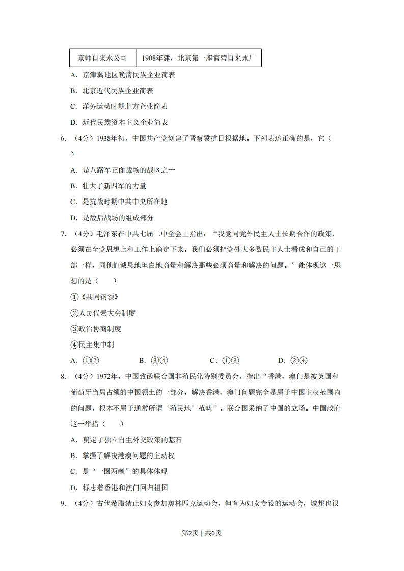
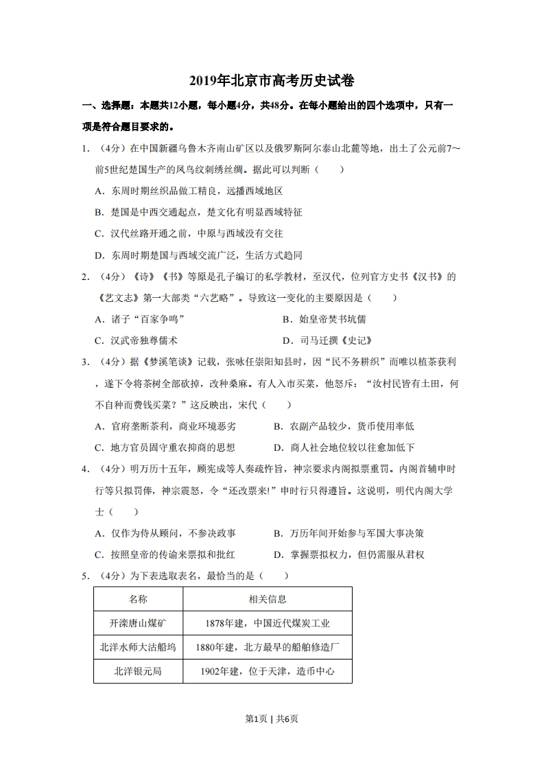
2019年北京市高考历史试卷一、选择题:本题共12小题,每小题4分,共48分。在每小题给出的四个选项中,只有一项是符合题目要求的。1.(4分)在中国新疆乌鲁木齐南山矿区以及俄罗斯阿尔泰山北麓等地,出土了公元前7~前5世纪楚国生产的凤鸟纹刺绣丝绸。据此可以判断()A.东周时期丝织品做工精良,远播西域地区B.楚国是中西交通起点,楚文化有明显西域特征C.汉代丝路开通之前,中原与西域没有交往D.东周时期楚国与西域交流广泛,生活方式趋同2.(4分)《诗》《书》等原是孔子编订的私学教材,至汉代,位列官方史书《汉书》的《艺文志》第一大部类“六艺略”。导致这一变化的主要原因是()A.诸子“百家争鸣”B.始皇帝焚书坑儒C.汉武帝独尊儒术D.司马迁撰《史记》3.(4分)据《梦溪笔谈》记载,张咏任崇阳知县时,因“民不务耕织”而唯以植茶获利,遂下令将茶树全部砍掉,改种桑麻。有人入市买菜,他怒斥:“汝村民皆有土田,何不自种而费钱买菜?”这反映出,宋代()A.官府垄断茶利,商业环境恶劣B.农副产品较少,货币使用率低C.地方官员固守重农抑商的思想D.商人社会地位较以往愈加低下4.(4分)明万历十五年,顾宪成等人奏疏忤旨,神宗要求内阁拟票重罚。内阁首辅申时行等只拟罚俸,神宗震怒,令“还改票来!”申时行只得遵旨。这说明,明代内阁大学士()A.仅作为侍从顾问,不参决政事B.万历年间开始参与军国大事决策C.按照皇帝的传谕来票拟和批红D.掌握票拟权力,但仍需服从君权5.(4分)为下表选取表名,最恰当的是()名称相关信息开滦唐山煤矿1878年建,中国近代煤炭工业北洋水师大沽船坞1880年建,北方最早的船舶修造厂北洋银元局1902年建,位于天津,造币中心第1页1共6页
喜欢就支持一下吧
点赞6 分享