2015年高考历史试卷(广东)(空白卷)

第1页 / 共3页

第2页 / 共3页

第3页 / 共3页
已完成全部阅读,共3
2015年高考历史试卷(广东)(空白卷)-初高中资料试题文库
2015年高考历史试卷(广东)(空白卷)
此内容为免费资源,请登录后查看
0
免费资源
THE END
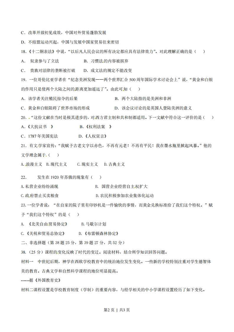
2015年广东高考文综历史解析(精编版)(学生版)一、选择题(每题4分,共12题,48分)12.有古代学者论述某字体的形成时说:“(官员)奏事繁多,篆字难成,即令隶人(即胥吏)佐书。”据此推断,该字体是()A.小篆B.隶书C.行书D.草书13.针对皇帝频频越过中书省直接向六部官员下达诏令的现象,有朝臣说:“事不出中书,是为乱政。”由此可知,该朝臣()A.反对中央集权B.主张建立内阁C.主张加强相权D.反对三省六部制14.史载:明代江南昆山县的农家,“麻耧机之事,则男子素习焉,妇人或不如也”,但乡村妇女“凡耕耘、收获、桔棉之事,与男子共其劳”。这则材料反映了当时()A.小农经济的生产方式B.资本主义的萌芽C.男尊女卑的社会秩序D.官营手工业的主导地位15.毛泽东主张用事实反击敌人的毁谤:“敌人说:‘广东共产’,我们说:‘请看事实’…敌人说:‘广州政府勾联俄国丧权辱国’,我们说:‘请看事实’。敌人说:‘广州政府治下水深火热民不聊生’。我们说:‘请看事实’。”这些“事实”都发生于()A.辛亥革命时期B.国民革命时期C.抗日战争时期D.解放战争时期16.1961年,中共中央农村工作部的一份报告指出:现在部分干部和农民对集体生产信心不足,以致发展到变相恢复单干,有的地方出现了“父子队”“兄弟队”式家庭作业。这则材料作为例证,可用于说明()A.当时土地所有制发生改革B.农业合作化运动的历史背景C.当时国民经济调整成效显著D.家庭联产承包责任的起源17.表2反映了中国某时期与各国贸易的情况,据此推出符合史实的结论是()表2中国对外贸易总额的国家构成(%)年份苏联美国其他国家第一年302149第二年41.30.458.3第三年51.7590.00348.238A.抗日战争胜利,中苏贸易激增B.实行“一边倒”政策,中美贸易剧减第1页|共3页
喜欢就支持一下吧
点赞5 分享