2017年高考历史试卷(北京)(解析卷)

第1页 / 共16页

第2页 / 共16页

第3页 / 共16页

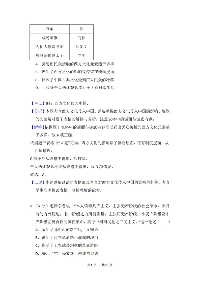
第4页 / 共16页
该文档为免费文档,您可直接下载完整版进行阅读
2017年高考历史试卷(北京)(解析卷)-初高中资料试题文库
2017年高考历史试卷(北京)(解析卷)
此内容为免费资源,请登录后查看
0
免费资源
THE END
2017年北京市高考历史试卷事考答案与试题佩折一、选择题(共12小题,每小题4分,满分48分)1.(4分)2016年,在北京市通州区发掘出汉代渔阳郡路县城址和800余座战国至汉代墓葬。出土了钱币及大量陶屋、陶仓等随葬品。这些考古发现,有助于研究(①秦汉时期郡县的设置状况②本区域古代农业发展状况③汉代手工业和商业发展情况④大运河对本区域交通的影响。A.①②③B.①②④C.②③④D.①③④【考点】Y5:史学研究的基本方法【分析】本题主要考查历史研究的基本方法,重点考察考古发现对历史事实的印证作用,要求学生结合战国时期到汉朝时期的社会政治经济思想发展的基本史实。【解答】①材料涉及到的是从战国到汉代的墓葬,中间包括秦国,可以作为研究秦汉时期郡县设置情况的基本资料。②材料的考古发现有助于研究,战国到汉代北京地区的农业发展的情况。③出土的陶仓钱币等有助于了解汉代手工业和商业发展的基础知识。④大运河是隋唐时期开始修建的,与材料时代不符。故选:A。【点评】学生在做题时要知道历史史实的验证和研究有一个基本的方法,叫做二重论证法,也就是把考古发现的文物,与历史文献,结合印证,历史事实的正确性,还原当时的社会现实。材料中的考古发现有助于我们了解从战国到秦汉时期的社会面貌。2.(4分)北宋名臣包拯清正廉洁、刚正不阿,民间尊称他为“包相爷”。他曾担任过转运使、兵部员外郎、开封府知府和枢密副使等职务,其中“位同宰相”的是()第1页|共16页
喜欢就支持一下吧
点赞13 分享