2017年高考历史试卷(新课标Ⅰ)(解析卷)

第1页 / 共20页

第2页 / 共20页

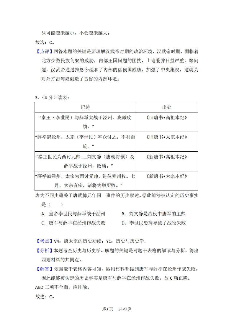
第3页 / 共20页

第4页 / 共20页
该文档为免费文档,您可直接下载完整版进行阅读
2017年高考历史试卷(新课标Ⅰ)(解析卷)-初高中资料试题文库
2017年高考历史试卷(新课标Ⅰ)(解析卷)
此内容为免费资源,请登录后查看
0
免费资源
THE END
2017年全国统一高考历史试卷(新课标I)事考答来与试想解析一、选择题:本题共12小题,每小题4分.在每小题给出第四个选项中,只有一项是符合题目要求的.1.(4分)周灭商之后,推行分封制,如封武王弟康叔于卫,都朝歌(今河南淇县):封周公长子伯禽于鲁,都奄(今山东曲阜):封召公奭于燕,都蓟(今北京).分封()A.推动了文化的交流与文化认同B.强化了君主专制权力C.实现了王室对地方的直接控制D.确立了贵族世袭特权【考点】12:西周的分封制.【分析】本题主要考查西周分封制的内容和影响,要求学生从材料中受封对象与周王之间的关系来分析。【解答】A.题目的引导语是“分封”,而不是“材料反映了、说明了、体现了”由此可知,这个题目中的材料只是引出考察的对象分封,及其的作用,结合分封制的内容,我们可知,分封制加强了西周王朝对地方的控制,形成了众星捧月的政治格局,也强化了周边地区对西周的文化认同,促进了各地区的文化交流。B.分封制主要是地方官制,不可能加强君主专制的权力,另外,西周时期,没有形成专制主义中央集权制度,君主专制权力在当时不是非常突出,西周主要强调以德治国。C.结合所学知识,我们知道分封制地方诸侯国有很强的独立性,西周王朝就是不能够直接操控地方,所以实行分封,选项表述是错误的。D.分封制的实施,确实是体现了世袭的贵族特权,但不能说明,贵族的世袭特权是由分封制确立的,在西周之前,世袭贵族就拥有特权。第1页|共20页
喜欢就支持一下吧
点赞6 分享