2022年高考历史试卷(湖北)(解析卷)

第1页 / 共14页

第2页 / 共14页

第3页 / 共14页

第4页 / 共14页
该文档为免费文档,您可直接下载完整版进行阅读
2022年高考历史试卷(湖北)(解析卷)-初高中资料试题文库
2022年高考历史试卷(湖北)(解析卷)
此内容为免费资源,请登录后查看
0
免费资源
THE END
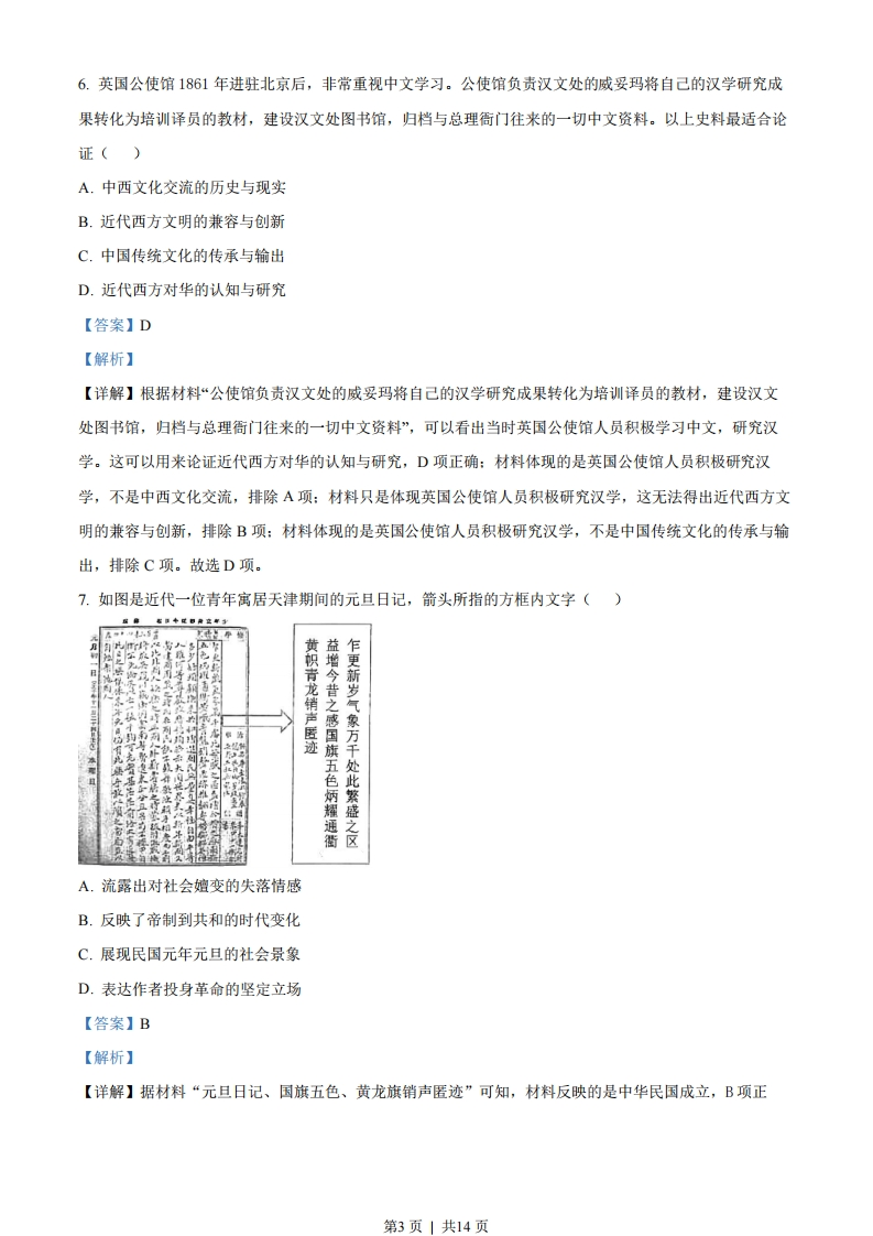
湖北省2022年普通高中学业水平选择性考试历史一、选择题1.1978年,湖北随州曾侯乙墓出土了一件精美的漆箱,箱盖上绘有按星空方位标注的二十八星宿图,其中的星宿名称多数与《石氏星表》中的记载相同。这表明()A.图像比文献记载更可靠B.西周重视天文观测C.文物与文献可相互印证D.楚国制漆工艺精湛【答案】C【解析】【详解】湖北随州曾侯乙墓出土的漆箱绘有按星空方位标注的二十八星宿图名称多数与《石氏星表》中的记载相同,说明出土文物与文献可以相互印证,C项正确:不能从图像或文献记载来评判史料的可靠性,排除A项:材料无法体现西周对天文观测的重视,排除B项:材料主旨不是说明楚国制漆工艺精湛,排除D项。故选C项。2.下列关于秦汉历史的记述,集中反映了()文献记述出处秦并海内,兼诸侯,南面称帝,以养四海贾谊《过秦论》拨乱诛暴,平定海内,卒践帝祚,成于汉家。《史记秦楚之际月表序》接汉绪,茂育群生,恢复疆宇。《后汉书·班固传》A.统一多民族国家形成与发展B.家国同构模式改变C.“大一统”的观念开始出现D.华夏认同不断增强【答案】A【解析】【详解】“秦并海内,兼诸侯,南面称帝,以养四海”反映了秦朝统一全国,建立统一的多民族国家,“拨乱诛暴,平定海内,卒践帝祚,成于汉家”指西汉灭秦朝,建立统一的政权汉朝,统一的多民族国家得到巩固,“接汉绪,茂育群生,恢复疆宇”指东汉延续了西汉国家的统一,材料集中反映了秦汉时期我国统一多民族国家形成与发展,A项正确:家国同构指家庭、家族和国家在组织结构方面具有共同性,均以血亲一宗法关系来统领,体现了血缘关系与政治关系的融合,排除B项:C项中“开始”表述错误,排除:材料没有涉及华夏认同的信总,排除D项。故选A项。3.唐玄宗针对民间销毁铜钱用于铸造铜器的现象,下诏曰“今天下泉货益少,币帛顿轻,欲使天下流通,第1页」共14页
喜欢就支持一下吧
点赞10 分享