2022年高考历史试卷(湖南)(解析卷)

第1页 / 共14页

第2页 / 共14页

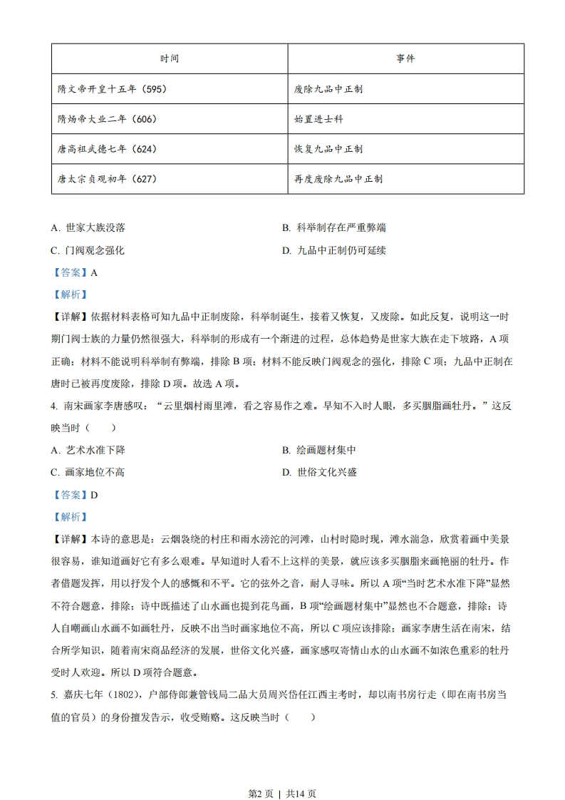
第3页 / 共14页

第4页 / 共14页
该文档为免费文档,您可直接下载完整版进行阅读
2022年高考历史试卷(湖南)(解析卷)-初高中资料试题文库
2022年高考历史试卷(湖南)(解析卷)
此内容为免费资源,请登录后查看
0
免费资源
THE END
湖南省2022年历史高考真题注意事项:1.答卷前,考生务必将自己的姓名、准考证号填写在本试卷和答题卡上。2。回答选择题时,选出每小题答案后,用铅笔把答题卡上对应题目的答案标号涂黑。如需改动,用橡皮擦干净后,再选涂其他答案标号。回答非选择题时,将答案写在答题卡上。写在本试卷上无效。3.考试结束后,将本试卷和答题卡一并交回。一、选择题:本题共16小题,年小题3分,共48分,在每小题给出的四个选项中,只有一项是符合题目要求的。1.儒家起于鲁,传布于齐、晋、卫:墨家始于宋,传布于鲁、楚、秦:道家起源于南方,后在楚、齐、燕有不同分支:法家源于三晋,盛行于秦。这()A.促进了政治统一B.维系了“学在官府”的局面C.冲击了贵族政治D.导致了各诸侯国之间的矛盾【答案】C【解析】【详解】材料反映了思想的传播,思想的传播伴随着人才的流动,依据所学可知,诸侯国君出于争霸需要,重用外地人才,不少诸侯国吸收了大量外地人才,从而冲击了本地贵族对政治的垄断,促进了“贵族政治”向“官僚政治”的转变,C项正确:百家的思想各异,并不能促进国家政治统一,排除A:春秋时期,孔子创办私学打破了“学在官府”的局面,排除B项:D项颠倒因果,诸侯国的矛盾导致各家的盛行。故选C项。2.汉武帝南征北伐,东巡西幸,奢靡无度,致府库告竭,遂用聚敛之臣,“至于卖爵、更币、算车船、租六畜、告缗、均输、盐铁、榷酤,凡可以佐用者一孔不遗,独于田租不敢增益”。武帝此举()A.体现以农为本B.服务于汉初战事C.意在藏富于民D.解决了财政危机【答案】A【解析】【详解】根据“独于田租不敢增益”结合所学知识,可见汉代统治者视农业为国本,不敢增加田租是为了避免动摇国本,A项正确:汉武帝敛财不仅为了战事,还有满足巡幸和奢侈挥霍的原因,排除B项:汉武帝推行的各种政令,其本质的目的不是“藏富于民”,而是要充盈国库,排除C项:材料没有体现汉武帝的措施“解决了”财政危机,排除D项。故选A项。3.据下表可知()第1页」共14页
喜欢就支持一下吧
点赞7 分享