2014年高考历史试卷(江苏)(空白卷)

第1页 / 共11页

第2页 / 共11页

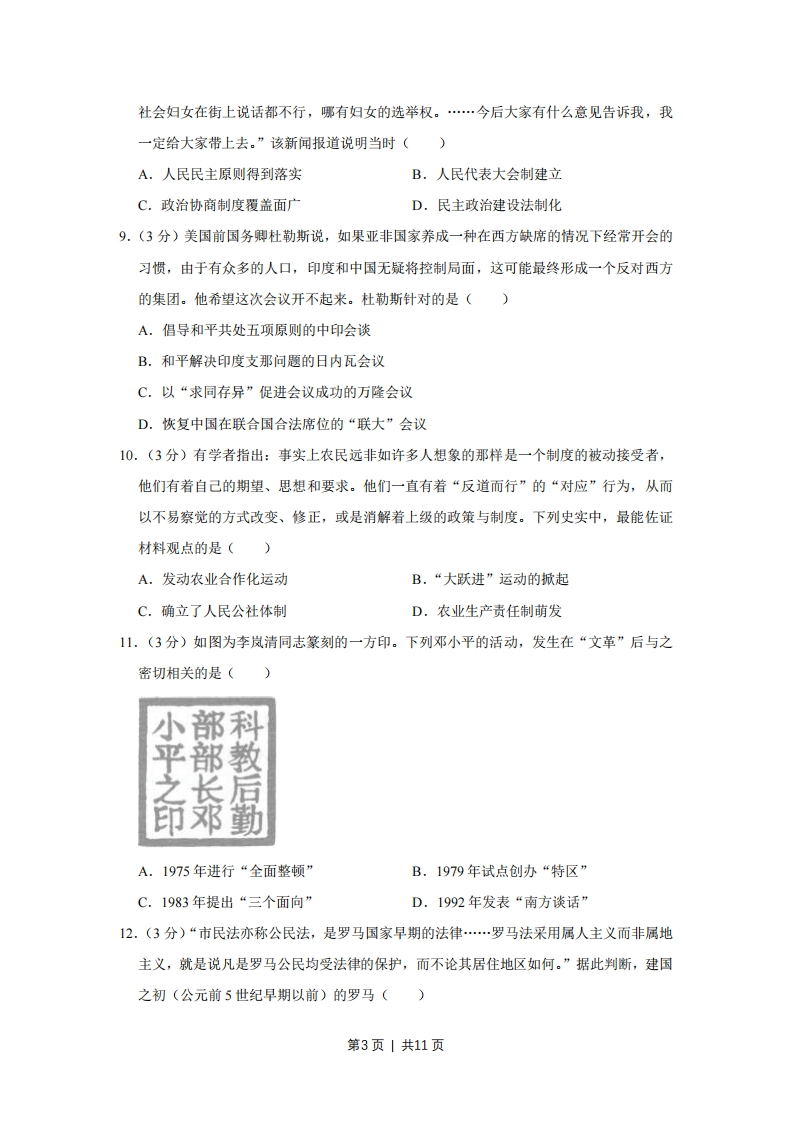
第3页 / 共11页

第4页 / 共11页
该文档为免费文档,您可直接下载完整版进行阅读
2014年高考历史试卷(江苏)(空白卷)-初高中资料试题文库
2014年高考历史试卷(江苏)(空白卷)
此内容为免费资源,请登录后查看
0
免费资源
THE END
2014年江苏省高考历史试卷一、选释题:本大题共20题,每题3分,共计60分,在每小题列出的四个选项中,只有一项最符合题目要求,1.(3分)在对天、君、民关系的认识上,原始儒学以孟子为例,主张民贵君轻,董仲舒主张“屈民以伸君,屈君以伸天”。材料表明,董仲舒()A.继承了原始儒学的全部宗旨B.背离了原始儒学的民本思想C.背离了原始儒学的仁爱思想D.摒弃了原始儒学的德治主张2.(3分)唐前期规定“诸非州县之所不得置市”。后期则规定:“中县户满三千以上,置市令一人、史二人,其不满三千户以上者,并不得置市官。若要路须置,旧来交易繁者,听依三千户法置”。由此可见唐后期()A.市的建置制度己有所调整B.县不满三千户绝不许设市C.市的交易不再受官府监管D.只有州县所在地才许设市3.(3分)据叶德辉《书林清话》,五代后唐时,在宰相冯道主持下,开始将儒家“九经”校勘后刻版印刷。宋初国子监有书版四千,至真宗景德二年,书版剧增至十万。此外中央崇文院、司天监、秘书监等机构也都大量刻书。宋朝书坊遍及全国各地,所售书籍大多精雕细校。由此推断()A.宰相冯道发明雕版印刷术B.活字印刷己取代雕版印刷C.雕版印刷得到了广泛应用D.雕版印刷限用于官方刻书4.(3分)明隆庆初年,“抚臣涂泽民用鉴前辙,为因势利导之举,请开市舶,易私贩而为公贩,易只通东西二洋,不得往日本倭国,亦禁不得以硝黄、铜、铁违禁之物夹带出海。奉旨允行,凡三十载,幸大盗不作,而海宇宴如。”这说明当时()A.官府废止明初以来“海禁”B.官府有条件地开放“海禁”第1页1共11页
喜欢就支持一下吧
点赞7 分享