2011年高考历史试卷(天津)(解析卷)

第1页 / 共8页

第2页 / 共8页

第3页 / 共8页

第4页 / 共8页
该文档为免费文档,您可直接下载完整版进行阅读
2011年高考历史试卷(天津)(解析卷)-初高中资料试题文库
2011年高考历史试卷(天津)(解析卷)
此内容为免费资源,请登录后查看
0
免费资源
THE END
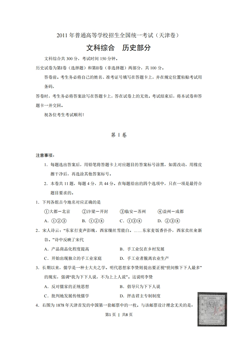
2011年普通高等学校招生全国统一考试(天津卷)文科综合历史部分文科综合共300分,考试时间150分钟。历史试卷为第I卷(选择题)和第Ⅱ卷(非选择题)两部分,共100分。答卷前。考生务必将自己的姓名、准考证号填写在答题卡上,并在规定位置粘贴考试用条码,答卷时,考生务必将答案涂写在答题卡上,答在试卷上的无效。考试结束后,将本试卷和答题卡一并交回。祝各位考生考试顺利!第丨卷注意事项:1.每题选出答案后,用铅笔将答题卡上对应题目的答案标号涂黑,如需改动,用橡皮擦干净后,再选涂其他答案标号。2.本卷共11题,每题4分,共44分。在每题给出的四个选项中,只在一项是最符合题目要求的。1.下列各组古今地名对应正确的是①大都一北京②汴梁一开封③临安一苏州④益州一成都A.①②③B.①②④C.①③④D.②③④2.宋人诗云:“东家打麦声彭魄,西家缫丝雪能白。东家麦饭香扑扑,西家卖丝籴新谷。”诗中反映了宋代A.产品商品化程度提高B.手工业仅在乡村发展C.开始出现独立的手工业家庭D.手工业者脱离农业生产3.长期以来,儒学是一种士大夫之学。明代思想家李贽则提出要正视“世间惟下下人最多”的现实,强调“我为下下人说,不为上上人说”。这说明李贽A.反对儒家的正统思想B.倡导只为下下人说C.批判地发展传统儒学D.抨击君主专制制度CHINA4.右图为1878年天津首发的中国第一套邮票中的一枚。与该邮票设计理念无关的是:第1页1共8页
喜欢就支持一下吧
点赞7 分享