2021年高考历史试卷(山东)(解析卷)

第1页 / 共14页

第2页 / 共14页

第3页 / 共14页

第4页 / 共14页
该文档为免费文档,您可直接下载完整版进行阅读
2021年高考历史试卷(山东)(解析卷)-初高中资料试题文库
2021年高考历史试卷(山东)(解析卷)
此内容为免费资源,请登录后查看
0
免费资源
THE END
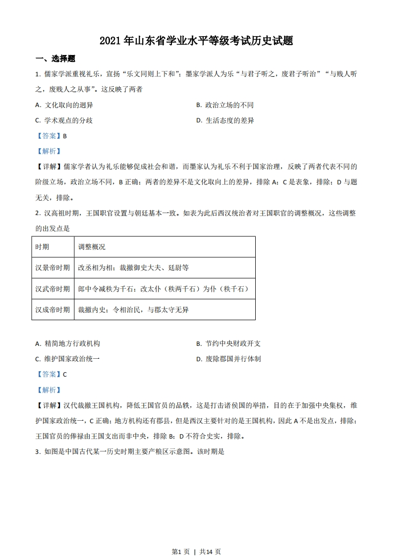
2021年山东省学业水平等级考试历史试题一、选择题1.儒家学派重视礼乐,宣扬“乐文同则上下和”:墨家学派人为乐“与君子听之,废君子听治”“与贱人听之,废贱人之从事”。这反映了两者A.文化取向的迥异B.政治立场的不同C.学术观点的分歧D.生活态度的差异【答案】B【解析】【详解】儒家学者认为礼乐能够促成社会和谐,而墨家认为礼乐不利于国家治理,反映了两者代表不同的阶级立场,政治立场不同,B正确:两者的差异不是文化取向上的差异,排除A:C是表象,排除:D与题无关,排除。2.汉高祖时期,王国职官设置与朝廷基本一致。如表为此后西汉统治者对王国职官的调整概况,这些调整的出发点是时期调整概况汉景帝时期改丞相为相:裁撤御史大夫、廷尉等汉武帝时期郎中令减秩为千石:改太仆(秩两千石)为仆(秩千石)汉成帝时期裁撤内史:令相治民,与郡太守无异A.精简地方行政机构B.节约中央财政开支C.维护国家政治统一D.废除郡国并行体制【答案】C【解析】【详解】汉代裁撤王国机构,降低王国官员的品轶,这是打击诸侯国的举措,目的在于加强中央集权,维护国家政治统一,C正确:地方机构还有郡县,但是西汉主要针对的是王国机构,因此A不是出发点,排除:王国官员的俸禄由王国支出而非中央,排除B:D不符合史实,排除。3.如图是中国古代某一历史时期主要产粮区示意图。该时期是第1页1共14页
喜欢就支持一下吧
点赞9 分享