2024年高考历史试卷(山东)(空白卷)

第1页 / 共8页

第2页 / 共8页

第3页 / 共8页

第4页 / 共8页
该文档为免费文档,您可直接下载完整版进行阅读
2024年高考历史试卷(山东)(空白卷)-初高中资料试题文库
2024年高考历史试卷(山东)(空白卷)
此内容为免费资源,请登录后查看
0
免费资源
THE END
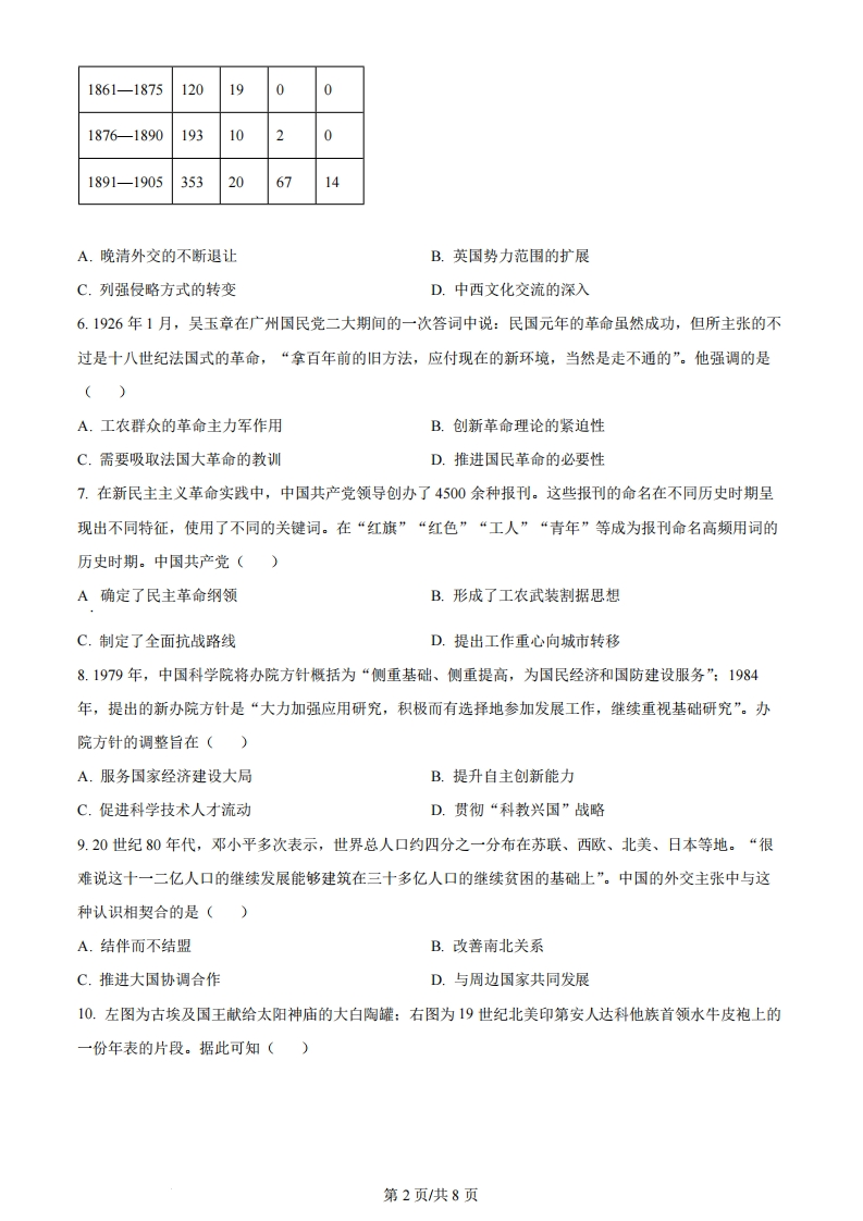
山东省2024年普通高中学业水平等级考试历史一、选择题:本题共15小题,每小题3分,共45分。每小题只有一个选项符合题目要求。1.商业是社会发展到一定阶段的产物。下列四处考古遗址所出土器物能表明商业己有较高程度发展的是()A.陶釜、蚌器、骨角器等B.指环、牙器、臂玉环等C.石斧、石磨棒、石磨盘等D.骨贝、青铜贝、包金贝等2.西周时期,诸侯国在奉行周礼的同时,多尊重当地原有的风俗:春秋战国时期,诸侯国变革礼制,移风易俗,成为一种普遍现象。诸侯国转变做法主要是为了()A重构统治秩序B.限制贵族特权C.以德行教化民众D.打破宗法血缘关系3.下表为《宋史·王猎传》中的相关记载。王猎的经历反映出宋代()王猎,字得之,长垣人。累应进士不第,乃治生积钱,既而叹曰:“此败吾志也。”悉以班(分发)诸亲族。庆历用兵,诏求遗逸,范仲淹荐之,得出身为永兴蓝田主薄。…A.士人价值取向发生变化B.传统观念制约阶层流动C.商人政治地位得到提高D.经济发展影响选官方式4.宋元时期,畜牧兽医专著记述最多的是马,并以医马、相马的书为多:明清时期,最主要的记述对象是牛,各种相牛、养牛、医牛的书占畜牧兽医专著总数的50%以上。这是因为明清时期()A.政府强化了军事资源控制B.土地兼并进一步加剧C.政治相对稳定促进了经济发展D.游牧文明与农耕文明交融加强5.下表为1846一1905年英国建筑师在上海、汉口、天津、北京等四地的分布情况统计。这体现了()城市上海汉口天津北京人次年份1846-186014300第1页共8页
喜欢就支持一下吧
点赞10 分享