2014年高考历史试卷(广东)(解析卷)

第1页 / 共8页

第2页 / 共8页

第3页 / 共8页

第4页 / 共8页
该文档为免费文档,您可直接下载完整版进行阅读
2014年高考历史试卷(广东)(解析卷)-初高中资料试题文库
2014年高考历史试卷(广东)(解析卷)
此内容为免费资源,请登录后查看
0
免费资源
THE END
2014年高考广东卷文综历史部分解析精编版(解析版)12、“宗”是一个会意字。在甲骨文中,宗字作像宫室屋宇之形,可能表示A.祖先牌位B.皇帝宝座C.青铜兵器.D.铁制农具【答案】A【解析】独家制试题分析:由于宗是一个会意字,所以这个字的每个部分都有-定的含义,题干中说表示宫室屋宇,所以就有可能是摆在宫室屋宇内的祖先牌位,再站合我们平时所提到的祖宗、宗法制、宗庙等说法,就可以确定该选A。皇帝出现在秦朝,铁制收具出现在春秋战国时期,甲骨文是商朝的文字,故排除掉BD;表示宫室屋宇,兵器象征战争,而战争不可能在“宫室屋宇”下进行,故排除C。考点:古代中国的科学技术与文学艺术汉字的起源演变和书画的发展·会意字13、唐代某诏令批评当时存在“恣行吞并,莫惧章程”和“口分永业(国家授予的田地)违法买卖”的现象,这表明当时A.井田制瓦解B.分封制恢复C.均田制受到破坏D.“市”突破空间限制【答案】c【解析】试题分析:“恣行吞并,莫惧章程”说明当时是有相关的“意程”(规定)的,而且是不允许“恣行吞并”的,再结合“口分永业(国家授予的田地)”可以推断是在唐代中期出现的均田制被“违法买卖”(兼并),受到破坏的现象。故选C。而即三项并非唐代的历史现象,被排除。考点:历史上重大改革北魏孝文帝改革均田制14、中国古代有这样一类官员,他们充当皇帝私人顾问,其权利来自与皇帝的私人关系。属于这类官员的有A.秦朝御史大夫B.汉朝丞相C.唐朝六部尚书D.明朝内阁大学士【答案】D【解析】第1页|共8页
喜欢就支持一下吧
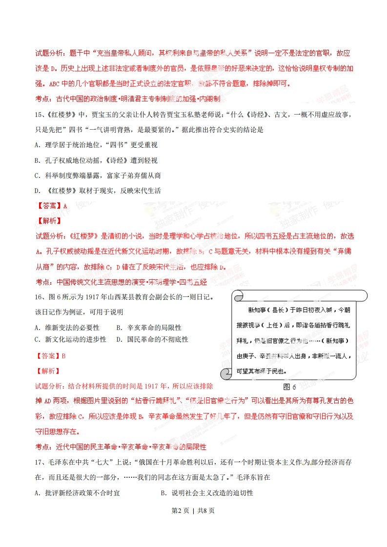
点赞15 分享