2008年高考数学试卷(文)(天津)(空白卷)

第1页 / 共6页

第2页 / 共6页

第3页 / 共6页

第4页 / 共6页
该文档为免费文档,您可直接下载完整版进行阅读
2008年高考数学试卷(文)(天津)(空白卷)-初高中资料试题文库
2008年高考数学试卷(文)(天津)(空白卷)
此内容为免费资源,请登录后查看
0
免费资源
THE END
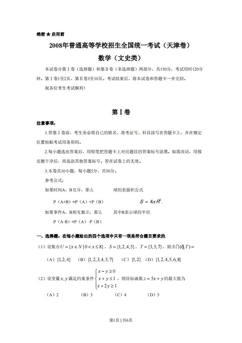
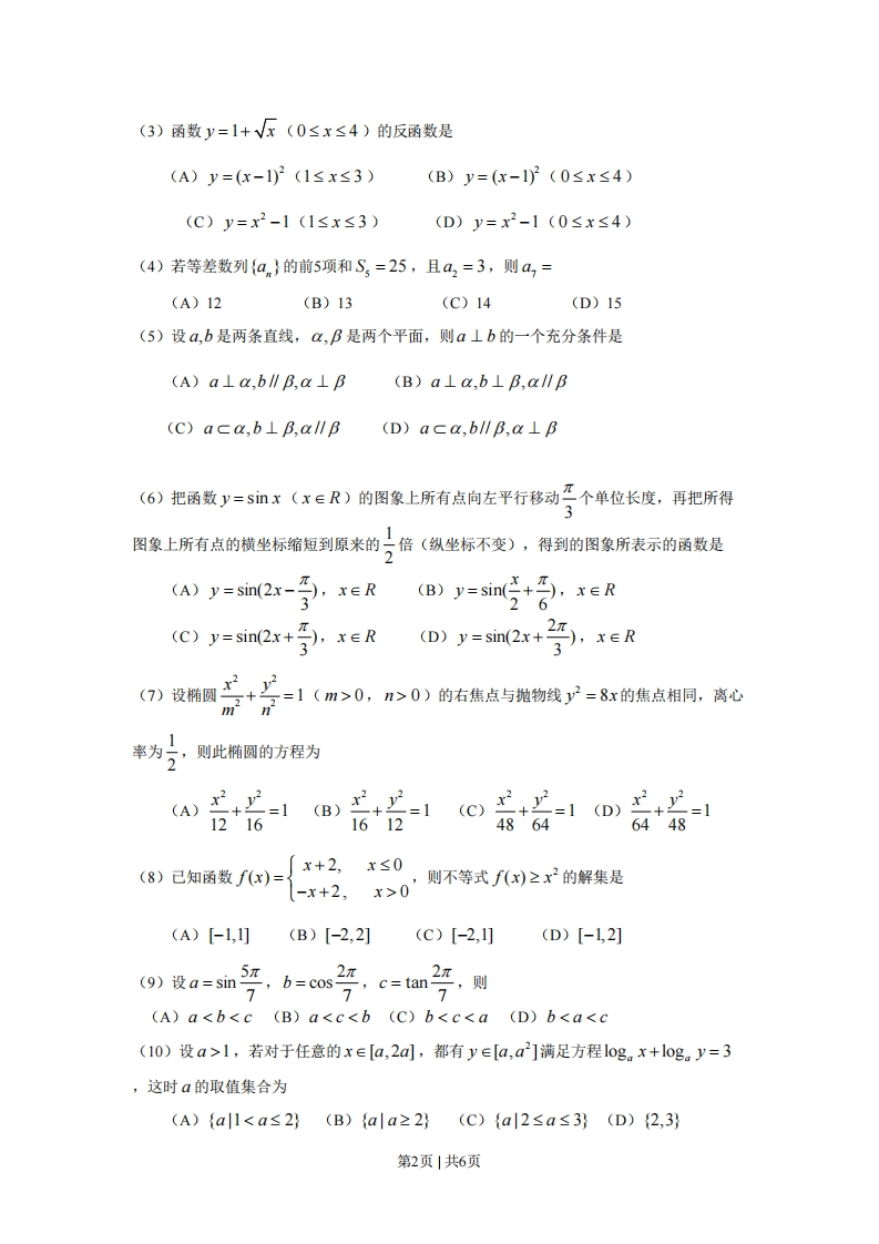
绝密★启用前2008年普通高等学校招生全国统一考试(天津卷)数学(文史类)本试卷分第I卷(选择题)和第Ⅱ卷(非选择题)两部分,共150分,考试用时120分钟。第I卷1至2页,第Ⅱ卷3至10页。考试结束后,将本试卷和答题卡一并交回。祝各位考生考试顺利!第I卷注意事项:1答第I卷前,考生务必将自己的姓名、准考证号、科目涂写在答题卡上,并在规定位置粘贴考试用条形码。2.每小题选出答案后,用铅笔把答题卡上对应题目的答案标号涂黑。如需改动,用橡皮擦干净后,再选涂其他答案标号。答在试卷上的无效。3.本卷共10小题,每小题5分,共50分。参考公式:如果时间A,B互斥,那么球的表面积公式P (A+B)=P (A)+P (B)S=4πR如果事件A,B相互独立,那么其中R表示球的半径,P(A·B)=P(A)·P(B)一、选择题:在每小题给出的四个选项中只有一项是符合题目要求的,(1)设集合U={x∈N|00,m>0)的右焦点与抛物线y=8x的焦点相同,离心m n率为2则此椭圆的方程为1216161248646448(8)己知函数f(x)=x+2,x≤0则不等式f(x)≥x2的解集是-x+2,x>0(A)-1,(B)[-2,2](c)【-2,1](D)【-1,2]9)设a=如号b=os号c=m号.则(A)a1,若对于任意的x∈[a,2a可,都有y∈[a,a2]满足方程log。x+log。y=3,这时a的取值集合为(A){al10)的最小值正周期是刀(I)求o的值:(Ⅱ)求函数f(x)的最大值,并且求使f(x)取得最大值的x的集合.(17)本小题主要考查特殊角三角函数值、两角和的正弦、二倍角的正弦与余弦、函数y=Asi(ox+p)的性质等基础知识,考查基本运算能力.满分12分.第3页|共6页
喜欢就支持一下吧
点赞15 分享