2009年高考生物政治(山东)(空白卷)

第1页 / 共5页

第2页 / 共5页

第3页 / 共5页

第4页 / 共5页
该文档为免费文档,您可直接下载完整版进行阅读
2009年高考生物政治(山东)(空白卷)-初高中资料试题文库
2009年高考生物政治(山东)(空白卷)
此内容为免费资源,请登录后查看
0
免费资源
THE END
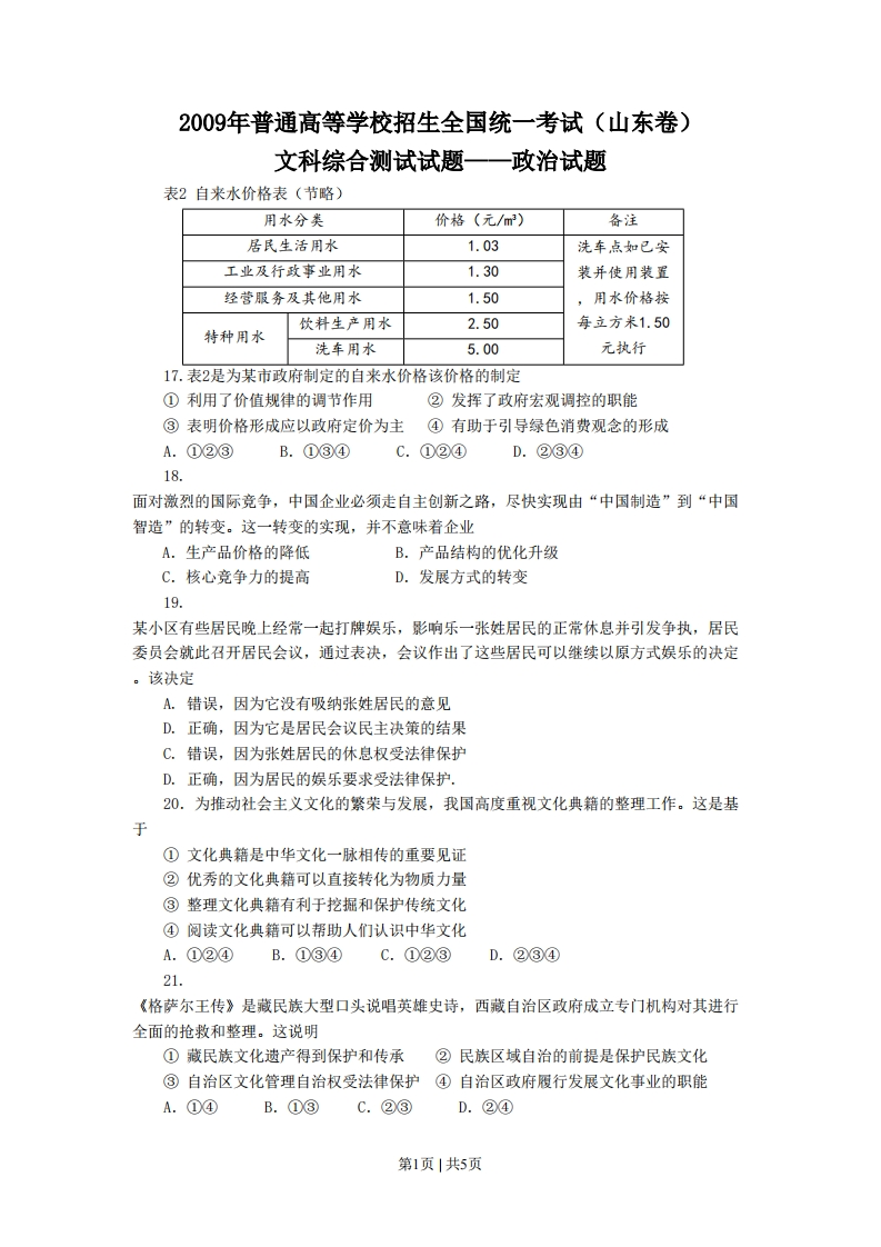
2009年普通高等学校招生全国统一考试(山东卷)文科综合测试试题一一政治试题表2自来水价格表(节略)用水分类价格(元/m)备注居民生活用水1.03洗车点如已安工业及行政事业用水1.30装并使用装置经营服务及其他用水1.50,用水价格按饮料生产用水2.50每立方米1.50特种用水洗车用水5.00元执行17.表2是为某市政府制定的自来水价格该价格的制定①利用了价值规律的调节作用②发挥了政府宏观调控的职能③表明价格形成应以政府定价为主④有助于引导绿色消费观念的形成A.①②③B.①③④C.①②④D.②③④18.面对激烈的国际竞争,中国企业必须走自主创新之路,尽快实现由“中国制造”到“中国智造”的转变。这一转变的实现,并不意味着企业A.生产品价格的降低B.产品结构的优化升级C.核心竞争力的提高D.发展方式的转变19.某小区有些居民晚上经常一起打牌娱乐,影响乐一张姓居民的正常休息并引发争执,居民委员会就此召开居民会议,通过表决,会议作出了这些居民可以继续以原方式娱乐的决定。该决定A.错误,因为它没有吸纳张姓居民的意见D.正确,因为它是居民会议民主决策的结果C.错误,因为张姓居民的休息权受法律保护D.正确,因为居民的娱乐要求受法律保护.20.为推动社会主义文化的繁荣与发展,我国高度重视文化典籍的整理工作。这是基①文化典籍是中华文化一脉相传的重要见证②优秀的文化典籍可以直接转化为物质力量③整理文化典籍有利于挖掘和保护传统文化④阅读文化典籍可以帮助人们认识中华文化A.①②④B.①③④C.①②③D.②③④21.《格萨尔王传》是藏民族大型口头说唱英雄史诗,西藏自治区政府成立专门机构对其进行全面的抢救和整理。这说明①藏民族文化遗产得到保护和传承②民族区域自治的前提是保护民族文化③自治区文化管理自治权受法律保护④自治区政府履行发展文化事业的职能A.①④B.①③C.②③D.②④第1页|共5页
喜欢就支持一下吧
点赞11 分享