2021年高考生物试卷(湖北)(空白卷)

第1页 / 共11页

第2页 / 共11页

第3页 / 共11页

第4页 / 共11页
该文档为免费文档,您可直接下载完整版进行阅读
2021年高考生物试卷(湖北)(空白卷)-初高中资料试题文库
2021年高考生物试卷(湖北)(空白卷)
此内容为免费资源,请登录后查看
0
免费资源
THE END
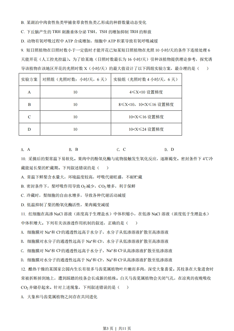
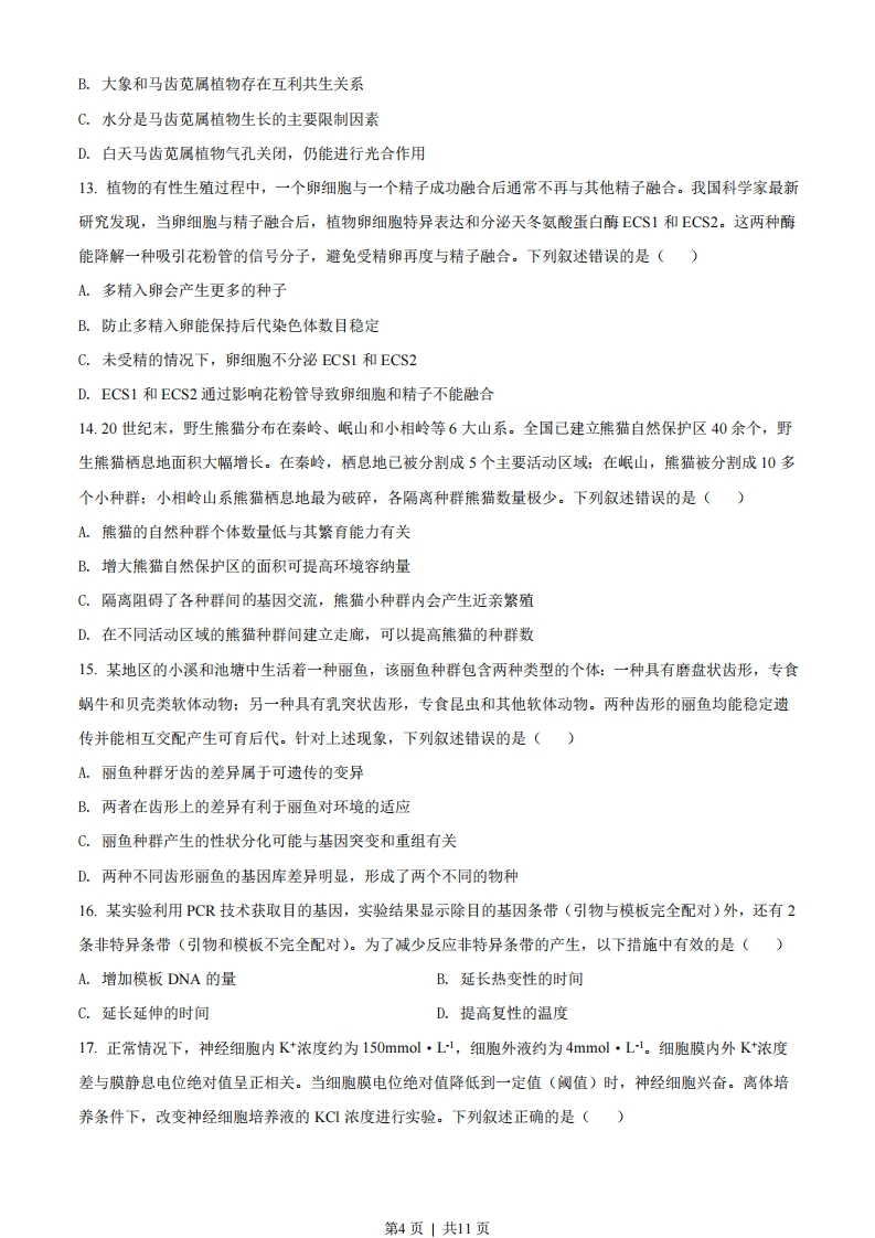
2021年湖北省普通高中学业水平选择性考试生物一、选择题1.在真核细胞中,由细胞膜、核膜以及各种细胞器膜等共同构成生物膜系统。下列叙述错误的是()A.葡萄糖的有氧呼吸过程中,水的生成发生在线粒体外膜B.细胞膜上参与主动运输的ATP酶是一种跨膜蛋白C.溶酶体膜蛋白高度糖基化可保护自身不被酶水解D.叶绿体的类囊体膜上分布着光合色素和蛋白质2.很久以前,勤劳的中国人就发明了制饴(麦芽糖技术,这种技术在民间沿用至今。麦芽糖制作的大致过程如图所示。小麦浸泡,麦芽长至打碎糯米浸泡、蒸熟发芽一定长度备用冷却至60℃左右麦芽糖大火熬55-60℃保温搅拌至粘稠6小时左右均匀下列叙述正确的是()A麦芽含有淀粉酶,不含麦芽糖B.麦芽糖由葡萄糖和果糖结合而成C.55~60℃保温可抑制该过程中细菌的生长D.麦芽中的淀粉酶比人的唾液淀粉酶的最适温度低3.中国的许多传统美食制作过程蕴含了生物发酵技术。下列叙述正确的是()A.泡菜制作过程中,酵母菌将葡萄糖分解成乳酸B.馒头制作过程中,酵母菌进行呼吸作用产生CO2C.米酒制作过程中,将容器密封可以促进酵母菌生长D.酸奶制作过程中,后期低温处理可产生大量乳酸杆菌4.浅浅的小酒窝,笑起来像花儿一样美。酒窝是由人类常染色体的单基因所决定,属于显性遗传。甲、乙分别代表有、无酒窝的男性,丙、丁分别代表有、无酒窝的女性。下列叙述正确的是()A.若甲与丙结婚,生出的孩子一定都有酒窝B.若乙与丁结婚,生出的所有孩子都无酒窝C.若乙与丙结婚,生出的孩子有酒窝的概率为50%第1页」共11页D.若甲与丁结婚,生出一个无酒窝的男孩,则甲的基因型可能是纯合的5.自青霉素被发现以来,抗生素对疾病治疗起了重要作用。目前抗生素的不合理使用己经引起人们的关注。下列关于抗生素使用的叙述,正确的是()A.作用机制不同的抗生素同时使用,可提高对疾病的治疗效果B.青霉素能直接杀死细菌,从而达到治疗疾病的目的C.畜牧业中为了防止牲畜生病可大量使用抗生素D.定期服用抗生素可预防病菌引起的肠道疾病6.月季在我国享有“花中皇后”的美誉。为了立月季某新品种的快速繁殖体系,以芽体为外植体,在MS培养基中添加不同浓度的6-BA和IBA进行芽体增殖实验,芽分化率(%)结果如表。IBAW(mg·Ll)6-BA/(mg·L1)0.10.20.30.40.51.031635849412.040957669503.037756454414.025353130255.021124关于上述实验,下列叙述错误的是()A.6-BA浓度大于4.0mg·L1时,芽分化率明显降低B.6-BA与IBA的比例为10:1时芽分化率均高于其他比例C.在培养基中同时添加适量的6-BA和BA,可促进芽分化D.2.0mg·L16-BA和0.2mg·L1BA是实验处理中芽分化的最佳组合7.限制性内切酶EcoRI识别并切制S'-GAATTC-3双链DNA,用EcoRI完全酶切果蝇基因组DNA,3'-CTTAAG-5'理论上得到DNA片段的平均长度(碱基对)约为()A.6B.250C.4000D.240008.反馈调节是生命系统中最普遍的调节机制。下列在生理或自然现象中,不属于反馈调节的是()A.干旱时,植物体内脱落酸含量增加,导致叶片气孔大量关闭第2页」共11页B.某湖泊中肉食性鱼类甲捕食草食性鱼类乙形成的种群数量动态变化C.下丘脑产生的TRH刺激垂体分泌TSH,TSH的增加抑制TRH的释放D.动物有氧呼吸过程中ATP合成增加,细胞中ATP积累导致有氧呼吸减缓9.短日照植物在日照时数小于一定值时才能开花己知某短日照植物在光照10小时/天的条件下连续处理6天能开花(人工控光控温)。为了给某地(日照时数最长为16小时/天)引种该植物提供理论参考,探究诱导该植物在该地区开花的光照时数X(小时/天)的最大值设计了以下四组实验方案,最合理的是()实验方案对照组(光照时数:小时/天,6天)实验组(光照时数4小时/天,6天)104≤X<10设置梯度B108≤X<10,10
喜欢就支持一下吧
点赞15 分享