2022年高考生物试卷(辽宁)(空白卷)

第1页 / 共11页

第2页 / 共11页

第3页 / 共11页

第4页 / 共11页
该文档为免费文档,您可直接下载完整版进行阅读
2022年高考生物试卷(辽宁)(空白卷)-初高中资料试题文库
2022年高考生物试卷(辽宁)(空白卷)
此内容为免费资源,请登录后查看
0
免费资源
THE END
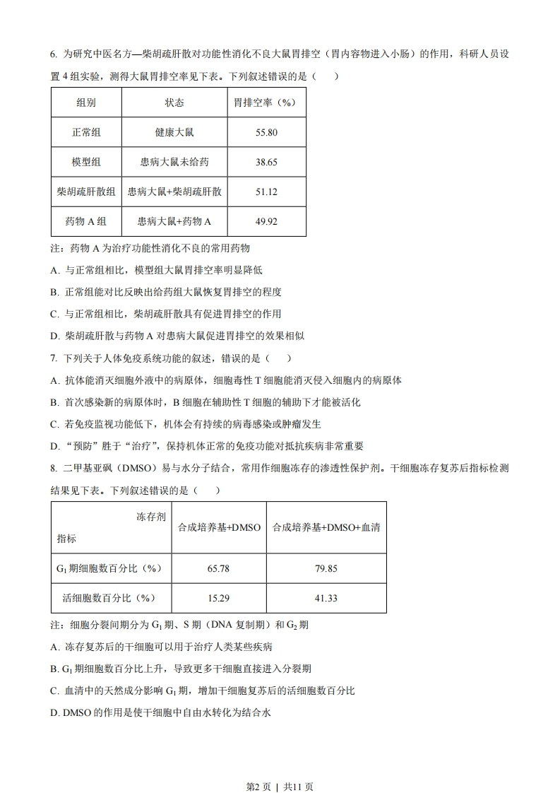
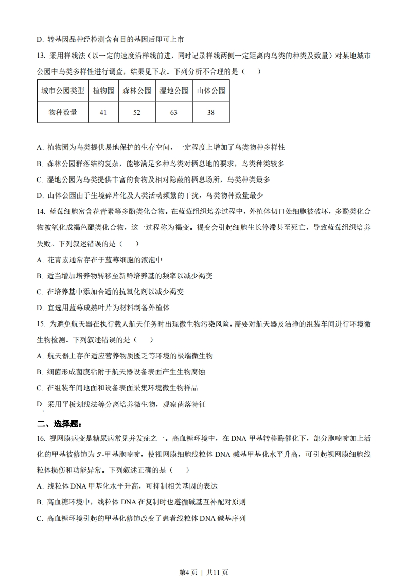
2022年辽宁省普通高等学校招生选择性考试生物学一、选择题:1.下列关于硝化细菌的叙述,错误的是()A.可以发生基因突变B.在核糖体合成蛋白质C.可以进行有丝分裂D.能以CO2作为碳源2.“一粥一饭,当思来之不易:半丝半缕,恒念物力维艰”体现了日常生活中减少生态足迹的理念,下列选项中都能减少生态足迹的是()①光盘行动②自驾旅游③高效农业④桑基鱼塘⑤一次性餐具使用⑥秸秆焚烧A.①③④B.①④⑥C.②③⑤D.②⑤⑥3.下列关于生物进化和生物多样性的叙述,错误的是()A.通过杂交育种技术培育出许多水稻新品种,增加了水稻的遗传多样性B.人类与黑猩猩基因组序列高度相似,说明人类从黑猩猩进化而来C.新物种的形成意味着生物类型和适应方式的增多D.生物之间既相互依存又相互制约,生物多样性是协同进化的结果4.选用合适的实验材料对生物科学研究至关重要。下表对教材中相关研究的叙述,错误的是()选项实验材料生物学研究A小球藻卡尔文循环B肺炎链球菌DNA半保留复制C枪乌贼动作电位原理DT2噬菌体DNA是遗传物质A.AB.BC.CD.D5.下列关于神经系统结构和功能的叙述,正确的是()A.大脑皮层H区病变的人,不能看懂文字B.手的运动受大脑皮层中央前回下部的调控C.条件反射的消退不需要大脑皮层的参与D.紧张、焦虑等可能抑制成人脑中的神经发生第1页」共11页6.为研究中医名方一柴胡疏肝散对功能性消化不良大鼠胃排空(胃内容物进入小肠)的作用,科研人员设置4组实验,测得大鼠胃排空率见下表。下列叙述错误的是()组别状态胃排空率(%)正常组健康大鼠55.80模型组患病大鼠未给药38.65柴胡疏肝散组患病大鼠+柴胡疏肝散51.12药物A组患病大鼠+药物A49.92注:药物A为治疗功能性消化不良的常用药物A.与正常组相比,模型组大鼠胃排空率明显降低B.正常组能对比反映出给药组大鼠恢复胃排空的程度C.与正常组相比,柴胡疏肝散具有促进胃排空的作用D.柴胡疏肝散与药物A对患病大鼠促进胃排空的效果相似7.下列关于人体免疫系统功能的叙述,错误的是()A.抗体能消灭细胞外液中的病原体,细胞毒性T细胞能消灭侵入细胞内的病原体B.首次感染新的病原体时,B细胞在辅助性T细胞的辅助下才能被活化C.若免疫监视功能低下,机体会有持续的病毒感染或肿瘤发生D.“预防”胜于“治疗”,保持机体正常的免疫功能对抵抗疾病非常重要8.二甲基亚砜(DMSO)易与水分子结合,常用作细胞冻存的渗透性保护剂。干细胞冻存复苏后指标检测结果见下表。下列叙述错误的是()冻存剂合成培养基+DMSO合成培养基+DMSO+血清指标G1期细胞数百分比(%)65.7879.85活细胞数百分比(%)15.2941.33注:细胞分裂间期分为G1期、S期(DNA复制期)和G2期A.冻存复苏后的干细胞可以用于治疗人类某些疾病B.G1期细胞数百分比上升,导致更多干细胞直接进入分裂期C.血清中的天然成分影响G,期,增加干细胞复苏后的活细胞数百分比D.DMSO的作用是使干细胞中自由水转化为结合水第2页」共11页9.水通道蛋白(AQP)是一类细胞膜通道蛋白。检测人睡液腺正常组织和水肿组织中3种AQP基因mRNA含量,发现AQP1和AQP3基因mRNA含量无变化,而水肿组织AQP5基因mRNA含量是正常组织的2.5倍。下列叙述正确的是()A.人睡液腺正常组织细胞中AQP蛋白的氨基酸序列相同B.AQP蛋白与水分子可逆结合,转运水进出细胞不需要消耗ATPC.检测结果表明,只有AQP5蛋白参与人唾液腺水肿的形成D.正常组织与水肿组织的水转运速率不同,与AQP蛋白的数量有关10.亚麻籽可以榨油,茎秆可以生产纤维。在亚麻生长季节,北方比南方日照时间长,亚麻开花与昼夜长短有关,只有白天短于一定的时长才能开花。赤霉素可以促进植物伸长生长,但对亚麻成花没有影响。烯效唑可抑制植物体内赤霉素的合成。下列在黑龙江省栽培亚麻的叙述,正确的是()A.适当使用烯效唑,以同时生产亚麻籽和亚麻纤维B.适当使用赤霉素,以同时生产亚麻籽和亚麻纤维C.适当使用赤霉素,以提高亚麻纤维产量D适当使用烯效唑,以提高亚麻籽产量11.人工草坪物种比较单一,易受外界因素的影响而杂草化。双子叶植物欧亚蔊菜是常见的草坪杂草。下列叙述错误的是()A.采用样方法调查草坪中欧亚蔊菜的种群密度时,随机取样是关键B.喷施高浓度的2,4-D可以杀死草坪中的欧亚蔊菜C.欧亚蔊菜入侵人工草坪初期,种群增长曲线呈“S”形D.与自然草地相比,人工草坪自我维持结构和功能相对稳定的能力较低12.抗虫和耐除草剂玉米双抗12-5是我国自主研发的转基因品种。为给监管转基因生物安全提供依据,采用PC方法进行目的基因监测,反应程序如图所示。下列叙述正确的是()预变性变性94℃,1min94℃,30s延伸后延伸复性72℃,30s:72℃,1min58℃,30s35次循环A.预变性过程可促进模板DNA边解旋边复制B.后延伸过程可使目的基因的扩增更加充分C.延伸过程无需引物参与即可完成半保留复制第3页」共11页
喜欢就支持一下吧
点赞11 分享