2024年高考生物试卷(山东)(解析卷)

第1页 / 共25页

第2页 / 共25页

第3页 / 共25页

第4页 / 共25页
该文档为免费文档,您可直接下载完整版进行阅读
2024年高考生物试卷(山东)(解析卷)-初高中资料试题文库
2024年高考生物试卷(山东)(解析卷)
此内容为免费资源,请登录后查看
0
免费资源
THE END
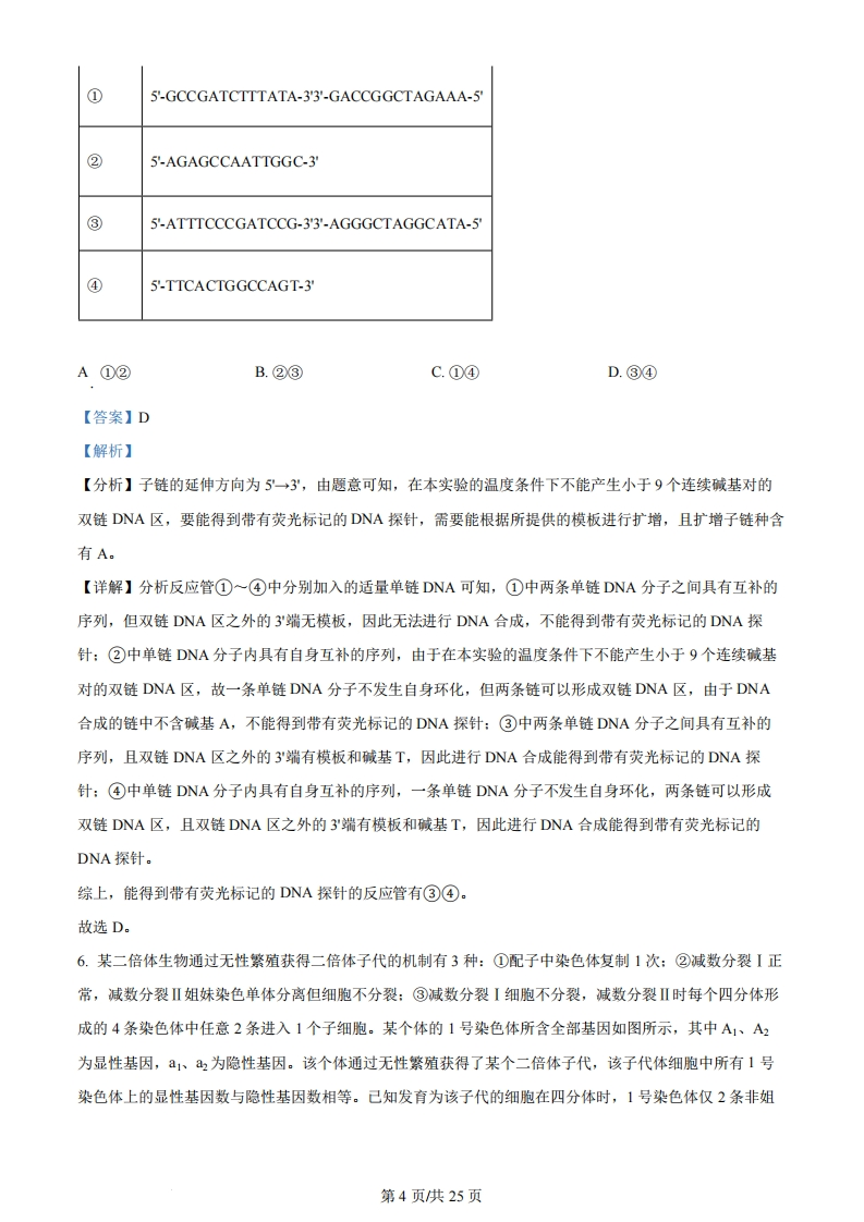
机密★启用前2024年全省普通高中学业水平等级考试生物注意事项:1答卷前,考生务必将自己的姓名、考生号等填写在答题卡和试卷指定位置。2.回答选择题时,选出每小题答案后,用铅笔把答题卡上对应题目的答案标号涂黑。如需改动,用橡皮擦干净后,再选涂其他答案标号。回答非选择题时,将答案写在答题卡上。写在本试卷上无效。3.考试结束后,将本试卷和答题卡一并交回。一、选择题:本题共15小题,每小题2分,共30分。每小题只有一个选项符合题目要求。1.植物细胞被感染后产生的环核苷酸结合并打开细胞膜上的Ca2+通道蛋白,使细胞内Ca+浓度升高,调控相关基因表达,导致H2O2含量升高进而对细胞造成伤害:细胞膜上的受体激酶BAK1被油菜素内酯活化后关闭上述Ca+通道蛋白。下列说法正确的是()A.环核苷酸与Ca2+均可结合Ca2+通道蛋白B.维持细胞C2+浓度的内低外高需消耗能量C.Ca2+作为信号分子直接抑制H02的分解D.油菜素内酯可使BAK1缺失的被感染细胞内HO2含量降低【答案】B【解析】【分析】载体蛋白参与主动运输或协助扩散,需要与被运输的物质结合,发生自身构象的改变:而通道蛋白参与协助扩散,不需要与被运输物质结合,自身不发生构象改变。【详解】A、环核苷酸结合细胞膜上的Ca+通道蛋白,Ca2+不需要与通道蛋白结合,A错误:B、环核苷酸结合并打开细胞膜上的Ca+通道蛋白,使细胞内Ca+浓度升高,Ca2+内流属于协助扩散,故维持细胞C+浓度的内低外高是主动运输,需消耗能量,B正确:C、C2+作为信号分子,调控相关基因表达,导致HO2含量升高,不是直接HzO2的分解,C错误:D、BAK1缺失的被感染细胞,则不能被油菜素内酯活化,不能关闭Ca2+通道蛋白,将导致HO2含量升高,D错误。故选B。2.心肌损伤诱导某种巨噬细胞吞噬、清除死亡的细胞,随后该巨噬细胞线粒体中NAD浓度降低,生成NADH的速率减小,引起有机酸TA的生成增加。ITA可被细胞膜上的载体蛋白L转运到细胞外。下列说法错误的是()第1页供25页A.细胞呼吸为巨噬细胞吞噬死亡细胞的过程提供能量B.转运TA时,载体蛋白L的构象会发生改变C.该巨噬细胞清除死亡细胞后,有氧呼吸产生CO2的速率增大D.被吞噬的死亡细胞可由巨噬细胞的溶酶体分解【答案】C【解析】【分析】由题意可知,心肌损伤诱导某种巨噬细胞吞噬、清除死亡的细胞,随后该巨噬细胞线粒体中NAD浓度降低,生成NADH的速率减小,说明有氧呼吸减弱。【详解】A、巨噬细胞吞噬死亡细胞的过程为胞吞,该过程需要细胞呼吸提供能量,A正确:B、转运ITA为主动运输,载体蛋白L的构象会发生改变,B正确:C、由题意可知,心肌损伤诱导某种巨噬细胞吞噬、清除死亡的细胞,随后该巨噬细胞线粒体中NAD浓度降低,生成NADH的速率减小,说明有氧呼吸减弱,即该巨噬细胞清除死亡细胞后,有氧呼吸产生CO2的速率减小,C错误:D、被吞噬的死亡细跑可由巨噬细胞的溶酶体分解,为机体的其他代谢提供营养物质,D正确。故选C。3.某植物的蛋白P由其前体加工修饰后形成,并通过胞吐被排出细胞。在胞外酸性环境下,蛋白P被分生区细胞膜上的受体识别并结合,引起分生区细胞分裂。病原菌侵染使胞外环境成为碱性,导致蛋白P空间结构改变,使其不被受体识别。下列说法正确的是()A.蛋白P前体通过囊泡从核糖体转移至内质网B.蛋白P被排出细胞的过程依赖细胞膜的流动性C.提取蛋白P过程中为保持其生物活性,所用缓冲体系应为碱性D.病原菌侵染使蛋白P不被受体识别,不能体现受体识别的专一性【答案】B【解析】【分析】由题意,某植物的蛋白P由其前体加工修饰后形成,并通过胞吐被排出细胞,,即前提再经加工后即为成熟蛋白,说明蛋白P前体通过囊泡从内质网转移至高尔基体。碱性会导致蛋白P空间结构改变,提取蛋白P过程中为保持其生物活性,所用缓冲体系应为酸性。【详解】A、核糖体没有膜结构,不是通过囊泡从核糖体向内质网转移,A错误:B、蛋白P被排出细胞的过程为胞吐,依赖细胞膜的流动性,B正确:C、由题意,碱性会导致蛋白P空间结构改变,提取蛋白P过程中为保持其生物活性,所用缓冲体系应为酸性,C错误:第2页供25页D、病原菌侵染使蛋白P不被受体识别,即受体结构改变后即不能识别,能体现受体识别的专一性,D错误。故选B。4.仙人掌的茎由内部薄壁细胞和进行光合作用的外层细胞等组成,内部薄壁细胞的细胞壁伸缩性更大。水分充足时,内部薄壁细胞和外层细胞的渗透压保持相等:干旱环境下,内部薄壁细胞中单糖合成多糖的速率比外层细胞快。下列说法错误的是()A.细胞失水过程中,细胞液浓度增大B.干旱环境下,外层细胞的细胞液浓度比内部薄壁细胞的低C.失水比例相同的情况下,外层细胞更易发生质壁分离D.干旱环境下内部薄壁细跑合成多糖的速率更快,有利于外层细胞的光合作用【答案】B【解析】【分析】成熟的植物细胞由于中央液泡占据了细胞的大部分空间,将细胞质挤成一薄层,所以细胞内的液体环境主要指的是液泡里面的细胞液。细胞膜和液泡膜以及两层膜之间的细胞质称为原生质层。原生质层有选择透过性,相当于一层半透膜,植物细胞也能通过原生质发生吸水或失水现象。【详解】A、细胞失水过程中,水从细胞液流出,细胞液浓度增大,A正确:B、依题意,干旱环境下,内部薄壁细胞中单糖合成多糖的速率比外层细胞快,则外层细胞的细胞液单糖多,且外层细胞还能进行光合作用合成单糖,故外层细胞液浓度比内部薄壁细胞的细胞液浓度高,B错误:C、依题意,内部薄壁细胞细胞壁的伸缩性比外层细胞的细胞壁伸缩性更大,失水比例相同的情况下,外层细胞更易发生质壁分离,C正确:D、依题意,干旱环境下,内部薄壁细胞中单糖合成多糖的速率比外层细胞快,有利于外层细胞光合作用产物向内部薄壁细胞转移,可促进外层细胞的光合作用,D正确。故选B。5.制备荧光标记的DNA探针时,需要模板、引物、DNA聚合酶等。在只含大肠杆菌DNA聚合酶、扩增缓冲液、HO和4种脱氧核苷酸(dCTP、dTTP、dGTP和碱基被荧光标记的dATP)的反应管①~④中,分别加入如表所示的适量单链DNA.己知形成的双链DNA区遵循碱基互补配对原则,且在本实验的温度条件下不能产生小于9个连续碱基对的双链DNA区。能得到带有荧光标记的DNA探针的反应管有()反应管加入的单链DNA第3页供25页
喜欢就支持一下吧
点赞15 分享