2023年高考生物试卷(浙江)(6月)(解析卷)

第1页 / 共26页

第2页 / 共26页

第3页 / 共26页

第4页 / 共26页
该文档为免费文档,您可直接下载完整版进行阅读
2023年高考生物试卷(浙江)(6月)(解析卷)-初高中资料试题文库
2023年高考生物试卷(浙江)(6月)(解析卷)
此内容为免费资源,请登录后查看
0
免费资源
THE END
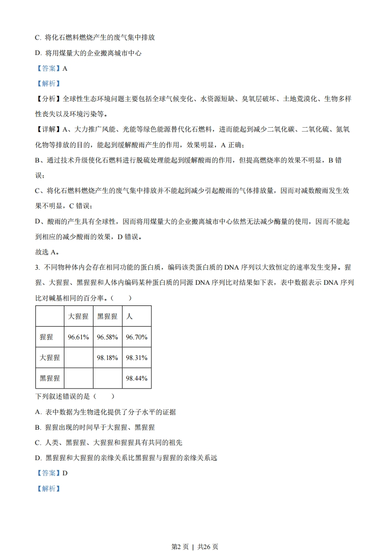
绝密★启用前2023年6月浙江省普通高校招生选考科目考试生物学姓名准考证号本试题卷分选择题和非选择题两部分,共8页,满分100分,考试时间90分钟。考生注意:1答题前,请务必将自已的姓名、准考证号用黑色字迹的签字笔或钢笔分别填写在试题卷和答题纸规定的位置上。2.答题时,请按照答题纸上“注意事项”的要求,在答题纸相应的位置上规范作答,在本试题卷上的作答一律无效。3.非选择题的答案必须使用黑色字迹的签字笔或钢笔写在答题纸上相应区域内,作图时可先使用2B铅笔,确定后必须使用黑色字迹的签字笔或钢笔描黑。选择题部分一、选择题(本大题共20小题,每小题2分,共40分。每小题列出的四个备选项中只有一个是符合题目要求的,不选、多选、错选均不得分)1.我国科学家在世界上首次人工合成的结晶牛胰岛素,其化学结构和生物活性与天然胰岛素完全相同。结晶牛胰岛素的化学本质是()A.糖类B.脂质C.蛋白质D.核酸【答案】C【解析】【分析】胰岛素是人体内能降低血糖浓度的唯一激素,由胰岛B细胞合成并分泌:胰岛A细胞能合成并分泌胰高血糖素,该激素具有升高血糖的作用。【详解】胰岛素是胰岛B细胞合成并分泌的唯一的一个能降低血糖的激素,其化学本质是蛋白质,而我国科学家在世界上首次人工合成的结晶牛胰岛素,其化学结构和生物活性与天然胰岛素完全相同,因此,结晶牛胰岛素的化学本质是蛋白质,C正确。故选C。2.自从践行生态文明建设以来,“酸雨”在我国发生的频率及强度都有明显下降。下列措施中,对减少“酸雨”发生效果最明显的是()A.大力推广风能、光能等绿色能源替代化石燃料B.通过技术升级使化石燃料的燃烧率提高第1页」共26页C.将化石燃料燃烧产生的废气集中排放D.将用煤量大的企业搬离城市中心【答案】A【解析】【分析】全球性生态环境问题主要包括全球气候变化、水资源短缺、臭氧层破坏、土地荒漠化、生物多样性丧失以及环境污染等。【详解】A、大力推广风能、光能等绿色能源替代化石燃料,进而能起到减少二氧化碳、二氧化硫、氮氧化物等排放的目的,能起到缓解酸雨产生的作用,效果明显,A正确:B、通过技术升级使化石燃料进行脱硫处理能起到缓解酸雨的作用,但提高燃烧率的效果不明显,B错误:C、将化石燃料燃烧产生的废气集中排放并不能起到减少引起酸雨的气体排放量,因而对减数酸雨发生效果不明显,C错误:D、酸雨的产生具有全球性,因而将用煤量大的企业搬离城市中心依然无法减少酶量的使用,因而不能起到相应的减少酸雨的效果,D错误。故选A。3.不同物种体内会存在相同功能的蛋白质,编码该类蛋白质的DNA序列以大致恒定的速率发生变异。猩猩、大猩猩、黑猩猩和人体内编码某种蛋白质的同源DNA序列比对结果如下表,表中数据表示DNA序列比对碱基相同的百分率。()大猩猩黑猩猩猩猩96.61%96.58%96.70%大猩猩98.18%98.31%黑猩猩98.44%下列叙述错误的是()A.表中数据为生物进化提供了分子水平的证据B.猩猩出现的时间早于大猩猩、黑猩猩C.人类、黑猩猩、大猩猩和猩猩具有共同的祖先D.黑猩猩和大猩猩的亲缘关系比黑猩猩与猩猩的亲缘关系远【答案】D【解析】第2页」共26页【分析】生物进化的证据有化石证据、比较解剖学上的证据、胚胎学上的证据等,化石是指保存在岩层中的古生物遗物和生活遗迹:比较解剖学是对各类脊椎动物的器官和系统进行解剖和比较研究的科学,比较解剖学为生物进化论提供的最重要的证据是同源器官:胚胎学是研究动植物的胚胎形成和发育过程的科学,也为生物进化论提供了很重要的证据。【详解】A、表中数据研究的是DNA中碱基的排列顺序,属于生物进化方面的分子水平证据,A正确:B、表中数据显示,猩猩与人类同种蛋白质相关的DNA片段中碱基序列的相同度低于大猩猩和黑猩猩,因而推测,猩猩出现的时间早于大猩猩、黑猩猩,B正确:C、表中结果显示的是猩猩、大猩猩、黑猩猩和人体内编码某种蛋白质的同源DNA序列比,该结果说明人类、黑猩猩、大猩猩和猩猩具有共同的祖先,C正确:D、表中数据显示黑猩猩和大猩猩同种蛋白质相关DNA片段的相似度高于黑猩猩与猩猩,因而说明黑猩猩和大猩猩的亲缘关系比黑猩猩与猩猩的亲缘关系近,D错误。故选D。4.叠氮脱氧胸苷(AZT)可与逆转录酶结合并抑制其功能。下列过程可直接被AZT阻断的是()A.复制B.转录C.翻译D.逆转录【答案】D【解析】【分析】中心法则的证内容:信息可以从DNA流向DNA,即DNA的自我复制:也可以从DNA流向RNA,进而流向蛋白质,即遗传信息的转录和翻译。但是,遗传信总不能从蛋白质传递到蛋白质,也不能从蛋白质流向RNA或DNA。中心法则的后续补充有:遗传信息从RNA流向RNA以及从RNA流向DNA这两条途径。【详解】题中显示,叠氮脱氧胸苷(AZT)可与逆转录酶结合并抑制其功能,而逆转录过程需要逆转录酶的催化,因而叠氮脱氧胸苷(AZT)可直接阻断逆转录过程,而复制、转录和翻译过程均不需要逆转录酶,即D正确。故选D。5.东亚飞蝗是我国历史上发生大蝗灾的主要元凶,在土壤含水率<15%的情况下,85%以上的受精卵可以孵化,一旦食物(植物幼嫩的茎、叶)等条件得到满足,很容易发生大爆发。下列因素中,对东亚飞蝗的繁衍、扩散起阻碍作用的是()A.充沛的降水B.肥沃的土壤C.连片的麦田D.仅取食种子的鸟类【答案】A【解析】第3页」共26页
喜欢就支持一下吧
点赞8 分享