2015年高考生物试卷(上海)(空白卷)

第1页 / 共16页

第2页 / 共16页

第3页 / 共16页

第4页 / 共16页
该文档为免费文档,您可直接下载完整版进行阅读
2015年高考生物试卷(上海)(空白卷)-初高中资料试题文库
2015年高考生物试卷(上海)(空白卷)
此内容为免费资源,请登录后查看
0
免费资源
THE END
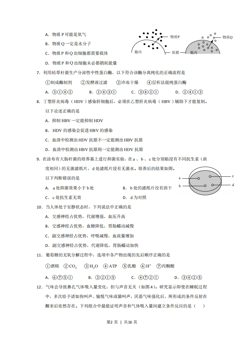
2015年全国普通高等学校招生统一考试上海生物试卷考生注意:1.满分150分。考试时间为120分钟。2.答第1卷前,考生务必在答题卡上用钢笔或圆珠笔清楚切写姓名、准考证号、校验码,并用铅笔正确涂写准考证号和校验码。3.第〡卷由机器阅卷,答案必须全部涂写在答题纷上。考生应将代表正确答案的小方格用铅笔涂黑。注意试题题号和答题纸编号一一对应,不能错位。答题需要更改时,必须将原选项用橡皮擦去,在新选择。答案不能写在试卷上,写在试卷上一律不给分。一、选择题(共60分,每小题2分。每小题只有一个正确答案)1.当环境温度接近体温时,人体维持体温恒定的散热方式是A.蒸发B.传导C.辐射D.对流2.原核生物都具有的结构是A.质膜和核膜B.线粒体和核膜C.质膜和核搪体D.线粒体和核糖体3.细菌共有的特征是①光学显微镜下可见②具有细胞结构③属于二倍体④能寄生A.①②B.①④C.②③D.③④4.若在低倍显微镜下用目镜侧微尺测量细胞长径(如图1),则转换高倍物镜后观察到的图像是图1A.B.5,将血液中胆固醇运送到全身组织的主要脂蛋白是A.乳糜微粒B.低密度脂蛋白C.高密度脂蛋白D.极低密度脂蛋白6.图中显示物质P和Q跨膜出细胞,下列叙述正确的是第1页|共16页A.物质P可能是氧气●●●物质P。00。物质QB.物质Q一定是水分子●0000/●0oC.物质P和Q出细胞都需要载体胞内质膜胞内00D.物质P和Q出细胞未必都捎耗能量7.利用枯草杆菌生产分泌性中性蛋白酶,以下符合该酶分离纯化的正确流程是(①制成酶制剂②发酵液过滤③冷冻干燥④层析法提纯蛋白酶A.③①④②B.②④③①c.③④②①D.②④①③8.丁型肝炎病毒(HDV)感染肝细胞后,必须在乙型肝炎病毒(HBV)辅助下才能复制。以下论述正确的是A.抑制HBV一定能抑制HDVB.HDV的感染会促进HBV的感染C.血清中检测出HDV抗原不一定能测出HBV抗原D.血清中检测出HBV抗原则一定能测出HDV抗原9.在涂布有大肠杆菌的培养基上进行抑菌实验,在a、b、c处分别贴浸有不同抗生素(浓度相同)的无菌滤纸片,d处滤纸片浸有无菌水。培养后的结果如图。以下判断错误的是A.a处抑菌效果小于b处B.b处的滤纸片没有沥干C.c处抗生素无效D.d为对照10.当人体处于安静状态时,下列说法中正确的是A.交感神经占优势,代谢增强,血压升高B.交感神经占优势,血糖降低,胃肠蠕动减慢C.副交感神经占优势,呼吸减慢,血流量增加D.副交感神经占优势,代谢降低,胃肠蠕动加快11.葡萄糖的无氧分解过程中,选项中各产物出现的先后顺序正确的是①酒精②CO,③H,0④ATP⑤乳酸⑥H⑦丙酮酸A.⑥⑦⑤①B.③②①⑤c.④⑦②①D.③④②⑤12.气味会导致鼻孔气体吸入量变化,但与声音无关(如图4)。研究显示即使在睡眠过程中,多次给子诸如狗叫声、愉悦气味或猫叫声,厌恶气味强化后,所形成的条件反射在醒来后依然存在。下列组合中最能证明声音和气体吸入量间建立条件反应的是()第2页|共16页味味声叫悦恶狗猫01.0r写1.0狗叫声猫叫声狗叫声猫叫声公鸡声母鸡声愉悦厌恶气味气味①⑦A.①③B.①④c.②③D.②④13.下列关于感受器及其功能的叙述中正确的是A.感受器对不同感觉信息表现出高度的选择性B.视网膜中视锥细胞获取光亮信息并转换成神经冲动C.蝰蛇颊窝、人温度感受器以及昆虫触角都属于物理感受器D.感受器的功能是将各种不同的感觉信息转换为神经冲动并产生感觉14.下列细胞中,其无氧呼吸过程会以乳酸为主要产物的是A.密闭塑料袋中苹果的细胞B.用于制作酒精的酵母菌C.剧烈奔跑时的马骨骼肌细跑D.浇水过多的青菜根部细胞15.将紫色洋葱鳞叶外表皮细胞置于30%蔗糖溶液中数分钟后,用清水引流,重复多次,则在此过程中图中所示细胞中A.区域①扩大,区域②紫色变浅B.区域①缩小,区域②紫色加深C.区域①扩大,区域②紫色不变D.区域①缩小,区域②紫色变浅16,植物顶芽分生组织特有的功能是A.进行光合作用第3页|共16页
喜欢就支持一下吧
点赞11 分享