2015年高考生物试卷(海南)(空白卷)

第1页 / 共6页

第2页 / 共6页

第3页 / 共6页

第4页 / 共6页
该文档为免费文档,您可直接下载完整版进行阅读
2015年高考生物试卷(海南)(空白卷)-初高中资料试题文库
2015年高考生物试卷(海南)(空白卷)
此内容为免费资源,请登录后查看
0
免费资源
THE END
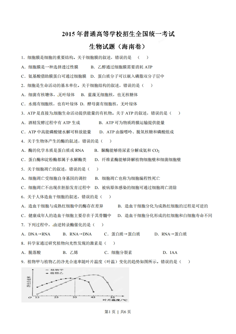
2015年普通高等学校招生全国统一考试生物试题(海南卷)1,细胞膜是细胞的重要结构。关于细胞膜的叙述,错误的是()A.细胞膜是一种选择透过性膜B.乙醇通过细胞膜需要消耗ATPC.氨基酸借助膜蛋白可通过细胞膜D.蛋白质分子可以嵌入磷脂双分子层中2.细胞是生命活动的基本单位。关于细胞结构的叙述,错误的是()A.细菌有核塘体,无叶绿体B.蓝藻无细胞核,也无核糖体C.水绵有细胞核,也有叶绿体D.酵母菌有细胞核,无叶绿体3.ATP是直接为细胞生命活动提供能量的有机物。关于ATP的叙述,错误的是()A.酒精发酵过程中有ATP生成B.ATP可为物质跨膜运输提供能量C.ATP中高能磷酸键水解可释放能量D.ATP由腺嘌呤、脱氧核糖和磷酸组成4.关于生物体产生的酶的叙述,错误的是()A.酶的化学本质是蛋白质或RNAB.脲酶能够将尿素分解成氨和CO2C.蛋白酶和淀粉酶都属于水解酶类D.纤维素酶能够降解植物细胞壁和细菌细胞壁5.关于细胞调亡的叙述,错误的是()A.细胞调亡受细胞自身基因的调控B.细胞调亡也称为细胞编程性死亡C.细胞调亡不出现在胚胎发育过程中D.被病原体感染的细胞可通过细胞调亡清除6.关于人体造血干细胞的叙述,错误的是()A.造血干细胞与成熟红细胞中的酶存在差异B.造血干细胞分化为成熟红细胞的过程是可逆的C.健康成年人的造血干细胞主要存在于其骨髓中D.造血干细胞分化形成的红细胞和白细胞寿命不同7.下列过程中,由逆转录酶催化的是()A.DNA→RNAB.RNA→DNAC.蛋白质→蛋白质D.RNA→蛋白质8.科学家通过研究植物向光性发现的激素是()A.脱落酸B.乙烯C.细胞分裂素D.IAA9.植物甲与植物乙的净光合速率随叶片温度(叶温)变化的趋势如图所示。错误的是()。值物和。直李灯”2545叶片温度/G第1页|共6页A.植物甲和乙光合作用所需要的能量都来自于太阳能B.叶温在36~50℃时,植物甲的净光合速率比植物乙的高C.叶温为25℃时,植物甲的光合与呼吸作用强度的差值不同于植物乙的D.叶温为35℃时,甲、乙两种植物的光合与呼吸作用强度的差值均为010.取生理状态相同的某种植物新鲜叶片若干,去除主脉后剪成大小相同的小块,随机分成三等份,之后分别放入三种浓度的蔗糖溶液(甲、乙、丙)中,一定时间后测得甲的浓度变小,乙的浓度不变,丙的浓度变大。假设蔗搪分子不进出细胞,则关于这一实验结果。下列说法正确的是()A.实验前,丙的浓度>乙的浓度>甲的浓度B.乙的浓度不变是因为细胞内蔗糖浓度与乙的浓度相等C.实验中,细胞与蔗糖溶液间的水分移动属于协助扩散D.甲、丙的浓度变化是由水分在细胞与蔗糖溶液间移动引起的11.关于蛋白质的叙述,错误的是()A.rRNA能参与蛋白质的生物合成B.DNA和蛋白质是染色体的组成成分C.人体血浆中含有浆细胞分泌的蛋白质D.核糖体上合成的蛋白质不能在细胞核中发挥作用12.下列叙述正确的是()A.孟德尔定律支持融合遗传的观点B.孟德尔定律描述的过程发生在有丝分裂中C.按照孟德尔定律,AaBbCcDd个体自交,子代基因型有16种D.按照孟德尔定律,对AaBbCc个体进行测交,测交子代基因型有8种13.关于人体生命活动调节的叙述,错误的是()A.除激素外,CO2也是体液调节因子之一B.肾上腺髓质的分泌活动不受神经纤维的支配C.机体水盐平衡的维持受神经调节和体液调节D.血糖浓度可影响胰岛素和胰高血糖素的分泌量14.关于人体体温调节的叙述,错误的是()A.呼气是人体的主要散热途径B.骨骼肌和肝脏是人体的主要产热器官C.有机物的氧化分解是人体产热的重要途径D.下丘脑有体温调节中枢,也有感受体温变化的功能15.关于人体内激素和酶的叙述,错误的是()A.激素的化学本质都是蛋白质B.高效性是酶的重要特性之一C.酶可以降低化学反应的活化能D.激素与靶细胞结合可影响细胞的代谢16.下列叙述错误的是()A,小肠黏膜中的一些细胞具有内分泌功能B.小肠上皮细胞与内、外环境均有物质交换第2页1共6页C.小肠上皮细胞吸收溶质发生障碍时,可导致小肠吸水减少D.小肠黏膜中的一些细胞可通过被动运输将某种蛋白分泌到肠腔17.关于动物体液调节的叙述,错误的是()A.机体内甲状腺激素的分泌受反馈调节B.与神经调节相比,体液调节迅速而准确C.血液中某激素的浓度可反映该激素的分泌量D.激素的分泌量可随内、外环境的改变变化18.人体中血浆、组织液和淋巴等构成了细胞赖以生存的内环境,下列叙述错误的是()A.血浆和组织液都有运输激素的作用B.血浆和淋巴都是免疫细胞的生存环境C.血红蛋白主要存在于血浆和组织液中D.组织液中的蛋白质浓度低于血浆中的蛋白质浓度19.关于等位基因B和b发生突变的叙述,错误的是()A.等位基因B和b都可以突变成为不同的等位基因B.X射线的照射不会影响基因B和基因b的突变率.C.基因B中的碱基对G一C被碱基对A一T替换可导致基因突变D.在基因b的ATGCC序列中插入碱基C可导致基因b的突变20.关于密码子和反密码子的叙述,正确的是()A.密码子位于mRNA上,反密码子位于RNA上B.密码子位于tRNA上,反密码子位于mRNA上C.密码子位于rRNA上,反密码子位于tRNA上D.密码子位于rRNA上,反密码子位于mRNA上21.关于基因突变和染色体结构变异的叙述,正确的是()A.基因突变都会导致染色体结构变异B.,基因突变与染色体结构变异都导致个体表现型改变C.基因突变与染色体结构变异都导致碱基序列的改变D.基因突变与染色体结构变异通常都用光学显微镜观察22.关于森林群落的叙述,错误的是()A.碳可在森林群落和无机环境之间进行循环B.森林群落在垂直方向上没有明显的分层现象C.互利共生、捕食和竞争等可以出现在森林群落中D.群落中植物放出的氧气可被动物、植物及微生物利用23.俗话说:“大鱼吃小鱼,小鱼吃小虾,小虾吃泥巴”。某同学据此设计了一个水池生态系统。下列属于该生态系统第一营养级的是()A.小鱼吃的小虾B.泥巴中的藻类C.吃小鱼的大鱼D.泥巴中的大肠杆菌24.将一株生长正常的某种植物里于密闭的玻璃容器内,在适宜条件下光照培养。从照光开始,净光合速第3页|共6页
喜欢就支持一下吧
点赞5 分享