2014年高考生物试卷(重庆)(解析卷)

第1页 / 共8页

第2页 / 共8页

第3页 / 共8页

第4页 / 共8页
该文档为免费文档,您可直接下载完整版进行阅读
2014年高考生物试卷(重庆)(解析卷)-初高中资料试题文库
2014年高考生物试卷(重庆)(解析卷)
此内容为免费资源,请登录后查看
0
免费资源
THE END
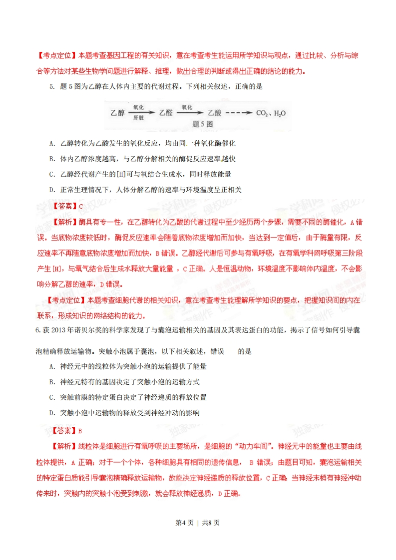
【总评】2014年普通高考(重庆卷)理科综合能力测试生物部分试题,坚持能力立意,注重基础性、时代性和学科特点,体现了中学课程改革理念。题型与内容比例符合《考试大纲》要求。该试题具有以下特点:1.在继承传统的基础上进行创新,处处体现新课改理念试题保持了近年来重基础、重实践、考能力的风格,注重引导学生主动参与探究过程,培养学生的科学思维和分析、解决问题的能力,体现了新课改理念,在考查方式和试题素材两方面具有新颖性。例如:第9题从农业生产实际入手,探究植物激素的作用。试题通卫写引导学生对实验结果的分析,推导出合理使用植物激素有利于光合产物分配的结论,考查学生利用已有知识构建新知识的能力。这种考查方式符合新课改探究式学习理念,有利于促进“教、学、考”的扫互统一。2.在对高中知识点进行全方位考查的后时,兼顾了对主千知识的重点考查试题立足于教材又高于教材,不仅社重对基础如识和主千知识的考查,还注重对知识的整合,考查方式灵活多样,例如第1、3、4、7、8和9题等。又如第T-I颗,学科网巧妙地从物质能量的角度出发,贯穿了物质能量影响物种组成进而引出群落演替的主线,向学生展示了生态系统中,环境因子、种群变化、群落演替之间相互影响、相互作用的思想。全卷知识融汇贯通、渗透自然,在突出对遗传、调节、生态环境和代谢等主干知识考查的同时,也注重了对知识的综合考查。选修板块分值占整卷分值的20左右,比例合理。3对考纲规定的各种能力进行了全方位的考查3.对考纲规定的各种能力进行了全方位的考查试题设计重视以学科实验为载体,对学生知识迁移能力、综合运用能力和解决实际问题能力进行分层次考查,对中学生物教学有较强的导作用。如:第4、7-】、7-1和第9题考查了学生通过图表获取信息的能力;第5题考查了学生知识迁移能力;第1、8题和9题引导学生综合利用所学实验知识和技能来解决日常生活中的实际问题,有效地考查了学生的实验与探究能力和综合运用能力。4.素材新颖、注重对学生科学素养的考查试题素材新颖、图文并茂,设间自然巧妙。素材原于生产生活实际和现代科技发展,在考查学生知识迁移能力的同时,注重对学生关注生活、健康、环境等情感、态度和价值观的引导。如:第T-Ⅱ题围绕人们日常关注的“感觉”问题进行探究,第2题涉及人们日常关注的生物技术安全和伦理问题,第8题聚焦了人类肥胖问题,第?-【涉及生态环境可题。这些素材不仅体现了学以致用的新课标理念,而且有利于学生形成正确的生命观、和谐的生态观。第1页|共8页2014年高考重庆卷理综生物部分解析一、选择题(本大题共6小题,每小题6分,共36分。在年小题给出的四个备选项中,只有一项符合题目要求)1.下列与实验有关的叙述,正确的是A.人的口腔上皮细胞经处理后被甲基绿染色,其细胞核呈绿色B.剪取大蒜根尖分生区,经染色在光镜下可见有丝分裂各时期C.叶绿体色素在层析液中的溶解度越高,在滤纸上扩散就越慢D·在光镜的高倍镜下观察新鲜菠菜叶装片,可见叶绿体的结构【答案】A【解析】甲基绿能将DNA染成绿色,真核生物的DA主爱存在于细胞核中,因此人的口腔上皮细胞经处理后被甲基绿染色,其细胞核呈绿色,A正确:观察植物细胞有丝分裂时,需要将根尖分生区细胞经过解离一漂洗一染色一制片等步骤制成临时装片,才能观窝,B错浮,分离叶绿体中色素的原理是根据色素在层析液中的溶解度,溶解度越高随层析液在滤纸条上扩散速度越决,反之越慢,C错误,光学显微镜能看到的结构是显微结构,电子显微镜观察的结勾是亚显微结构,而叶绿体的结构属于亚显微结构,因此高倍镜下不能观察到叶绿体的结构,D错误。【考点定位】本题考查课本基本实验,意在考查考生能独立完成“生物知识内容表”所列的生物实验,包括理解实验目的、原理、方法和操作步骤,掌握相关的操作技能,并能将这些实验涉及的方法和技能进行综合运用的能力2.生物技术安全性和伦理问题是社会关注的热点。下列叙述,错误的是A.应严格选择转基因植物的目的基因,避免产生对人类有害的物质B.当今社会的普遍观点是禁止克隆人的实验,但不反对治疗性克隆C.反对设计试管婴儿的原因之一是有人滥用此技术选择性设计婴儿D·生物武器是用微生物、毒素、干扰素及重组致病菌等来形成杀伤力【答案】D【解析】在转基因过程中,避免基因,染和对人类的影响,必须严格选择目的基因,A正确;我国不反对治疗性克隆,坚决反对生殖性克隆,B正确:反对设计试安儿原因之一防止选择性设计婴儿,违背伦理道德,C正确:生物武器是指有意识的利用微生场、霉素、昆中侵表敌人的军队、学科网人口、农作物或者牲畜等目标,以达到战争目的的一类武器,干扰素为淋巴因子,非生物武器,D错误。【考点定位】本题考查生物技术安全性和伦理问题的相关知识,意在考查考生关注对科学、技术和社会发第2页」共8展有重大影响和意义的生物学新进展以及生物科学发展史上的重要事件的能力。3.驻渝某高校研发的重组幽门螺杆菌疫苗,对该菌引发的胃炎等疾病具有较好的预防效果。实验证明,一定时间内间隔口服该疫苗3次较1次或2次效果好,其主要原因是A.能多次强化刺激浆细胞产生大量的抗体B.抗原的积累促进T细胞释放大量淋巴因子C.记忆细胞数量增多导致应答效果显著增强D.能增强体内吞噬细胞对抗原的免疫记忆【答案】c【解析】在机体进行特异性免疫时可产生记忆细胞,记忆细胞可以在抗原消失后很长一段时间内保持对这种抗原的记忆,当再接触这种抗原时,能迅速增殖分化成浆细胞,快速产生大量的抗体。人类以此为原理发明了疫苗,使用后能使记忆细胞数增多免疫应答加速,而浆细胞、抗体、淋巴因子存在时间短,吞噬细胞无记忆功能,不能起到较好的预防作用.惊C正确,心错误。【考点定位】本题考查免疫原理的应用,意在考查考生理论联系实际,综合运用所学知识解决自然界和社会生活中的一些生物学问题的能力。4.题4图是利用基因工程培育抗虫植物的示意图。以下相关叙述,正确的是导入植培养再生构建表达载体转入农杆两物加胞成植株含重组Ti质粒Ti质粒含抗虫基四重组Ti质粒的农杆菌植物细胞植株的从o②③④⑤A.②的构建需要限制性核酸内切酶和DNA聚合酶参与B.③侵染植物细胞后,重组Ti质粒整合到④的染色体上C.④的染色体上若含抗虫基因,则⑤就表现出抗虫性状D.⑤只要表现出抗虫性状就表明植株发生了可遗传变异【答案】D【解析】构建载体需要限制酶和DNA连接酶,A错误;③侵染植物细胞后,重组T1质粒上的T-DNA不是整合到染色体上,而是整合到DNA分子上,B错误,染色体上含有目的基因,但目的基因也可能不能转录或者不能翻译,或者表达的蛋白质不具有生物活性,C错误;植株表现出抗虫性状,说明含有目的基因,属于基因重组,为可遗传变异,D正确。第3页|共8页
喜欢就支持一下吧
点赞13 分享