2024年高考生物试卷(浙江)(6月)(空白卷)

第1页 / 共10页

第2页 / 共10页

第3页 / 共10页

第4页 / 共10页
该文档为免费文档,您可直接下载完整版进行阅读
2024年高考生物试卷(浙江)(6月)(空白卷)-初高中资料试题文库
2024年高考生物试卷(浙江)(6月)(空白卷)
此内容为免费资源,请登录后查看
0
免费资源
THE END
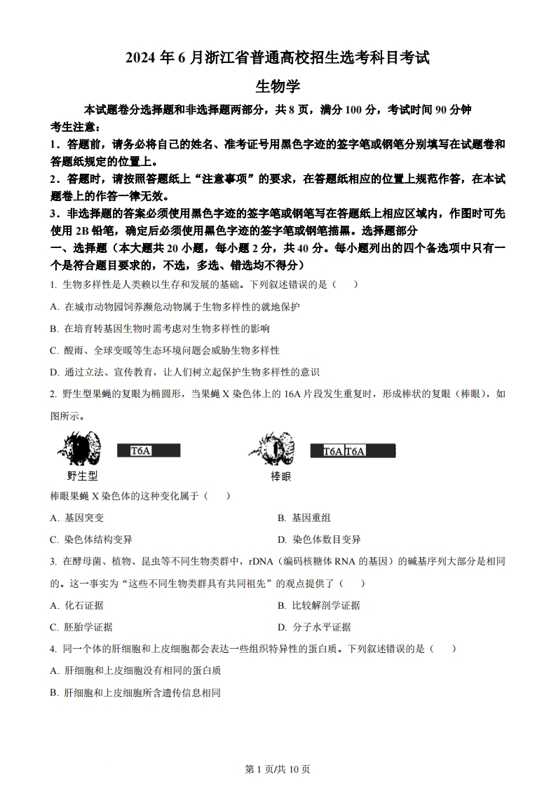
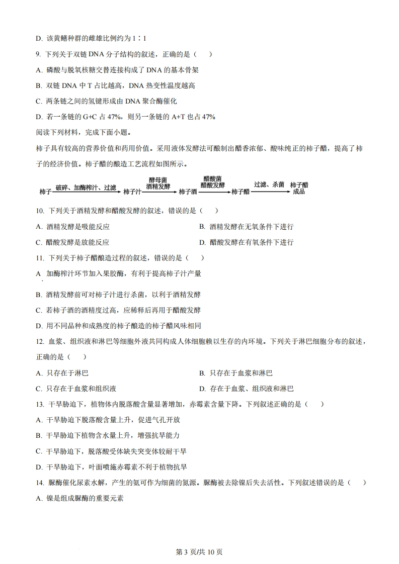
2024年6月浙江省普通高校招生选考科目考试生物学本试题卷分选择题和非选择题两部分,共8页,满分100分,考试时间90分钟考生注意:1,答题前,请务必将自己的姓名、准考证号用黑色字迹的签字笔或钢笔分别填写在试题卷和答题纸规定的位置上。2.答题时,请按照答题纸上“注意事项”的要求,在答题纸相应的位置上规范作答,在本试题卷上的作答一律无效。3。非选择题的答案必须使用黑色字迹的签字笔或钢笔写在答题纸上相应区域内,作图时可先使用2B铅笔,确定后必须使用黑色字迹的签字笔或钢笔描黑。选择题部分一、选择题(本大题共20小题,每小题2分,共40分。每小题列出的四个备选项中只有一个是符合题目要求的,不选,多选、错选均不得分)1.生物多样性是人类赖以生存和发展的基础。下列叙述错误的是()A,在城市动物园饲养濒危动物属于生物多样性的就地保护B.在培育转基因生物时需考虑对生物多样性的影响C.酸雨、全球变暖等生态环境问题会威肋生物多样性D.通过立法、宣传教育,让人们树立起保护生物多样性的意识2.野生型果蝇的复眼为椭圆形,当果蝇X染色体上的16A片段发生重复时,形成棒状的复眼(棒眼),如图所示。T6AT6AT6A野生型棒眼棒眼果蝇X染色体的这种变化属于()A.基因突变B.基因重组C.染色体结构变异D.染色体数目变异3.在酵母菌、植物、昆虫等不同生物类群中,DNA(编码核糖体RNA的基因)的碱基序列大部分是相同的。这一事实为“这些不同生物类群具有共同祖先”的观点提供了()A.化石证据B.比较解剖学证据C.胚胎学证据D.分子水平证据4.同一个体的肝细胞和上皮细胞都会表达一些组织特异性的蛋白质。下列叙述错误的是()A.肝细胞和上皮细胞没有相同的蛋白质B.肝细胞和上皮细胞所含遗传信息相同第1页供10页C.肝细胞的形成是细胞分裂、分化的结果D.上皮细胞的形成与基因选择性表达有关5.在自然界中,群落演替是普遍现象。下列现象不属于群落演替的是()A.裸岩上出现了地衣B.草本群落中出现成片灌木C.灌木群落中长出大量乔木D.常绿阔叶林中樟树明显长高6.细胞是生物体结构和生命活动的基本单位,也是一个开放的系统。下列叙述正确的是()A.细胞可与周围环境交换物质,但不交换能量B.细胞可与周围环境交换能量,但不交换物质C.细胞可与周围环境交换物质,也可交换能量D.细胞不与周围环境交换能量,也不交换物质7.溶酶体内含有多种水解酶,是细胞内大分子物质水解的场所。机体休克时,相关细胞内的溶酶体膜稳定性下降,通透性增高,引发水解酶渗漏到胞质溶胶,造成细胞自溶与机体损伤。下列叙述错误的是()A.溶酶体内的水解酶由核糖体合成B.溶酶体水解产生的物质可被再利用C.水解酶释放到胞质溶胶会全部失活D.休克时可用药物稳定溶酶体膜8.黄鳝从胚胎期到产卵期都是雌性,产卵过后变为雄性。研究人员对洞庭湖周边某水域捕获的1178尾野生黄鳝进行年龄及性别的鉴定,结果如下表。雌性雄性生长期体长(cm)尾数尾数比例(%)尾数比例(%)I龄≤30.065663396.51.2Ⅱ龄30.1-50.051232763.911622.7Ⅲ龄50.155.06233.366.7V龄≥55.100.0100.0下列叙述正确的是()A.该黄鳝种群的年龄结构为衰退型B.种群中雄黄鳝的平均年龄大于雌性C.随年龄增长雄黄鳝数量逐渐增加第2页供10页D.该黄鳝种群的雌雄比例约为1:19.下列关于双链DNA分子结构的叙述,正确的是()A.磷酸与脱氧核糖交替连接构成了DNA的基本骨架B.双链DNA中T占比越高,DNA热变性温度越高C.两条链之间的氢键形成由DNA聚合酶催化D.若一条链的G+C占47%,则另一条链的A+T也占47%阅读下列材料,完成下面小题。柿子具有较高的营养价值和药用价值。采用液体发酵法可酿制出醋香浓郁、酸味纯正的柿子醋,提高了柿子的经济价值。柿子醋的酿造工艺流程如图所示。酵母南醋酸菌柿子破碎、加酶汁、过滤柿子汁酒精发酵醋酸发酵过滤、杀菌柿子醋+柿子酒+柿子醋+成品10.下列关于酒精发酵和醋酸发酵的叙述,错误的是()A.酒精发酵是吸能反应B.酒精发酵在无氧条件下进行C.醋酸发酵是放能反应D.醋酸发酵在有氧条件下进行11.下列关于柿子醋酿造过程的叙述,错误的是()A加酶榨汁环节加入果胶酶,有利于提高柿子汁产量B.酒精发酵前可对柿子汁进行杀菌,以利于酒精发酵C.若柿子酒的酒精度过高,应稀释后再用于醋酸发酵D.用不同品种和成熟度的柿子酿造的柿子醋风味相同12.血浆、组织液和淋巴等细胞外液共同构成人体细胞赖以生存的内环境。下列关于淋巴细胞分布的叙述,正确的是()A.只存在于淋巴B.只存在于血浆和淋巴C.只存在于血浆和组织液D.存在于血浆、组织液和淋巴13.干旱胁迫下,植物体内脱落酸含量显著增加,赤霉素含量下降。下列叙述正确的是()A.干旱胁迫下脱落酸含量上升,促进气孔开放B.干旱胁迫下植物含水量上升,增强抗旱能力C.干旱胁迫下,脱落酸受体缺失突变体较耐干旱D.干旱胁迫下,叶面喷施赤霉素不利于植物抗旱14.脲酶催化尿素水解,产生的氨可作为细菌的氮源。脲酶被去除镍后失去活性。下列叙述错误的是()A.镍是组成脲酶的重要元素第3页供10页
喜欢就支持一下吧
点赞10 分享