2017年高考化学试卷(新课标Ⅱ)(空白卷)

第1页 / 共8页

第2页 / 共8页

第3页 / 共8页
该文档为免费文档,您可直接下载完整版进行阅读
2017年高考化学试卷(新课标Ⅱ)(空白卷)-初高中资料试题文库
2017年高考化学试卷(新课标Ⅱ)(空白卷)
此内容为免费资源,请登录后查看
0
免费资源
THE END
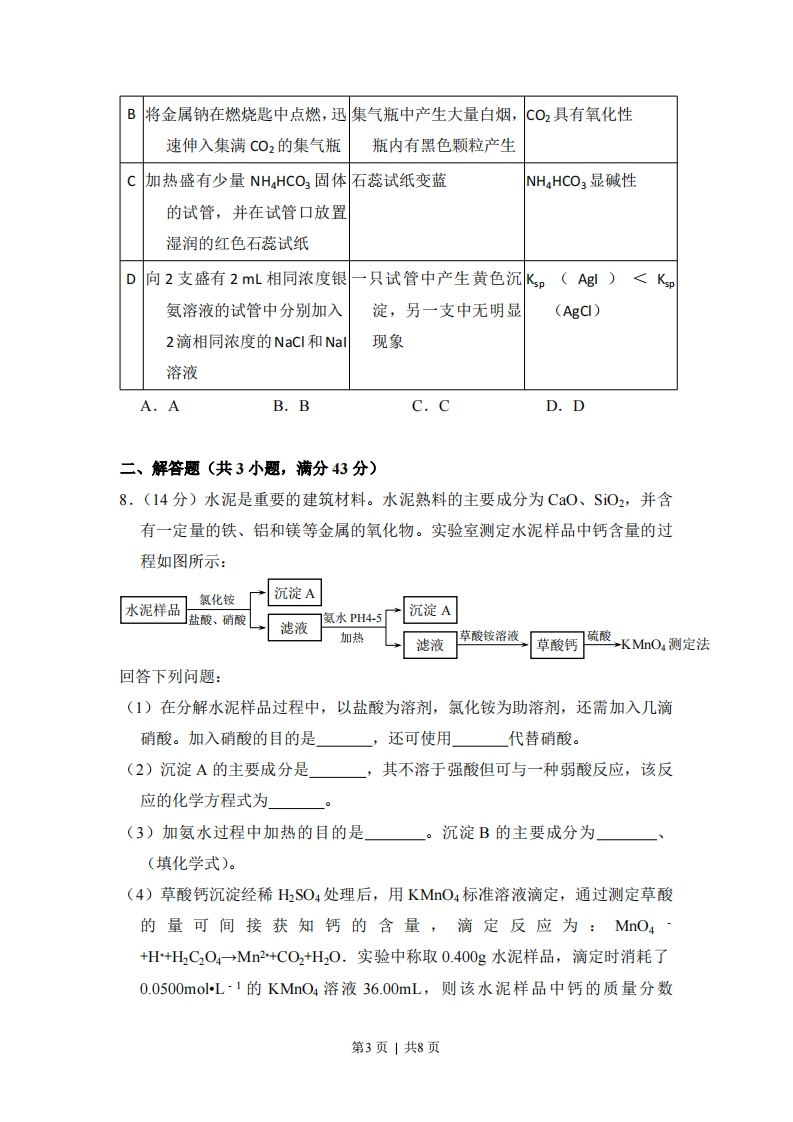
2017年全国统一高考化学试卷(新课标I)一、选择题:本题共13个小题,每小题6分,共78分.在每小题给出的四个选项中,只有一项是符合题目要求的.1.(6分)下列说法错误的是()A.糖类化合物也可称为碳水化合物B.维生素D可促进人体对钙的吸收C,蛋白质是仅由碳、氢、氧元素组成的物质D.硒是人体必需的微量元素,但不宜摄入过多2.(6分)阿伏加德罗常数的值为NA·下列说法正确的是()A.1L0.1molL-NHCI溶液中,NH4的数量为0.1NAB.2.4gMg与H2SO4完全反应,转移的电子数为0.1NAC.标准状况下,2.24LN2和O2的混合气体中分子数为0.2NAD.0.1molH2和0.1mol2于密闭容器中充分反应后,其分子总数为0.2NA3.(6分)a、b、c、d为原子序数依次增大的短周期主族元素,a原子核外电子总数与b原子次外层的电子数相同:c所在周期数与族数相同:d与a同族,下列叙述正确的是()A.原子半径:d>c>b>aB.4种元素中b的金属性最强C.c的氧化物的水化物是强碱D.d单质的氧化性比a单质的氧化性强4.(6分)下列由实验得出的结论正确的是(实验结论A.将乙烯通入溴的四氯化碳溶液,溶液最终生成的1,2-二溴乙烷无色、可变为无色透明溶于四氯化碳B.乙醇和水都可与金属钠反应产生可燃性气乙醇分子中的氢与水分子中的体氢具有相同的活性C.用乙酸浸泡水壶中的水垢,可将其清除乙酸的酸性小于碳酸的酸性D.甲烷与氯气在光照下反应后的混合气体能生成的氯甲烷具有酸性第1页|共8页使湿润的石蕊试纸变红A.AB.BC.CD.D5.(6分)用电解氧化法可以在铝制品表面形成致密、耐腐蚀的氧化膜,电解质溶液一般为H2SO4-H2C2O4混合溶液。下列叙述错误的是()A.待加工铝质工件为阳极B.可选用不锈钢网作为阴极C.阴极的电极反应式为:A13+3e一A1D.硫酸根离子在电解过程中向阳极移动6.(6分)改变0.1molL1二元弱酸H2A溶液的pH,溶液中的H2A、HA、A2的物质的量分数δ(x)随pH的变化如图所示[已知δ(x)=c(X)].下列叙述错误的是()c(H2A)+c(HA)+c(A2-)1.0…HA0.880.6…0.40.21.24.222.73456PHA.pH=1.2时,c(H2A)=c(HA·)B.lg[K2(H2A)]=-4.2C.PH=2.7时,c(HA-)>c(H2A)=C(A2-)D.pH=4.2时,c(HA)=C(A2-)=C(H)7.(6分)由下列实验及现象不能推出相应结论的是(实验现象结论A向2mL0.1mo/Fec3的溶液黄色逐渐消失,加KsCN还原性:Fe>Fe2中加足量铁粉,振荡,加1溶液颜色不变滴KSCN溶液第2页|共8页将金属钠在燃烧匙中点燃,迅集气瓶中产生大量白烟,C02具有氧化性速伸入集满C02的集气瓶瓶内有黑色颗粒产生C加热盛有少量NH,HCO3固体石蕊试纸变蓝NH4HCO3显碱性的试管,并在试管口放置湿润的红色石蕊试纸D向2支盛有2mL相同浓度银只试管中产生黄色沉Kp(Ag)
喜欢就支持一下吧
点赞10 分享