2021年高考历史试卷(全国甲卷)(解析卷)

第1页 / 共11页

第2页 / 共11页

第3页 / 共11页

第4页 / 共11页
该文档为免费文档,您可直接下载完整版进行阅读
2021年高考历史试卷(全国甲卷)(解析卷)-初高中资料试题文库
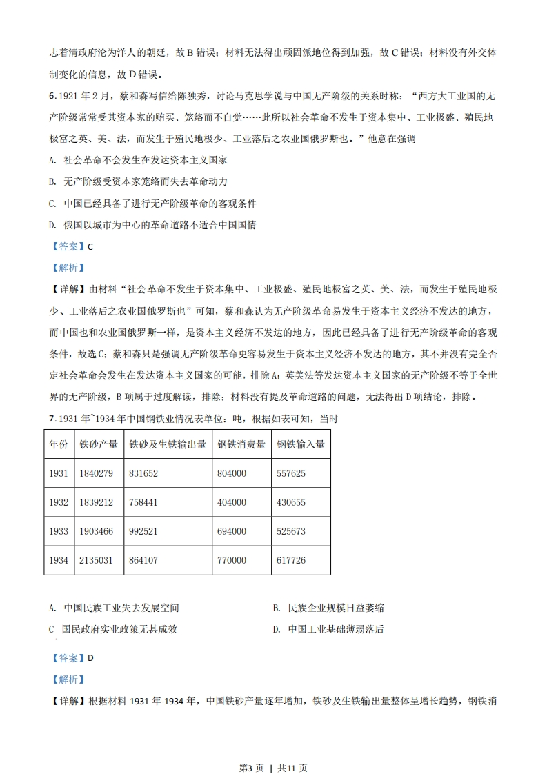
2021年高考历史试卷(全国甲卷)(解析卷)
此内容为免费资源,请登录后查看
0
免费资源
THE END
2021年普通高等学校招生全国统一考试(全国甲卷)文综历史试题一、选择题1.老子认为,“失道而后德,失德而后仁,失仁而后义,失义而后礼”。孔子则说,“不学礼,无以立”,要“非礼勿视,非礼勿听,非礼勿言,非礼勿动”。这反映出,当时他们A.反思西周的礼乐文化B.迎合封建贵族政治诉求C.主张维护夏商周制度D.得到统治者的积极支持【答案】A【解析】【详解】材料中的老子认为礼的出现是社会偏离了大道、仁义等道德观念逐步失败的产物,而孔子则认为礼是调和社会矛盾、维持社会秩序的有效方式,二者尽管对礼的看法有所不同,但提出观点的出发点是相同的,即都出于对西周礼乐制度的反思,只是一个赞同,一个批评而己,故选A:老子对礼是持否定态度的,他的主张并未迎合封建贵族的政治诉求,排除B:老子主张小国寡民,主张退回夏商周之前的社会当中去,C项不是老子的诉求,排除:老子和孔子生活于春秋时期,他们都主张退回到以前的社会当中去,故他们的主张并未得到统治者的积极支持,排除D。2.汉代,中央各部门长官与地方各郡太守自行辟召属官,曾一度出现“名公巨卿,以能致贤才为高:而英才俊士,以得所依秉为重”的现象。能够保障辟召制度有效运作的是A.分科考试选官制建立B.监察体系的改进C.郡国并行制度的完善D.察举制度的实施【答案】B【解析】【分析】【详解】依据所学知识可知,辟召制度是察举制的补充,选拔了大量真才实学之人,其运作是辟主根据民间呼声或自己的见闻,使出身草野没有机会入仕之人进入统治阶层。辟召制度是“中央各部门长官与地方各郡太守自行辟召属官”,要保证其有效运作并加强中央的控制,这就需要监察体系的改进,故B正确:分科考试选官制指的是科举制,故A错误:郡国并行制度是地方行政制度,和材料没有必然联系,故C错误:察举制度和辟召制度是两种不同的选官制度,故D错误。3.宋代盛行婚姻论财,遭到一些士大夫的批评。南宋理学家张弑认为,“婚姻结好,岂为财物?”甚至表示“治其尤甚者,以正风俗”。还有理学家强调婚姻是“合二姓之好”,上能事先祖,下可继后世。这反映了当时理学家A.淡化婚姻中的宗族观念B.意图维护礼教纲常第1页|共11页
喜欢就支持一下吧
点赞6 分享