2021年高考历史试卷(北京)(解析卷)

第1页 / 共17页

第2页 / 共17页

第3页 / 共17页

第4页 / 共17页
该文档为免费文档,您可直接下载完整版进行阅读
2021年高考历史试卷(北京)(解析卷)-初高中资料试题文库
2021年高考历史试卷(北京)(解析卷)
此内容为免费资源,请登录后查看
0
免费资源
THE END
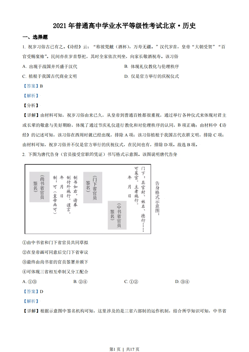
2021年普通高中学业水平等级性考试北京·历史一、选择题1.祝岁习俗古己有之。《诗经》云:“称彼兕觥(酒杯),万寿无疆。”汉代岁首,皇帝“大朝受贺”“百官受赐宴飨”。民间亦在岁首祭祀,其时全家依次列坐,向家长敬酒祝寿。该习俗A.出现于战国并兴盛于汉代B.体现礼仪教化与伦理秩序C.植根于我国古代商业文明D.仅是官方举行的庆祝仪式【答案】B【解析】【分析】【详解】由材料可知,祝岁习俗由来已久,从皇帝到普通百姓都很重视,通过举行各种仪式来体现对君主或长辈的敬意与美好期盼,体现了通过节庆礼仪进行教化和对伦理秩序的认同,B项正确:由材料中《诗经》的记述可知,该习俗在西周时就己经出现,排除A项:该习俗植根于我国古代农耕文明,排除C项:由材料可知,祝岁习俗并不仅是官方举行的庆祝仪式,在民间也有,排除D项。故选B项。2.下图为唐代告身(官员接受官职的凭证)书写格式示意图。该图说明唐代告身可门年年某官。签名)(尚书省官员制:月日制付外施行。制书如右,签名)(门下省官员月可(皇帝画可)请奉主者施行具官封、謹言签名)(中书省官员名告身格式示意图:德行……①由中书省和门下省官员共同草拟②在皇帝画可同意后交门下省审议③最终由尚书省的官员签署并颁下④可体现三省相互牵制又分工配合A.①③B.②④C.①②D.③④【答案】D【解析】【详解】根据示意图中签名机构可知,这里涉及的是三省六部制的运作机制,结合所学知识可知,中书省第1页」共17页
喜欢就支持一下吧
点赞15 分享