2022年高考历史试卷(福建)(解析卷)

第1页 / 共9页

第2页 / 共9页

第3页 / 共9页

第4页 / 共9页
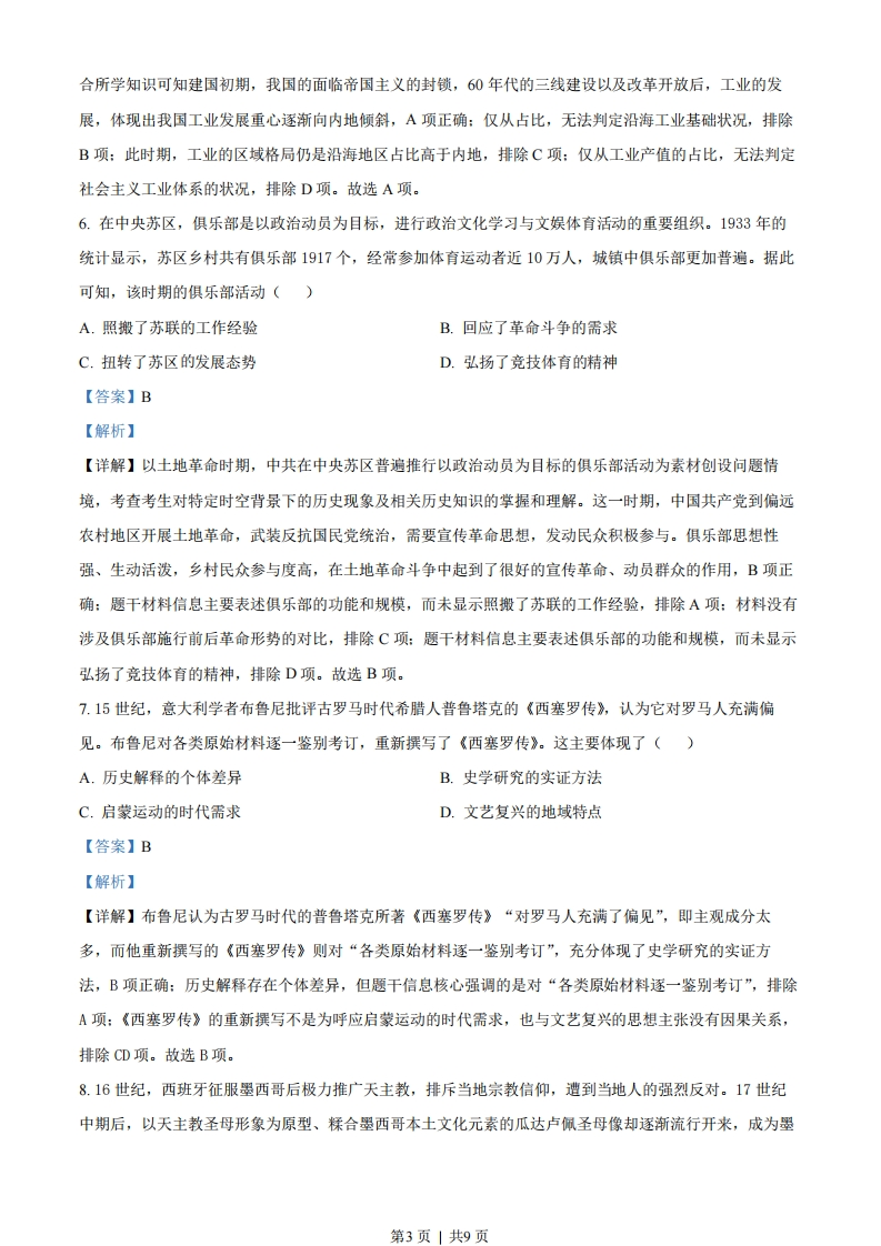
该文档为免费文档,您可直接下载完整版进行阅读
2022年高考历史试卷(福建)(解析卷)-初高中资料试题文库
2022年高考历史试卷(福建)(解析卷)
此内容为免费资源,请登录后查看
0
免费资源
THE END
2022年福建省普通高中学业水平选择性考试历史一、选择题1.周礼规定,贵族列鼎数量为王九鼎、诸侯七鼎、卿大夫五鼎、士三鼎。1976年,江西省新干县西周墓中出土了5件铜鼎,大小依次递减。这可用来说明西周时期()A.血缘政治的完善B.铸铜技术的进步C.分封制度的成熟D.中原文化的扩展【答案】D【解析】【详解】根据材料“周礼规定,贵族列鼎数量为王九鼎、诸侯七鼎、卿大夫五鼎、士三鼎。1976年,江西省新干县西周墓中出土了5件铜鼎,大小依次递减。”可知,西周的政治、经济、文化中心在黄河中下游即中原地区,同时期江西发现的考古文物呼应了“周礼规定”,而江西位于中国东南部,长江中下游南岸,说明西周分封制之下的文化交流与文化认同,D项正确:材料没有体现宗法血缘关系,不能说明血缘关系完善,排除A项:贵族使用青铜器皿大小、多少与铸铜技术的进步没有必然关系,排除B:材料与分封制度的成熟没有必然关系,排除C项。故选D项。2.度牒是僧人出家的许可证,由官府颁发。北宋时,持有者须凭资获取,可免除赋役。至南宋中期,度牒逐渐成为官府用于海外贸易的主要支付手段,由此可以推知,该时期()A.纸币供应不足B.佛教日益兴盛C.财政问题严重D.中外贸易受阻【答案】C【解析】【详解】结合所学知识,可知材料的时代背景为宋朝从国家统一、经济繁荣到社会动荡、国家分裂、经济衰退。作为僧人出家许可证的“度牒”,其持有者可免除赋役。在商品经济发达的两宋时期,这意味着“度牒”等同于一定价值的货币,且“度牒”是由官府颁发的,南宋中期官府把“度牒”用于海外贸易的主要支付手段是无可奈何之举,说明官府财政困难,C项正确:纸币尚不是两宋的流通货币,且与题干史料信息无关,排除A项:佛教日益兴盛可能导致“度牒”颁发数量增加,但并不意味着“度牒”可以作为货币流通,排除B项:题干史料信息并未体现中外贸易受阻,排除D项。故选C项。3.明代地方上不赴京参加会试的居乡举人群体中,存在“虽得科贡者,亦不知重”的现象。明中期以后,地方官府划拨专用经费,为举人们提供稳定的赴试资助。这一举措旨在()A.加强社会控制B.减少中央财政支出C.完善科举制度D.提高人才选拔标准【答案】A第1页|共9页
喜欢就支持一下吧
点赞6 分享