2017年高考历史试卷(新课标Ⅲ)(解析卷)

第1页 / 共18页

第2页 / 共18页

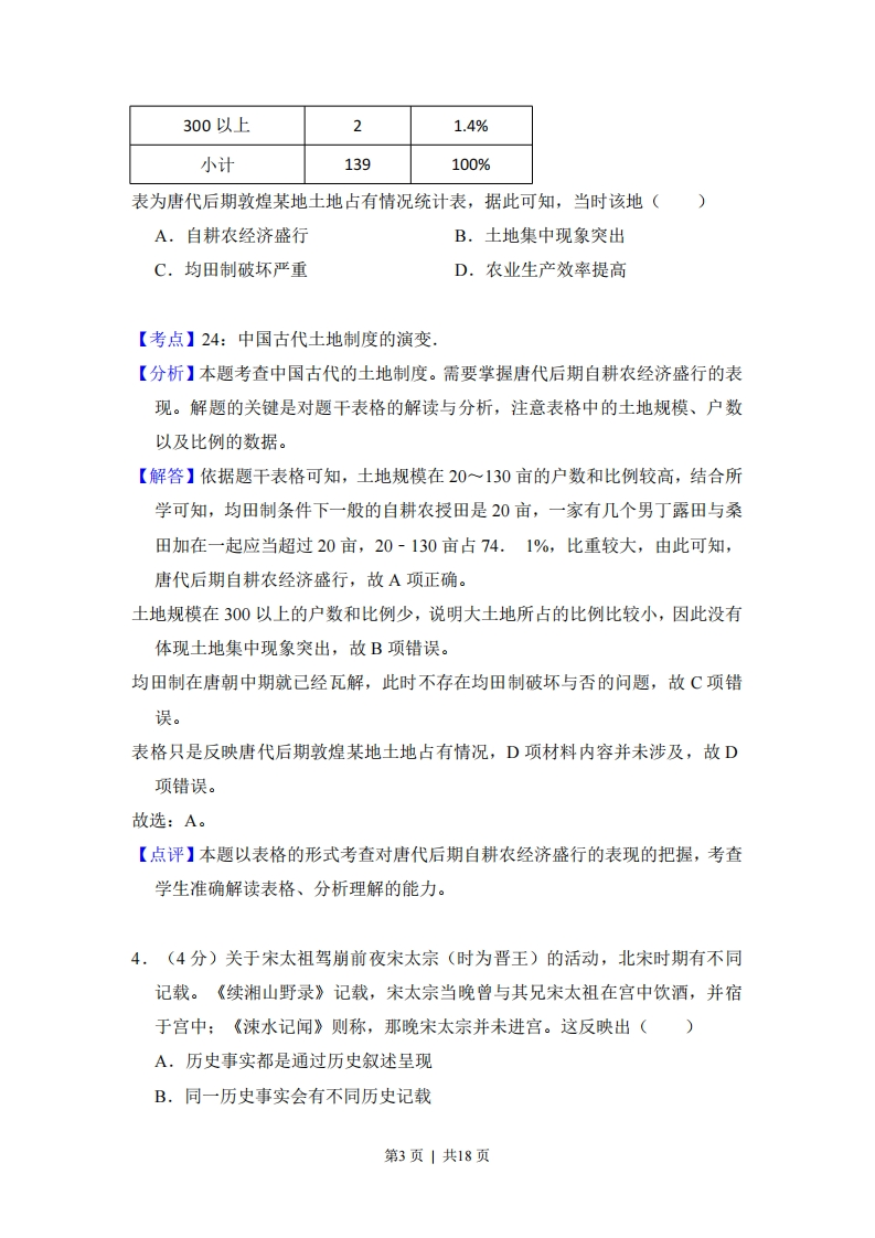
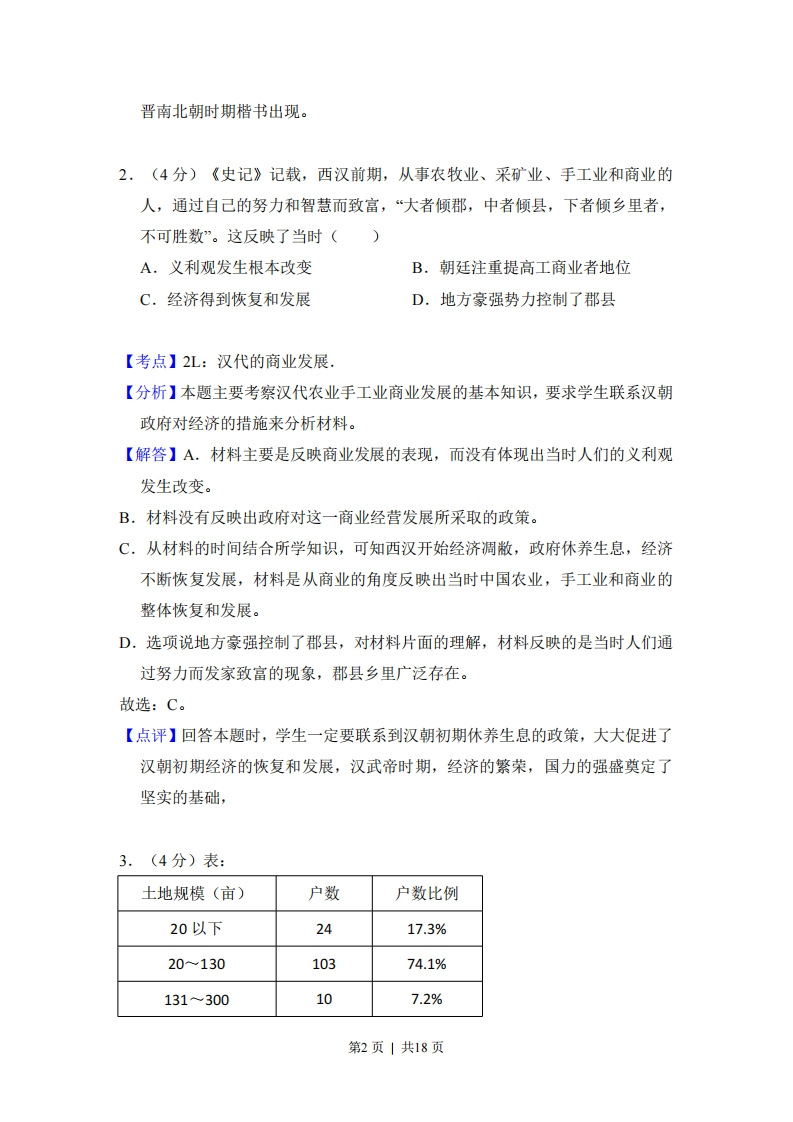
第3页 / 共18页

第4页 / 共18页
该文档为免费文档,您可直接下载完整版进行阅读
2017年高考历史试卷(新课标Ⅲ)(解析卷)-初高中资料试题文库
2017年高考历史试卷(新课标Ⅲ)(解析卷)
此内容为免费资源,请登录后查看
0
免费资源
THE END
2017年全国统一高考历史试卷(新课标Ⅱ)事考答来与试想解析一、选择题:本题共12小题,每小题4分,满分48分.在年小题给出的四个选项中,只有一项是符合题目要求的.1,(4分)如图是西周与战国两个时期相同文字的不同写法,反映出字形发生了变化,促成这一变化的主要因素是(鞋一車A.文字的频繁使用B.书写材料的不同C,各国变法的实施D.“书同文”的推行【考点】3I:汉字的形成演变,【分析】本题主要考查中国古代汉字的发展历程,那就学生结合西周到战国时期的中国社会现实来分析。【解答】A.中国古代汉字发展的总体趋势是由繁到简,之所以出现这样的变化是由于中国的现实,西周到战国时期社会政治经济市场化不断的发展,文字在社会发展中的表述功能越来越强,被频繁地使用,所以必须由繁到简便于书写。B.从西周到战国时期,我国出现了简牍,都是写在竹和木片上,而且都用笔和墨。C.各国变法从春秋时期开始,但是各国变法中并没有涉及到文字的。D.书同文是秦始皇推行的措施,和材料时代不符。故选:A。【点评】学生在回答问题时应该知道中国古代汉字发展的基本过程,原始社会最早出现的是图画文字,后来发展出象形文字,商朝时期出现成熟的文字,甲骨文,西周时期出现篆书,秦朝统一以后推行小篆,汉朝普遍采用隶书,魏第1页|共18页
喜欢就支持一下吧
点赞9 分享