2023年高考历史试卷(海南)(解析卷)

第1页 / 共14页

第2页 / 共14页

第3页 / 共14页

第4页 / 共14页
该文档为免费文档,您可直接下载完整版进行阅读
2023年高考历史试卷(海南)(解析卷)-初高中资料试题文库
2023年高考历史试卷(海南)(解析卷)
此内容为免费资源,请登录后查看
0
免费资源
THE END
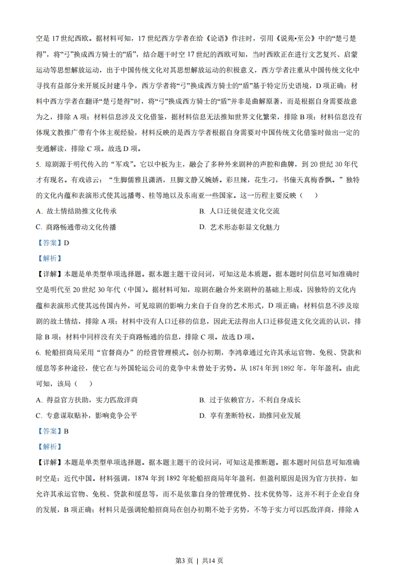
2023年高考海南历史真题本试卷满分100分,考试时间90分钟。一、选择题:本大题共15小题,每小题3分,共45分。分为单项选择题I和单项选择题Ⅱ两部分。单项选择题I:1~13题,每题3分,共39分。每题只有一个正确选项。1.据《史记·周本纪》载,周武王“率戎车三百乘,虎贲三千人,甲士四万五千人,以东伐纣”。而战国晚期,秦、齐、楚等诸侯国都拥有人数近百万的军队,连七国中最小的韩国也有30万兵力。这一变化主要是因为()A.军事理论的形成B.生产方式的变革C.政治制度的演进D.地形地势的利用【答案】B【解析】【详解】本题是单类型单项选择题。据本题主题干设问词,可知这是原因题。据本题时间信息可知准确时空是:西周、战国晚期(中国)。材料显示周武王时期,军队较少,战国晚期各诸侯国军队数量大为增加,据所学可知,这是因为战国时期社会经济得到发展,在人口迅速增加的基础上,军队的数量也必然增加,B项正确:题干涉及时段是周武王至战国晚期,据所学可知,周武王时期也有军事理论只不过战国时期伴随着兵家的出现,军事理论更系统,排除A项:据所学可知,“政治制度的演进”说法笼统,指代不明,政治制度与军队数量的多少没有必然关系,排除C项:材料仅显示周武王至战国晚期军队数量明显增加,据材料无法得出是因为战国时期战争中人们对地形地势的利用导致军队数量增加,排除D项。故选B项。2.据东汉《乙瑛碑》载,鲁相乙瑛向朝廷陈请,为孔庙增设一名百石卒史来守庙并掌管礼器(流程如下图)。这一史实最适合用来说明,当时()皇帝⑤裁可尚书奏请④司空司徒③调查起太常⑥下诏报追加命令鲁相乙瑛鲁相平(注:①一⑦表示处理此事的先后步骤)第1页」共14页
喜欢就支持一下吧
点赞13 分享