2024年高考历史试卷(湖南)(空白卷)

第1页 / 共6页

第2页 / 共6页

第3页 / 共6页

第4页 / 共6页
该文档为免费文档,您可直接下载完整版进行阅读
2024年高考历史试卷(湖南)(空白卷)-初高中资料试题文库
2024年高考历史试卷(湖南)(空白卷)
此内容为免费资源,请登录后查看
0
免费资源
THE END
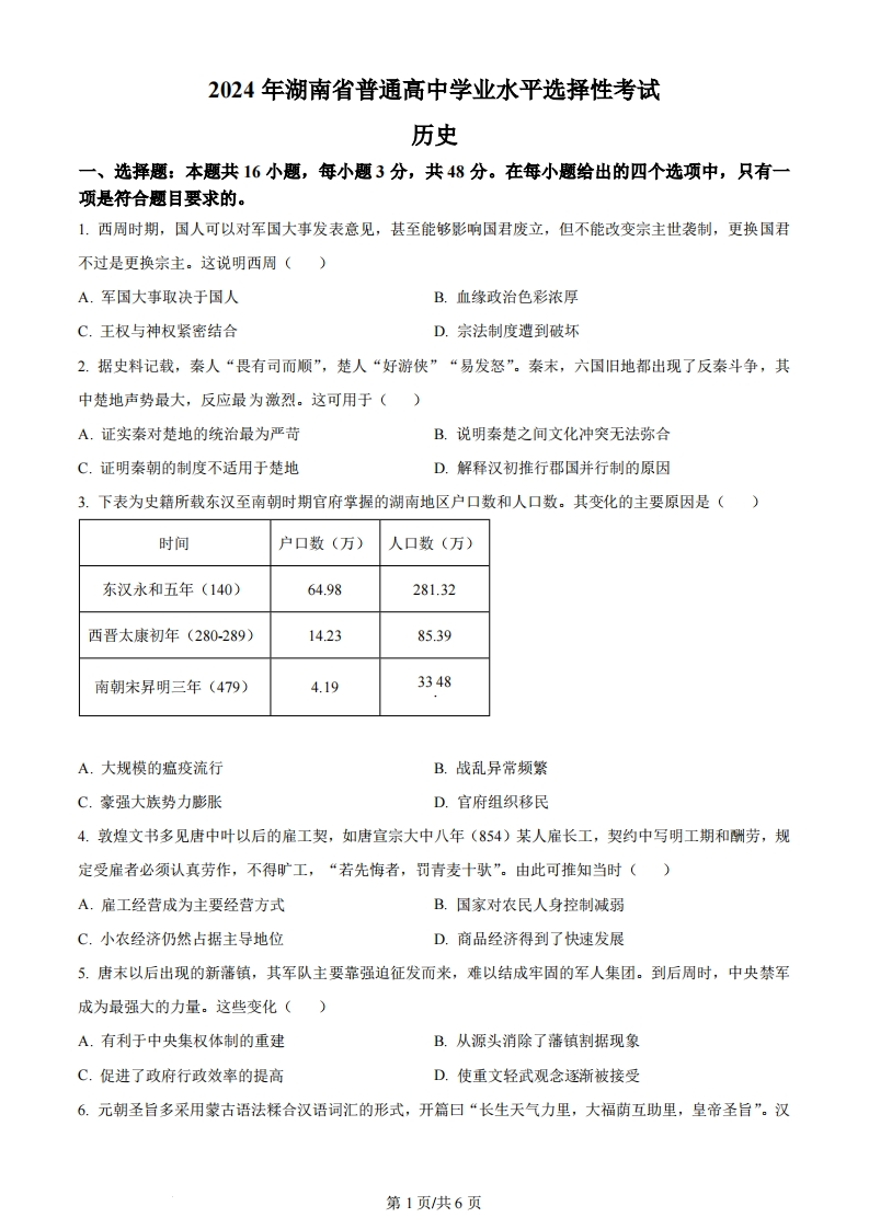
2024年湖南省普通高中学业水平选择性考试历史一、选择题:本题共16小题,每小题3分,共48分。在每小题给出的四个选项中,只有一项是符合题目要求的。1.西周时期,国人可以对军国大事发表意见,甚至能够影响国君废立,但不能改变宗主世袭制,更换国君不过是更换宗主。这说明西周()A.军国大事取决于国人B.血缘政治色彩浓厚C.王权与神权紧密结合D.宗法制度遭到破坏2.据史料记载,秦人“畏有司而顺”,楚人“好游侠”“易发怒”。秦末,六国旧地都出现了反秦斗争,其中楚地声势最大,反应最为激烈。这可用于()A.证实秦对楚地的统治最为严苛B.说明秦楚之间文化冲突无法弥合C.证明秦朝的制度不适用于楚地D.解释汉初推行郡国并行制的原因3.下表为史籍所载东汉至南朝时期官府掌握的湖南地区户口数和人口数。其变化的主要原因是()时间户口数(万)人口数(万)东汉永和五年(140)64.98281.32西晋太康初年(280-289)14.2385.39南朝宋昇明三年(479)4.193348A.大规模的瘟疫流行B.战乱异常频繁C.豪强大族势力膨胀D.官府组织移民4.敦煌文书多见唐中叶以后的雇工契,如唐宣宗大中八年(854)某人雇长工,契约中写明工期和酬劳,规定受雇者必须认真劳作,不得旷工,“若先悔者,罚青麦十驮”。由此可推知当时()A.雇工经营成为主要经营方式B.国家对农民人身控制减弱C.小农经济仍然占据主导地位D.商品经济得到了快速发展5.唐末以后出现的新藩镇,其军队主要靠强迫征发而来,难以结成牢固的军人集团。到后周时,中央禁军成为最强大的力量。这些变化()A.有利于中央集权体制的重建B.从源头消除了藩镇割据现象C.促进了政府行政效率的提高D.使重文轻武观念逐渐被接受6.元朝圣旨多采用蒙古语法糅合汉语词汇的形式,开篇日“长生天气力里,大福荫互助里,皇帝圣旨”。汉第1页/共6页
喜欢就支持一下吧
点赞5 分享