2015年高考历史试卷(广东)(解析卷)

第1页 / 共11页

第2页 / 共11页

第3页 / 共11页

第4页 / 共11页
该文档为免费文档,您可直接下载完整版进行阅读
2015年高考历史试卷(广东)(解析卷)-初高中资料试题文库
2015年高考历史试卷(广东)(解析卷)
此内容为免费资源,请登录后查看
0
免费资源
THE END
2015年广东高考文综历史解析(精编版)(教师版)一、选择题(每题4分,共12题,48分)12.有古代学者论述某字体的形成时说:“(官员)奏事繁多,篆字难成,即令隶人(即胥吏)佐书。”据此推断,该字体是()A.小篆B.隶书C.行书D.草书【答案】B【解析】试题分析:本题主要考查学生正确解读材料和运用所学知识解决问题的能力。由材料描述可知因为篆体难写故让胥吏修改,结合所学知识隶书是由小篆演化而来的,故本题选B项。A是该字体形成的背景,C和D都与材料无关,故不选。【考点定位】古代中国的科学技术与文学艺术·汉字的起源演变·隶书学科网【名师点睛】本题主要以材料解读的角度考查了古代中国的书法这一知识点,“篆字难成,即令隶人(即胥吏)佐书”是本题解题的题眼,然后运用所学知识作答就相当简单了。书法的书写形式分为篆、隶、草、行、楷五大类书体,这些书体都是根据时代的需要形成和发展的。小篆是秦国的通用文字,大篆的简化字体,其特点是形体匀逼齐整、笔划圆转流畅,字体较籀文容易书写。隶书基本是由篆书演化米的,主要将篆书圆转的笔划改为方折,书写速度更快,在木简上用漆写字很难画出圆转的笔划。行书是介于楷书、草书之间的一种字体,可以说是楷书的草化或草书的楷化。笔势不像草书那样潦草,也不要求楷书那样端正。草书的特点是结构简省、笔画连绵。复习中要加强对基础知识的落实。13.针对皇帝频频越过中书省直接向六部官员下达诏令的现象,有朝臣说:“事不出中书,是为乱政。”由此可知,该朝臣()A.反对中央集权B.主张建立内阁C.主张加强相权D.反对三省六部制【答案】C【解析】试题分析:本题主要考查学生正确解读材料和运用所学知识解决问题的能力。材料中该朝臣认为皇帝频频越过中书省直接向六部官员下达诏令是乱攻,由此可知他是希望用中书省来牵制皇帝的,故该朝臣主张加强相权,故本题选C项。材料体现的是君相矛盾,不是中央和地方矛盾,故A不符合题意;B项材料中没有体现;D项与材料“事不出中书,是为乱攻.”不符.【考点定位】古代中国的政治制度·汉到元政治制度的演变·君相矛盾第1页|共11页
喜欢就支持一下吧
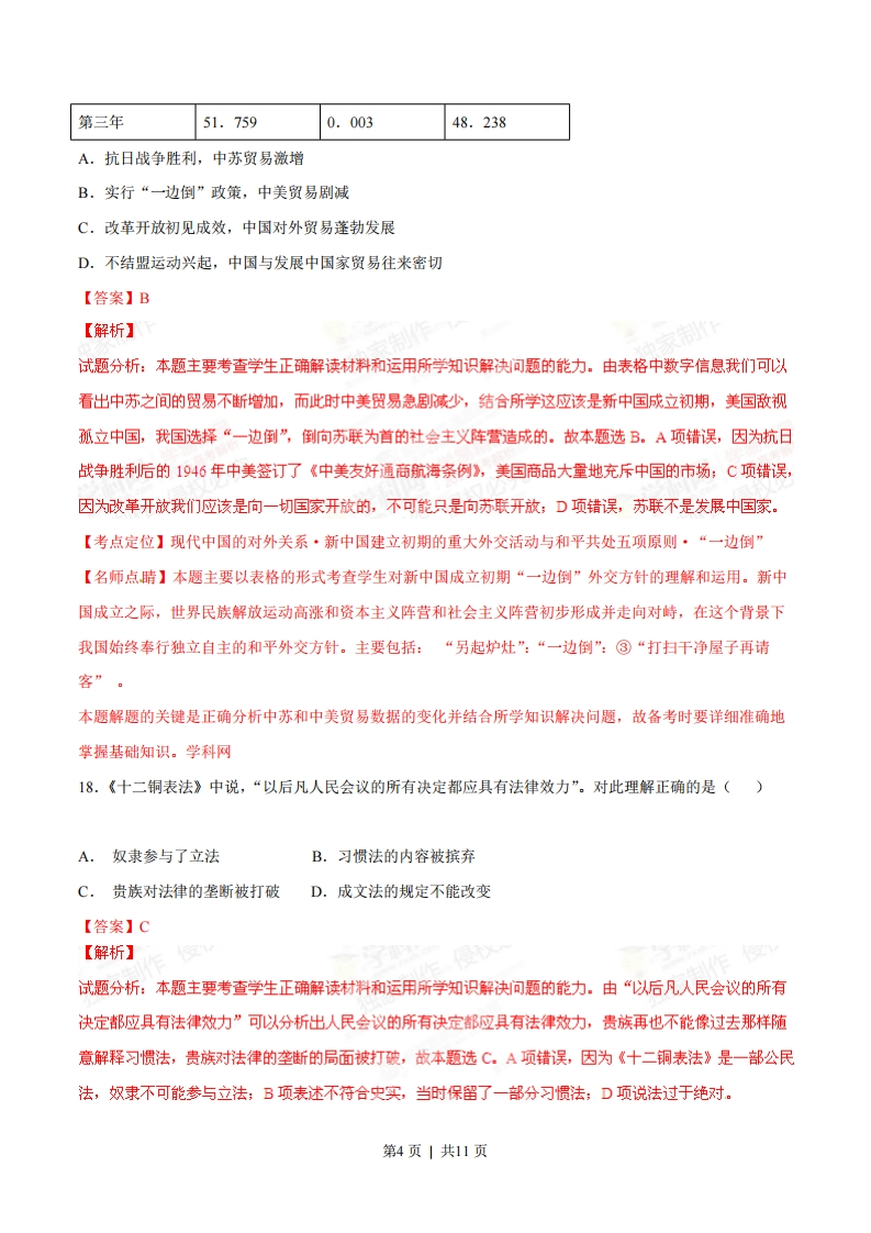
点赞6 分享