2022年高考历史试卷(辽宁)(解析卷)

第1页 / 共7页

第2页 / 共7页

第3页 / 共7页

第4页 / 共7页
该文档为免费文档,您可直接下载完整版进行阅读
2022年高考历史试卷(辽宁)(解析卷)-初高中资料试题文库
2022年高考历史试卷(辽宁)(解析卷)
此内容为免费资源,请登录后查看
0
免费资源
THE END
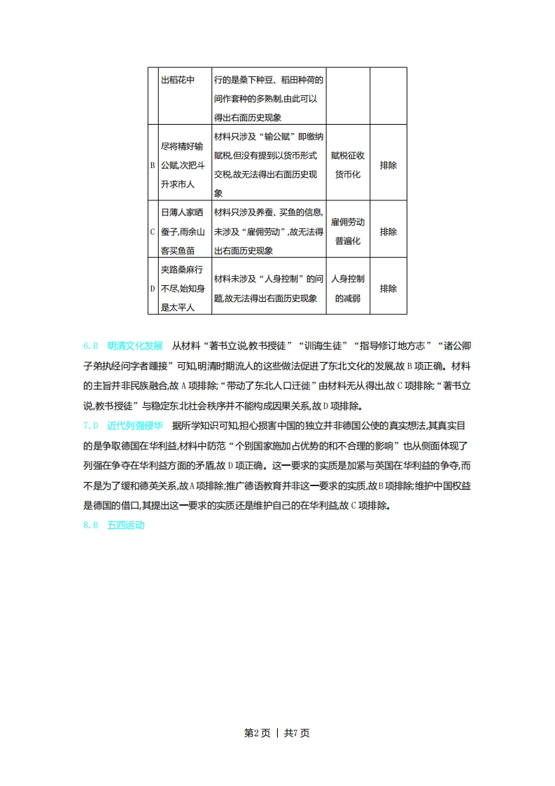
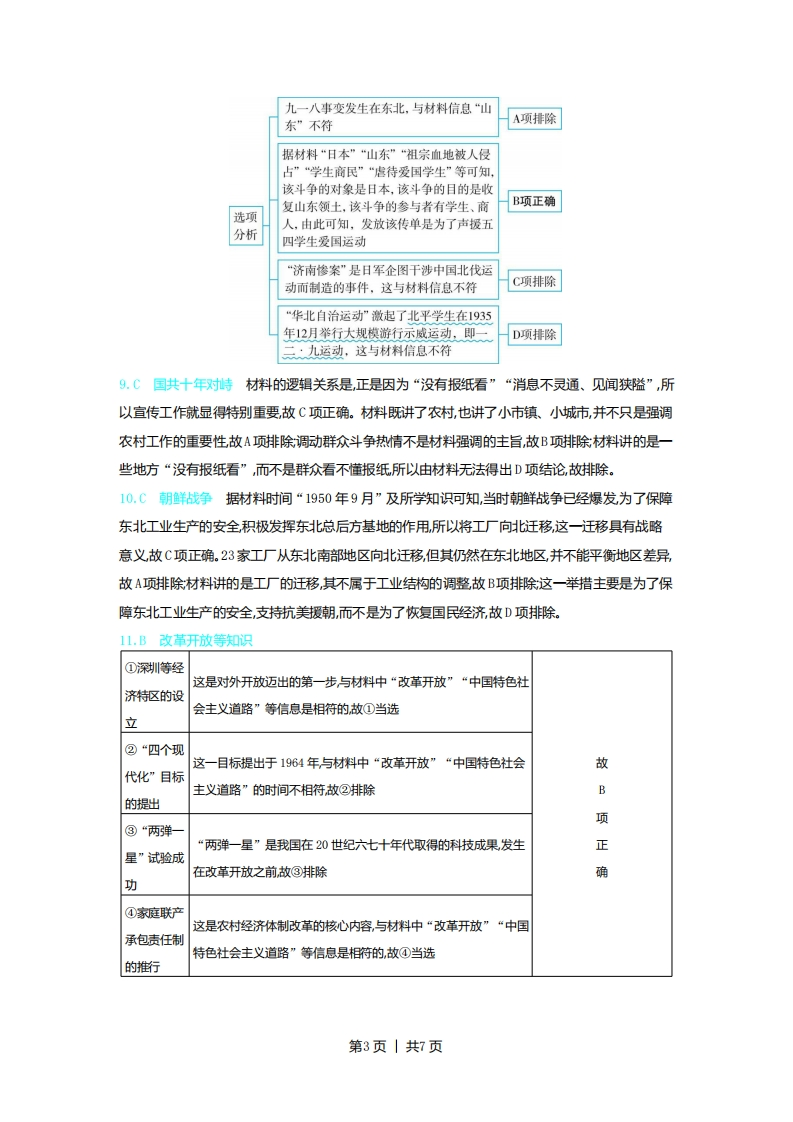
2022年辽宁省普通高等学校招生选择性考试总评:1.体现高考命题新动向。作为一份省级选择性考试试卷,本卷考点设置与题型符合新高考特点突出对重要概念、基本理论、主干知识的考查命题素材来源于教材之外,答案却在所学知识之中,体现教考结合的特点。2.突出教材主干知识,强化重点知识拓展。涉及先秦时期的民本思想、汉代“大一统”的政治理念、唐代经济的发展、明清文化发展、近代列强侵华、五四运动,国共十年对峙、改革开放、资本主义发展、区域经济一体化等。3.立足学科素养,注重基本技能和思维能力.如第8题突出考查了爱国主义情感第20题考查了考生的综合能力,尤其是突出考查考生发现问题、解决问题的能力。4.图文并茂,形式活泼。如第16题以表格为载体,考查区域经济一体化:第20题以示意图为载体,考查考生分析史实内在逻辑的能力。5.贴近考生生活实际,给人一种亲近感。如第17题涉及的“远足”与考生所经历的“远足”具有相似性,第18题“糖业”与我们现实生活中的“食”紧密相联,贴近现实生活,烟火气息浓厚。·本卷答案仅供参考1.A先秦时期的民本思想据材料信息“太祝则认为中行寅不修德义而招致民怨”“一人祝之…国亡不亦宜乎”可知,太祝强调兴国须靠德政国之兴亡在于民心向背,这反映了民本思想倾向故A项正确。B项说法与材料主旨不符,排除宗法伦理关系实质上强调的是血缘关系这在材料中没有涉及故C项排除材料中没有否定君权神授的信息,故D项排除。2.C汉代“大一统”的政治理念材料“四海之内”“六合同风”“九州供贯”“方内安宁”“日月所照”等都带有四海一家的意思,即体现出“大一统”的政治理念,故C项正确。3.C唐代经济的发展由材料中的关键信息“它们或临永济渠、江南河,或临黄河、长江、赣江、湘江、钱塘江等自然河流”可知,近水地区便于瓷器的运输,这体现了水运的重要经济地位,故C项正确。材料没有对南北经济状况进行比较故A项排除明中叶以后私营手工业甚至超过官营手业占据全社会手工业生产的主导地位这与材料时间不符,故B项排除材料未涉及瓷器对外贸易的规模故D项排除。4.D金朝的政治由最初的宗室大贵族出身的幸执“议国事、治国政”到改革中央官制后“宰执中没有宗室大贵族”,说明大贵族权力被削弱,君主专制加强故D项正确。5.A宋代经济发展诗句解析历史现象结论碧豆密争桑据材料“碧豆”“桑”“绿土地利用正确荫底绿荷杂荷”“稻花”可知这个地方实率提高第1页|共7页
喜欢就支持一下吧
点赞9 分享