2021年高考历史试卷(河北)(空白卷)

第1页 / 共7页

第2页 / 共7页

第3页 / 共7页

第4页 / 共7页
该文档为免费文档,您可直接下载完整版进行阅读
2021年高考历史试卷(河北)(空白卷)-初高中资料试题文库
2021年高考历史试卷(河北)(空白卷)
此内容为免费资源,请登录后查看
0
免费资源
THE END
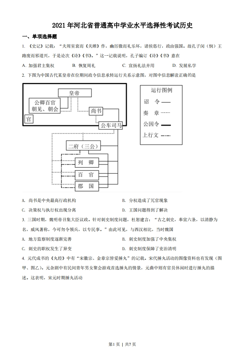
2021年河北省普通高中学业水平选择性考试历史一、单项选择题1.《史记》记载:“夫周室衰而《关雎》作,幽厉微而礼乐坏,诸侯恣行,政由强国。故孔子闵(悯)王路废而邪道兴,于是论次《诗》《书》。”这一记载说明,孔子编订《诗》《书》意在A.加强君主集权B.恢复周礼C.宣扬礼法并用D.发展私学2.下图为中国古代某皇帝在位期间政令信息承转运行关系示意图,对图中信息解读正确的是皇帝运行图例公卿百官诏令朝见、朝会尚书奏章官公车司马引公因令一上行文-一…二府(三公)列卿官郡国A.尚书是中央最高行政机构B.分权造成了冗官现象C.决策权与执行权出现分离D.王国问题得到了解决3.三国时期,魏明帝召集大臣议政。针对刺史制度问题,杜恕建言:“古之刺史,奉宣六条,以清静为名,威风著称,今可勿令领兵,以专民事。”由此可见,与西汉相比,当时魏国A.地方监察制度逐渐完善B.刺史制度加强了中央集权C.刺史的职权发生了异变D.刺史制度保障了吏治清明4.元代成书的《丸经》中有“宋徽宗、金章宗皆爱捶丸”的记载。宋代捶丸活动的图像资料也有发现(图甲、图乙)。元杂剧中有民间青年男女聚会游戏首选捶丸的情景,元曲中则有官员休闲时进行捶丸的描述。这表明,宋元时期捶丸活动第1页」共7页
喜欢就支持一下吧
点赞15 分享