2021年高考历史试卷(重庆)(空白卷)

第1页 / 共8页

第2页 / 共8页

第3页 / 共8页

第4页 / 共8页
该文档为免费文档,您可直接下载完整版进行阅读
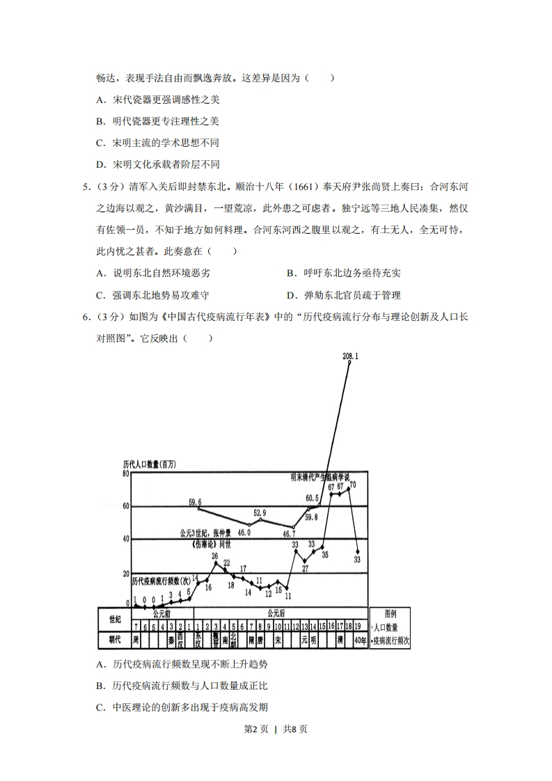
2021年高考历史试卷(重庆)(空白卷)-初高中资料试题文库
2021年高考历史试卷(重庆)(空白卷)
此内容为免费资源,请登录后查看
0
免费资源
THE END
2021年重庆市高考历史试卷一、选择题:本题共15小题,每小题3分,共45分。在每小题给出的四个选项中,只有一项是符合题目要求的。1.(3分)西周、春秋时期的“家”,多为一个政治单位,与国对称,即孟子所谓“千乘之国”“百乘之家”:战国至秦汉时期,“家”成为一个社会生产、生活单位,即史书中所谓“编户”“齐民”。造成这种变化的主要原因是()A.分封制的瓦解B.法家思想的发展C.宗法制的建立D.儒家思想的影响2.(3分)如图是分别在埃及、阿富汗和中国出土的罗马搅胎玻璃瓶,有学者指出它们是罗乌工匠制作的。这可用于佐证()埃及出土的罗马搅胎大月氏王陵出土的洛阳东汉墓出土的罗马玻璃瓶(公元1世纪)罗马搅胎玻璃瓶(公元30年)搅胎玻璃瓶(公元2世纪)A.大月氏成为丝绸之路的中心B.丝绸之路促进中西文化交流C.罗马搅胎玻璃瓶技术沿丝绸之路东传D.东汉与罗马帝国建立了官方直接往来3.(3分)隋炀帝时,势倾当朝的左卫大将军、许国公宇文述占田违限,刑部尚书李园通“判字文述田以还民”。这主要反映了当时()A.农民经济负担减轻B.严刑峻法思想推行C.官员特殊权益消失D.均田制的贯彻实施4.(3分)有学者认为,明瓷中己看不到宋瓷中那种理智的、严肃的造型之追求。明瓷姿态自然,少见做作痕迹。其中的蓝釉瓷器和红釉瓷器浓墨丰润,富有情趣和装饰性,笔法第1页1共8页
喜欢就支持一下吧
点赞5 分享