2023年高考历史试卷(广东)(解析卷)

第1页 / 共14页

第2页 / 共14页

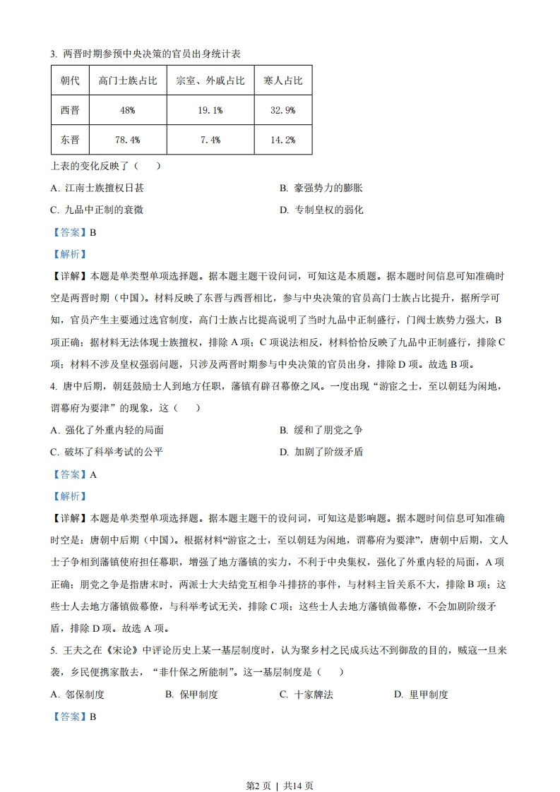
第3页 / 共14页

第4页 / 共14页
该文档为免费文档,您可直接下载完整版进行阅读
2023年高考历史试卷(广东)(解析卷)-初高中资料试题文库
2023年高考历史试卷(广东)(解析卷)
此内容为免费资源,请登录后查看
0
免费资源
THE END
2023年普通高中学业水平选择性考试(广东卷)历史本试卷满分100分,考试时间75分钟。一、选择题:本题共16小题,每小题3分,共48分。在每小题列出的四个选项中,只有一项符合题目要求。1.有学者认为西周时期周王能干预诸侯国的内政,下列史料支持这一观点的是()A.《礼记》记载诸侯国君必须定期朝觐周王B.《诗经》记载周王派遣官员协助诸侯国君营建都城C.西周士山盘铭文记载周王命士山向诸侯国征收贡纳D.西周豆闭簋铭文记载周王命豆闭掌管某诸侯国军事【答案】D【解析】【详解】本题是单类型单项选择题。根据主题干的设问词,可知是正向题。时空是:西周时期(中国)。分封制规定,诸侯王在封国内享有军政大权,周王命人掌管诸侯国的军事,反映对诸侯国内政的干预,D项正确:朝觐周王、向周王缴纳贡赋属于诸侯的义务,要求诸侯尽义务不属于对诸侯权力的侵夺和对诸侯国内政的干预,排除A项、C项:周王派遣官员协助诸侯国君营建都城,也即承认诸侯国君有营建都城的权利,给子帮助算不上侵犯诸侯王的权力和干预诸侯国内政,排除B项。故选D项。2.汉初儒家代表人物陆贾的《新语》云:“昔舜治天下也,弹五弦之琴,歌南风之诗,寂若无治国之意,漠若无忧天下之心,然而天下大治…故无为者乃有为也。”陆贾的上述思想()A.适应了休养生息的政治需要B.契合了德法并用的治国理念C.为尊崇儒术提供依据D.有利于加强中央集权【答案】A【解析】【详解】本题是多类型单项选择题。据本题次题干的提示词,可知这是本质题、影响题。据本题时间信息可知准确时空是:西汉初期(中国)。据本题材料“漠若无忧天下之心,然而天下大治…故无为者乃有为也。”并结合所学知识可知,由于西汉初年经济萧条,国家贫穷,统治者难以剥削到很多东西。汉初统治者吸取了秦因暴政而亡的教训。西汉初期让士兵复员生产,免除若干年徭役:让战时逃亡在外的人回乡,发还原有的田宅:下令释放因饥饿自卖为奴婢的人为平民:田租定为十五税一,材料中陆贾无为胜有为的思想适应了休养生息的政治需要,A项正确:材料并未涉及法家思想,排除B项:“罢黜百家、独尊儒术”是在汉武帝时期,不是西汉初期,排除C项:材料并未对西汉初年中央与地方的关系进行论述,排除D项。故选A项。第1页」共14页
喜欢就支持一下吧
点赞5 分享