2011年高考生物试卷(天津)(解析卷)

第1页 / 共11页

第2页 / 共11页

第3页 / 共11页

第4页 / 共11页
该文档为免费文档,您可直接下载完整版进行阅读
2011年高考生物试卷(天津)(解析卷)-初高中资料试题文库
2011年高考生物试卷(天津)(解析卷)
此内容为免费资源,请登录后查看
0
免费资源
THE END
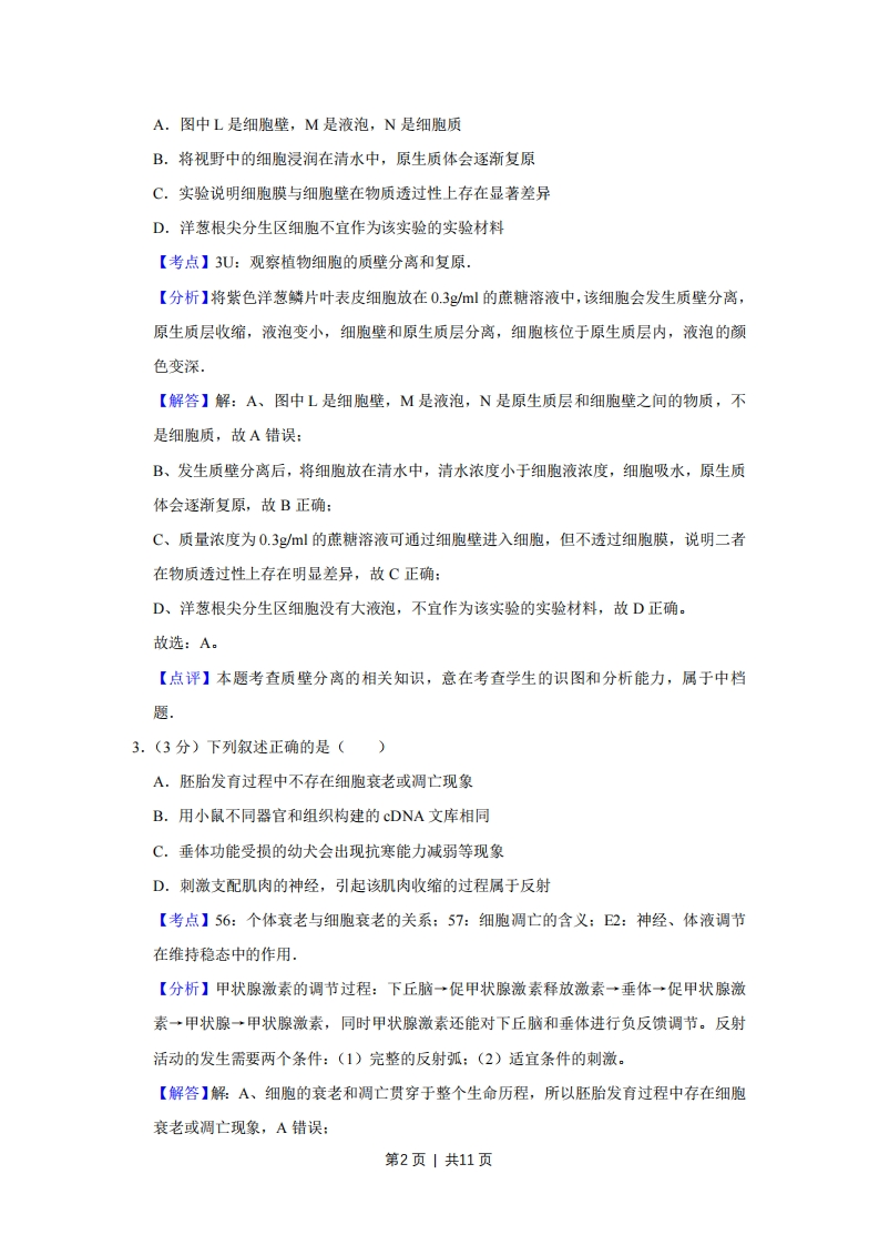
2011年天津市高考生物试卷解析版事考答案与试题佩析一、选择题1.(3分)下列有关酶的叙述正确的是()A.酶的基本组成单位是氨基酸和脱氧核糖核苷酸B.酶通过为反应物供能和降低活化能来提高化学反应速率C.在动物细胞培养中,胰蛋白酶可将组织分散成单个细胞D.DNA连接酶可连接DNA双链的氢键,是双链延伸【考点】3B:酶在代谢中的作用的综合.【分析】本题是对酶的本质、作用机理和不同酶在细胞代谢中的作用的综合性考查.酶的本质是蛋白质或RNA,酶通过降低化学反应所需要的化学能而起催化作用,酶的催化作用具有专一性,不同酶催化的化学反应不同.【解答】解:A、酶的本质是蛋白质或NA,因此组成酶的基本单位是氨基酸或核糖核苷酸,A错误:B、酶的作用机理是降低活化能来提高化学反应速率,不能为反应物提供能量,B错误:C、胰蛋白酶的作用是水解蛋白质,因此胰蛋白酶可水解细胞膜表面的蛋白质而将组织分散成单个细胞,C正确:D、DNA连接酶也称DNA黏合酶,其作用是把两条DNA黏合成一条,不是连接DNA双链的氢键,D错误。故选:C。【点评】本题的知识点是酶的本质和组成单位,酶的催化作用的机理,蛋白酶和DNA连接酶在细胞代谢中的作用,对酶的本质、作用机理和不同酶在细胞代谢中的作用的理解和记忆是解题的关键,D选项往往因对DNA连接酶的作用理解不透彻而错选,2.(3分)将紫色洋葱鳞片叶表皮细胞浸润在0.3gmL的蔗糖溶液中,1分钟后进行显微镜观察,结果如图,下列叙述错误的是()第1页|共11页A,图中L是细胞壁,M是液泡,N是细胞质B.将视野中的细胞浸润在清水中,原生质体会逐渐复原C.实验说明细胞膜与细胞壁在物质透过性上存在显著差异D.洋葱根尖分生区细胞不宜作为该实验的实验材料【考点】3U:观察植物细胞的质壁分离和复原,【分析】将紫色洋葱鳞片叶表皮细胞放在0.3ml的蔗糖溶液中,该细胞会发生质壁分离,原生质层收缩,液泡变小,细胞壁和原生质层分离,细胞核位于原生质层内,液泡的颜色变深。【解答】解:A、图中L是细胞壁,M是液泡,N是原生质层和细胞壁之间的物质,不是细胞质,故A错误:B、发生质壁分离后,将细胞放在清水中,清水浓度小于细胞液浓度,细胞吸水,原生质体会逐渐复原,故B正确:C、质量浓度为0.3gml的蔗糖溶液可通过细胞壁进入细胞,但不透过细胞膜,说明二者在物质透过性上存在明显差异,故C正确:D、洋葱根尖分生区细胞没有大液泡,不宜作为该实验的实验材料,故D正确。故选:A。【点评】本题考查质壁分离的相关知识,意在考查学生的识图和分析能力,属于中档题,3.(3分)下列叙述正确的是()A.胚胎发育过程中不存在细胞衰老或调亡现象B.用小鼠不同器官和组织构建的cDNA文库相同C.垂体功能受损的幼犬会出现抗寒能力减弱等现象D.刺激支配肌肉的神经,引起该肌肉收缩的过程属于反射【考点】56:个体衰老与细胞衰老的关系:57:细胞调亡的含义:2:神经、体液调节在维持稳态中的作用,【分析】甲状腺激素的调节过程:下丘脑→促甲状腺激素释放激素→垂体→促甲状腺激素→甲状腺→甲状腺激素,同时甲状腺激素还能对下丘脑和垂体进行负反馈调节。反射活动的发生需要两个条件:(1)完整的反射弧:(2)适宜条件的刺激。【解答】解:A、细胞的衰老和调亡贯穿于整个生命历程,所以胚胎发育过程中存在细胞衰老或调亡现象,A错误:第2页1共11页B、由于基因的选择性表达,小鼠不同器官和组织细胞中的mRNA不同,因此用小鼠不同器官和组织构建的cDNA文库不同,B错误:C、垂体分泌的促甲状腺激素能促进甲状腺分泌甲状腺激素,甲状腺激素能促进新陈代谢,加快产热,因此垂体功能受损的幼犬会出现抗寒能力减弱等现象,C正确:D、反射活动的完成需要完整的反射弧,刺激支配肌肉的神经,引起该肌肉收缩的过程并没有完整的反射弧参与,因此不属于反射,D错误。故选:C。【点评】本题综合考查细胞衰老和调亡、细胞分化、动物的激素调节、神经调节等知识,要求考生识记细胞分化、衰老和调亡的知识:识记甲状腺激素的分级调节过程:掌握反射活动发生的调节,能运用所学的知识对选项作出准确的判断。4.(3分)玉米花药培养的单倍体幼苗,经秋水仙素处理后形成二倍体植株,如图是该过程中某时段细胞核DNA含量变化示意图.下列叙述错误的是()DNA含量4020干秋水仙素时间(h)A.a-b过程中细胞不会发生基因变化B.c-d过程中细胞内发生了染色体数加倍C.c点后细胞内各染色体组的基因组成相同D.「-g过程中同源染色体分离,染色体数减半【考点】97:染色体组的概念、单倍体、二倍体、多倍体.【分析】分析题图:玉米花药培养的单倍体幼苗,经秋水仙素处理后形成二倍体植株的过程属于单倍体育种,图示该过程中某时段细胞核DNA含量变化,其中ab、ef段都表示有丝分裂前期、中期和后期:cd段表示一段未完成的有丝分裂:gh段表示末期【解答】解:A、~b表示有丝分裂前期、中期和后期,该过程中细胞中的基因不会发生变化,A正确:B、c~d段之前用秋水仙素处理过,而秋水仙素的作用是抑制纺锤体的形成,使染色体数目加倍,所以c~d过程中细胞内发生了染色体数加倍,B正确:C、c点后的细胞为纯合体,各染色体组的基因组成完全相同,C正确:D、~g为有丝分裂后期,不会发生同源染色体的分离,因为同源染色体的分离只发生第3页|共11页
喜欢就支持一下吧
点赞9 分享