2008年高考生物试卷(四川)(解析卷)

第1页 / 共6页

第2页 / 共6页

第3页 / 共6页

第4页 / 共6页
该文档为免费文档,您可直接下载完整版进行阅读
2008年高考生物试卷(四川)(解析卷)-初高中资料试题文库
2008年高考生物试卷(四川)(解析卷)
此内容为免费资源,请登录后查看
0
免费资源
THE END
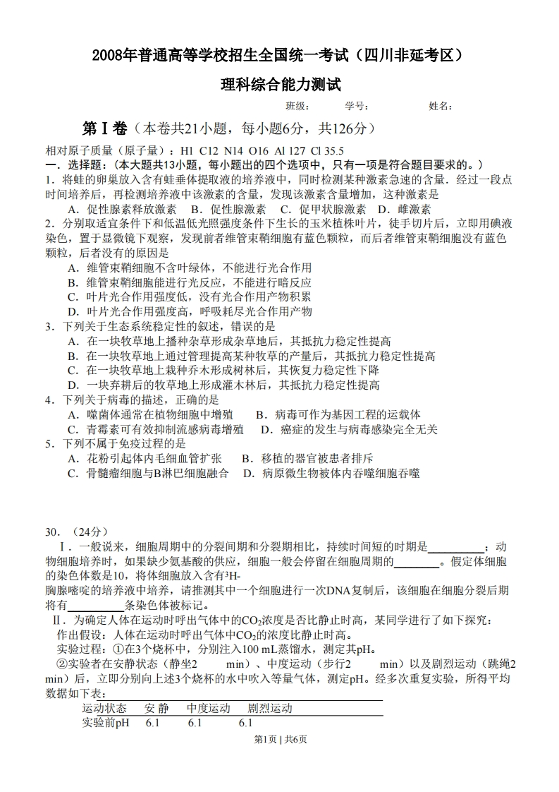
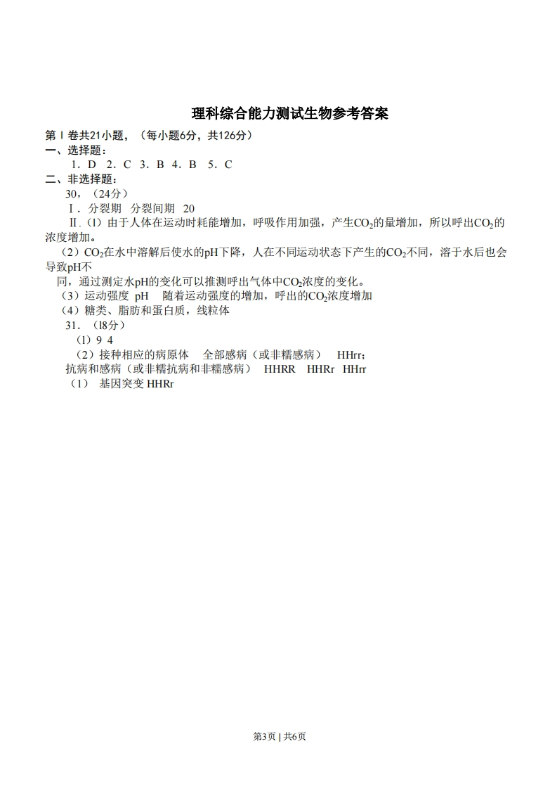
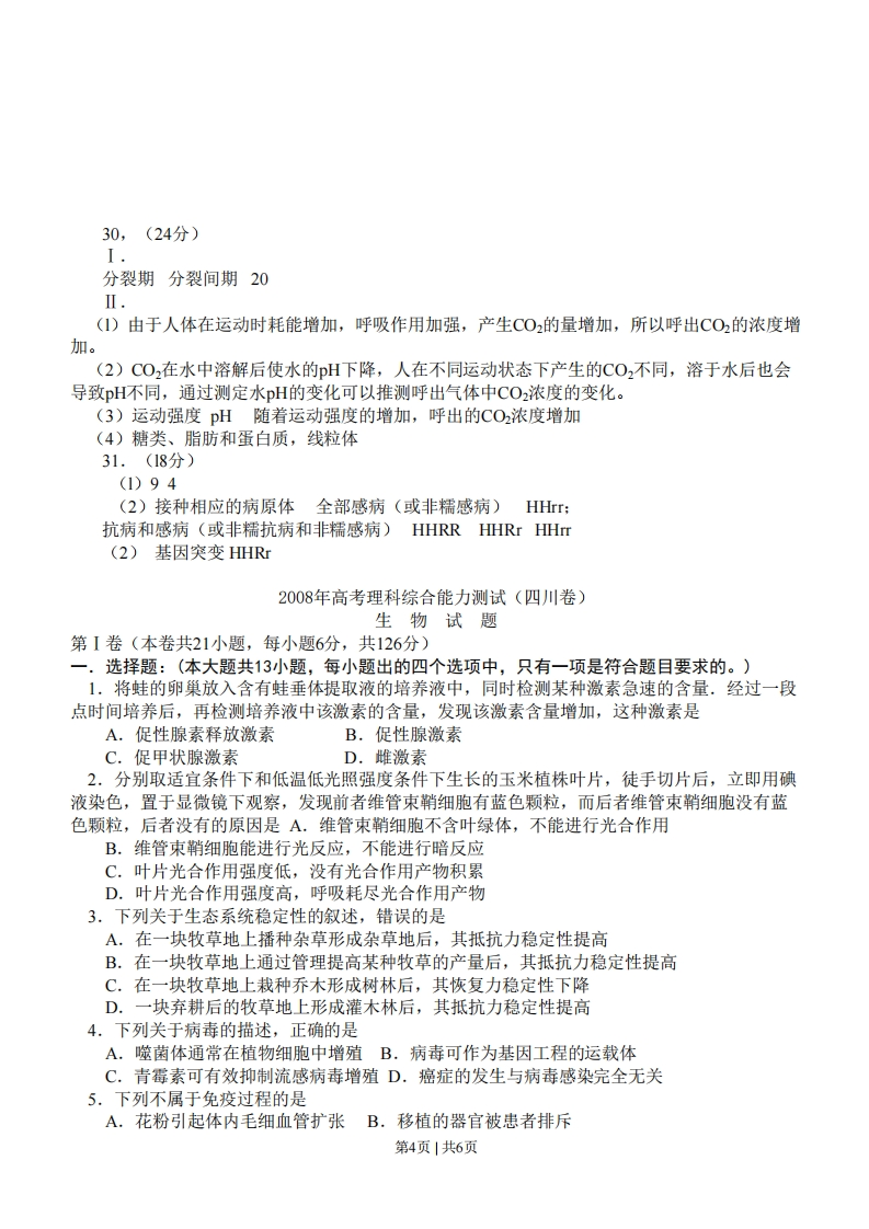
2008年普通高等学校招生全国统一考试(四川非延考区)理科综合能力测试班级:学号:姓名:第I卷(本卷共21小题,每小题6分,共126分)相对原子质量(原子量):H1C12N14016A1127C135.5一,选择题:(本大题共13小题,每小题出的四个选项中,只有一项是符合题目要求的。)1,将蛙的卵巢放入含有蛙垂体提取液的培养液中,同时检测某种激素急速的含量.经过一段点时间培养后,再检测培养液中该激素的含量,发现该激素含量增加,这种激素是A.促性腺素释放激素B.促性腺激素C.促甲状腺激素D.雌激素2.分别取适宜条件下和低温低光照强度条件下生长的玉米植株叶片,徒手切片后,立即用碘液染色,置于显微镜下观察,发现前者维管束鞘细胞有蓝色颗粒,而后者维管束鞘细胞没有蓝色颗粒,后者没有的原因是A.维管束鞘细胞不含叶绿体,不能进行光合作用B.维管束鞘细胞能进行光反应,不能进行暗反应C.叶片光合作用强度低,没有光合作用产物积累D.叶片光合作用强度高,呼吸耗尽光合作用产物3.下列关于生态系统稳定性的叙述,错误的是A.在一块牧草地上播种杂草形成杂草地后,其抵抗力稳定性提高B.在一块牧草地上通过管理提高某种牧草的产量后,其抵抗力稳定性提高C.在一块牧草地上栽种乔木形成树林后,其恢复力稳定性下降D.一块弃耕后的牧草地上形成灌木林后,其抵抗力稳定性提高4.下列关于病毒的描述,正确的是A.噬菌体通常在植物细胞中增殖B.病毒可作为基因工程的运载体C.青霉素可有效抑制流感病毒增殖D.癌症的发生与病毒感染完全无关5.下列不属于免疫过程的是A.花粉引起体内毛细血管扩张B.移植的器官被患者排斥C.骨髓瘤细胞与B淋巴细胞融合D.病原微生物被体内吞噬细胞吞噬30.(24分)I.一般说来,细胞周期中的分裂间期和分裂期相比,持续时间短的时期是;动物细胞培养时,如果缺少氨基酸的供应,细胞一般会停留在细胞周期的一。假定体细胞的染色体数是10,将体细胞放入含有H胸腺嘧啶的培养液中培养,请推测其中一个细胞进行一次DNA复制后,该细胞在细胞分裂后期将有条染色体被标记。Ⅱ.为确定人体在运动时呼出气体中的CO2浓度是否比静止时高,某同学进行了如下探究:作出假设:人体在运动时呼出气体中CO2的浓度比静止时高。实验过程:①在3个烧杯中,分别注入100L蒸馏水,测定其pH。②实验者在安静状态(静坐2min)、中度运动(步行2min)以及剧烈运动(跳绳2mi)后,立即分别向上述3个烧杯的水中吹入等量气体,测定pH。经多次重复实验,所得平均数据如下表:运动状态安静中度运动剧烈运动实验前pH6.16.16.1第1页1共6页实验后pH5.95.65.3请回答:(1)作出上述假设的依据是(2)该实验的原理是(3)从表中数据可以看出越大,下降幅度越大,由此可以得出结论从而可以验证上述假设。(4)人体代谢产生的C02,正常情况下来自三大类有机物的分解,这三大类物质是。人体糖代谢产生CO2的细胞器是31.(18分)已知某植物的胚乳非糯(H)对糯(h)为显性,植株抗病(R)对感病(r)为显性。某同学以纯合的非糯感病品种为母本,纯合的糯抗病品种为父本进行杂交实验,在母本植株上获得的F种子都表现为非糯。在无相应病原体的生长环境中,播种所有的℉,种子,长出许多F植株,然后严格自交得到F2种子,以株为单位保存F2种子,发现绝大多数F植株所结的F2种子都出现糯与非糯的分离,而只有一株F植株(A)所结的F2种子全部表现为非糯,可见这株F植株(A)控制非糯的基因是纯合的。请回答:(1)从理论上说,在考虑两对性状的情况下,上述绝大多数F正常自交得到的F2植株的基因型有种,表现型有种。(2)据分析,导致A植株非糯基因纯合的原因有两个:一是母本自交,二是父本的一对等位基因中有一个基因发生突变。为了确定是哪一种原因,可以分析F2植株的抗病性状,因此需要对F2植株进行处理,这种处理是如果是由于母本自交,F2植株的表现型为其基因型是如果是由于父本控制糯的一对等位基因中有一个基因发生突变,F2植株表现型为其基因型为(3)如果该同学以纯合的糯抗病品种为母本,纯合的非糯感病品种为父本,进行同样的实验,出现同样的结果,即℉,中有一株植株所结的F,种子全部表现为非糯,则这株植株非糯基因纯合的原因是其最可能的基因型为第2页|共6页理科综合能力测试生物参考答案第1卷共21小题,(每小题6分,共126分)一、选择题:1.D2.C3.B4.B5.C二、非选择题:30,(24分)I.分裂期分裂间期20Ⅱ.(1)由于人体在运动时耗能增加,呼吸作用加强,产生CO,的量增加,所以呼出CO2的浓度增加。(2)CO2在水中溶解后使水的H下降,人在不同运动状态下产生的CO2不同,溶于水后也会导致pH不同,通过测定水pH的变化可以推测呼出气体中CO2浓度的变化。(3)运动强度pH随着运动强度的增加,呼出的CO2浓度增加(4)糖类、脂肪和蛋白质,线粒体31.(18分)(1)94(2)接种相应的病原体全部感病(或非糯感病)HHr:抗病和感病(或非糯抗病和非糯感病)HHRR HHRr HHrr(1)基因突变HHRr第3页|共6页
喜欢就支持一下吧
点赞14 分享