2022年高考生物试卷(湖南)(解析卷)

第1页 / 共23页

第2页 / 共23页

第3页 / 共23页

第4页 / 共23页
该文档为免费文档,您可直接下载完整版进行阅读
2022年高考生物试卷(湖南)(解析卷)-初高中资料试题文库
2022年高考生物试卷(湖南)(解析卷)
此内容为免费资源,请登录后查看
0
免费资源
THE END
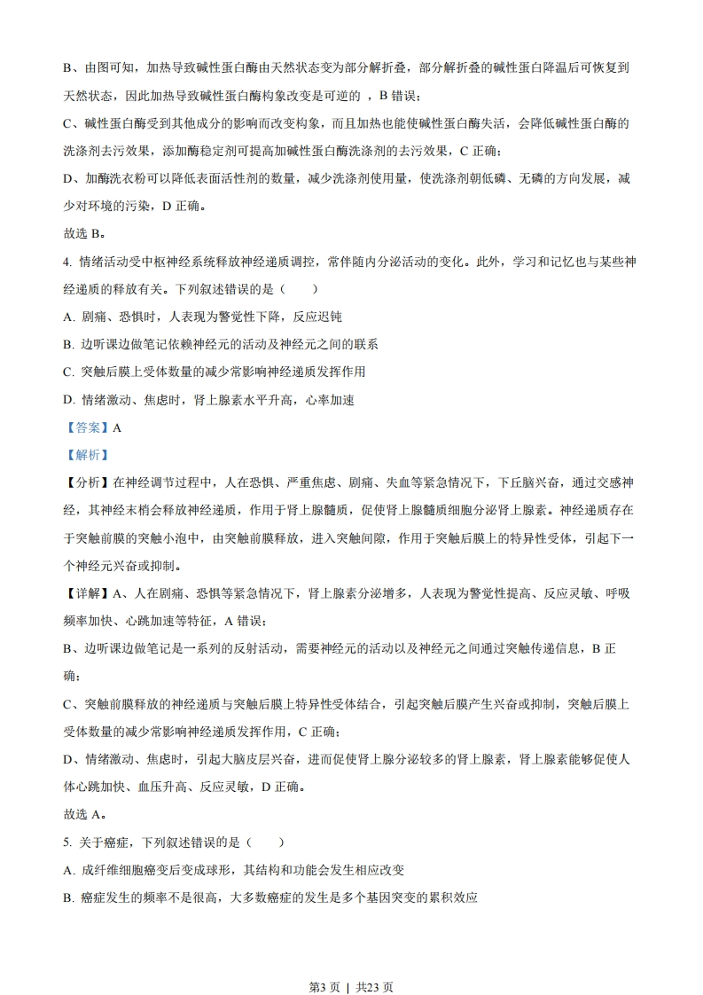
湖南省2022年普通高中学业水平选择性考试生物注意事项:1答卷前,考生务必将自己的姓名、准考证号填写在本试卷和答题卡上。2.回答选择题时,选出每小题答案后,用铅笔把答题卡上对应题目的答案标号涂黑。如需改动,用橡皮擦干净后,再选涂其他答案标号。回答非选择题时,将答案写在答题卡上。写在本试卷上无效。3.考试结束后,将本试卷和答题卡一并交回。一、选择题:本题共12小题,在每小题给出的四个选项中,只有一项是符合题目要求的。1.胶原蛋白是细胞外基质的主要成分之一,其非必需氨基酸含量比蛋清蛋白高。下列叙述正确的是()A.胶原蛋白的氮元素主要存在于氨基中B.皮肤表面涂抹的胶原蛋白可被直接吸收C.胶原蛋白的形成与内质网和高尔基体有关D.胶原蛋白比蛋清蛋白的营养价值高【答案】C【解析】【分析】蛋白质是以氨基酸为基本单位构成的生物大分子,氨基酸结构特点是至少含有一个氨基和一个羧基,并且都有一个氨基和羧基连接在同一个碳原子上。氨基酸通过脱水缩合反应形成蛋白质,氨基酸脱水缩合反应时,一个氨基酸的氨基与另一个氨基酸的羧基反应脱去一分子水。【详解】A、蛋白质的氮元素主要存在于肽键中,A错误:B、胶原蛋白为生物大分子物质,涂抹于皮肤表面不能被直接吸收,B错误:C、内质网是蛋白质的合成、加工场所和运输通道,高尔基体主要是对来自内质网的蛋白质进行加工、分类和包装,胶原蛋白的形成与核糖体、内质网、高尔基体有关,C正确:D、由题胶原蛋白非必需氨基酸含量比蛋清蛋白高,而人体需要从食物中获取必需氨基酸,非必需氨基酸自身可以合成,因此并不能说明胶原蛋白比蛋清蛋白的营养价值高,D错误。故选C。2.T2噬菌体侵染大肠杆菌的过程中,下列哪一项不会发生()A.新的噬菌体DNA合成B.新的噬菌体蛋白质外壳合成第1页」共23页C.噬菌体在自身RNA聚合酶作用下转录出RNAD.合成的噬菌体RNA与大肠杆菌的核糖体结合【答案】C【解析】【分析】T2噬菌体是一种专门寄生在大肠杆菌体内的病毒,它的头部和尾部的外壳都是蛋白质构成的,头部含有DNA。T2噬菌体侵染大肠杆菌后,在自身遗传物质的作用下,利用大肠杆菌体内的物质来合成自身的组成成分,进行大量增殖。【详解】A、T2噬菌体侵染大肠杆菌后,其DNA会在大肠杆菌体内复制,合成新的噬菌体DNA,A正确:B、T2噬菌体侵染大肠杆菌的过程中,只有DNA进入大肠杆菌,T2噬菌体会用自身的DNA和大肠杆菌的氨基酸等来合成新的噬菌体蛋白质外壳,B正确:C、噬菌体在大肠杆菌RNA聚合酶作用下转录出RNA,C错误:D、合成的噬菌体RNA与大肠杆菌的核糖体结合,合成蛋白质,D正确。故选C。3.洗涤剂中的碱性蛋白酶受到其他成分的影响而改变构象,部分解折叠后可被正常碱性蛋白酶特异性识别并降解(自溶)失活。此外,加热也能使碱性蛋白酶失活,如图所示。下列叙述错误的是()一步加热加热降温天然状态部分解折叠完全解折叠A.碱性蛋白酶在一定条件下可发生自溶失活B.加热导致碱性蛋白酶构象改变是不可逆的C.添加酶稳定剂可提高加碱性蛋白酶洗涤剂的去污效果D.添加碱性蛋白酶可降低洗涤剂使用量,减少环境污染【答案】B【解析】【分析】碱性蛋白酶能使蛋白质水解成可溶于水的多肽和氨基酸。衣物上附着的血渍、汗渍、奶渍、酱油渍等污物,都会在碱性蛋白酶的作用下,结构松弛、膨胀解体,起到去污的效果。【详解】A、由题“部分解折叠后可被正常碱性蛋白酶特异性识别并降解(自溶)失活”可知,碱性蛋白酶在一定条件下可发生自溶失活,A正确:第2页」共23页B、由图可知,加热导致碱性蛋白酶由天然状态变为部分解折叠,部分解折叠的碱性蛋白降温后可恢复到天然状态,因此加热导致碱性蛋白酶构象改变是可逆的,B错误:C、碱性蛋白酶受到其他成分的影响而改变构象,而且加热也能使碱性蛋白酶失活,会降低碱性蛋白酶的洗涤剂去污效果,添加酶稳定剂可提高加碱性蛋白酶洗涤剂的去污效果,C正确:D、加酶洗衣粉可以降低表面活性剂的数量,减少洗涤剂使用量,使洗涤剂朝低磷、无磷的方向发展,减少对环境的污染,D正确。故选B。4.情绪活动受中枢神经系统释放神经递质调控,常伴随内分泌活动的变化。此外,学习和记忆也与某些神经递质的释放有关。下列叙述错误的是()A.剧痛、恐惧时,人表现为警觉性下降,反应迟钝B.边听课边做笔记依赖神经元的活动及神经元之间的联系C.突触后膜上受体数量的减少常影响神经递质发挥作用D.情绪激动、焦虑时,肾上腺素水平升高,心率加速【答案】A【解析】【分析】在神经调节过程中,人在恐惧、严重焦虑、剧痛、失血等紧急情况下,下丘脑兴奋,通过交感神经,其神经末梢会释放神经递质,作用于肾上腺髓质,促使肾上腺髓质细胞分泌肾上腺素。神经递质存在于突触前膜的突触小泡中,由突触前膜释放,进入突触间隙,作用于突触后膜上的特异性受体,引起下一个神经元兴奋或抑制。【详解】A、人在剧痛、恐惧等紧急情况下,肾上腺素分泌增多,人表现为警觉性提高、反应灵敏、呼吸频率加快、心跳加速等特征,A错误:B、边听课边做笔记是一系列的反射活动,需要神经元的活动以及神经元之间通过突触传递信息,B正确:C、突触前膜释放的神经递质与突触后膜上特异性受体结合,引起突触后膜产生兴奋或抑制,突触后膜上受体数量的减少常影响神经递质发挥作用,C正确:D、情绪激动、焦虑时,引起大脑皮层兴奋,进而促使肾上腺分泌较多的肾上腺素,肾上腺素能够促使人体心跳加快、血压升高、反应灵敏,D正确。故选A。5.关于癌症,下列叙述错误的是()A.成纤维细胞癌变后变成球形,其结构和功能会发生相应改变B.癌症发生的频率不是很高,大多数癌症的发生是多个基因突变的累积效应第3页」共23页
喜欢就支持一下吧
点赞14 分享