2022年高考生物试卷(辽宁)(解析卷)

第1页 / 共24页

第2页 / 共24页

第3页 / 共24页

第4页 / 共24页
该文档为免费文档,您可直接下载完整版进行阅读
2022年高考生物试卷(辽宁)(解析卷)-初高中资料试题文库
2022年高考生物试卷(辽宁)(解析卷)
此内容为免费资源,请登录后查看
0
免费资源
THE END
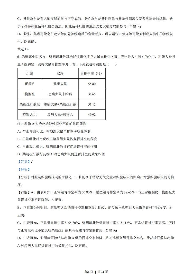
2022年辽宁省普通高等学校招生选择性考试生物学一、选择题:1.下列关于硝化细菌的叙述,错误的是()A.可以发生基因突变B.在核糖体合成蛋白质C.可以进行有丝分裂D.能以CO2作为碳源【答案】C【解析】【分析】1、硝化细菌是原核生物,原核细胞与真核细胞相比,最大的区别是原核细胞没有被核膜包被的成形的细胞核(没有核膜、核仁和染色体):原核生物只能进行二分裂生殖。2、原核细胞只有核糖体一种细胞器,但部分原核细胞也能进行光合作用和有氧呼吸,如蓝细菌。原核生物含有细胞膜、细胞质结构,含有核酸和蛋白质等物质。【详解】A、硝化细菌的遗传物质是DNA,可发生基因突变,A正确:B、原核细胞只有核糖体一种细胞器,蛋白质在核糖体合成,B正确:C、原核生物不能进行有丝分裂,进行二分裂,C错误:D、硝化细菌可进行化能合成作用,是自养型生物,能以CO2作为碳源,D正确。故选C。2.“一粥一饭,当思来之不易:半丝半缕,恒念物力维艰”体现了日常生活中减少生态足迹的理念,下列选项中都能减少生态足迹的是()①光盘行动②自驾旅游③高效农业④桑基鱼塘⑤一次性餐具使用⑥秸秆焚烧A.①③④B.①④⑥C.②③⑤D.②⑤⑥【答案】A【解析】【分析】生态足迹:(1)概念:在现有技术条件下,维持某一人口单位生存所需的生产资源和吸纳废物的土地及水域的面积。(2)意义:生态足迹的值越大,代表人类所需的资源越多,对生态和环境的影响就越大。(3)特点:生态足迹的大小与人类的生活方式有关。生活方式不同,生态足迹的大小可能不同。【详解】①光盘行动可以避免食物浪费,能够减少生态足迹,①正确:②自驾旅游会增大生态足迹,②错误:③④高效农业、桑基鱼塘,能够合理利用资源,提高能量利用率,减少生态足迹,③④正确:第1页|共24页⑤一次性餐具使用,会造成木材浪费,会增大生态足迹,⑤错误:⑥秸秆焚烧,使秸秆中的能量不能合理利用,造成浪费且空气污染,会增大生态足迹,⑥错误。综上可知,①③④正确。故选A。3.下列关于生物进化和生物多样性的叙述,错误的是()A.通过杂交育种技术培育出许多水稻新品种,增加了水稻的遗传多样性B.人类与黑猩猩基因组序列高度相似,说明人类从黑猩猩进化而来C.新物种的形成意味着生物类型和适应方式的增多D.生物之间既相互依存又相互制约,生物多样性是协同进化的结果【答案】B【解析】【分析】1、生物多样性包括遗传多样性、物种多样性和生态系统多样性三个层次。2、遗传多样性是指物种内基因和基因型的多样性。遗传多样性的实质是可遗传变异。检测遗传多样性最简单的方法是聚合酶链反应(简称PCR),最可靠的方法是测定不同亚种、不同种群的基因组全序列。3、物种多样性是指地球上动物、植物和微生物等生物物种的多样化。【详解】A、通过杂交育种技术培育出许多水稻新品种,增加了水稻的基因型,即增加了水稻的遗传多样性,A正确:B、黑猩猩与人类在基因上的相似程度达到96%以上,只能表明人类和黑猩猩的较近的亲缘关系,由于客观环境因素的改变,黑猩猩不能进化成人类,B错误:C、新物种形成意味着生物能够以新的方式适应环境,为其发展奠定了基础,所以生物类型和适应方式的增多,C正确:D、生物与生物之间有密切联系,自然界中的动物和其他动物长期生存与发展的过程中,形成了相互依赖,相互制约的关系,生物多样性是协同进化的结果,D正确。故选B。4.选用合适的实验材料对生物科学研究至关重要。下表对教材中相关研究的叙述,错误的是()选项实验材料生物学研究A小球藻卡尔文循环B肺炎链球菌DNA半保留复制枪乌贼动作电位原理第2页|共24页DT2噬菌体DNA是遗传物质A.AB.BC.CD.D【答案】B【解析】【分析】1、肺炎链球菌转化实验包括格里菲斯体内转化实验和艾弗里体外转化实验,其中格里菲斯体内转化实验证明S型细菌中存在某种“转化因子”,能将R型细菌转化为S型细菌:艾弗里体外转化实验证明DNA是遗传物质。2、T2噬菌体侵染细菌的实验步骤:分别用35$或2P标记噬菌体→噬菌体与大肠杆菌混合培养→噬菌体侵染未被标记的细菌→在搅拌器中搅拌,然后离心,检测上清液和沉淀物中的放射性物质。该实验证明DNA是遗传物质。【详解】A、科学家利用小球藻、运用同位素标记法研究卡尔文循环,A正确:B、科学家通过培养大肠杆菌,探究DNA半保留复制方式,运用了同位素示踪法和密度梯度离心法,B错误:C、科学家以枪乌贼离体粗大的神经纤维为实验材料,研究动作电位原理,C正确:D、赫尔希和蔡斯利用放射性同位素标记法分别用5S或3迎标记的噬菌体进行噬菌体侵染细菌的实验,证明DNA是遗传物质,D正确。故选B。5.下列关于神经系统结构和功能的叙述,正确的是()A.大脑皮层H区病变的人,不能看懂文字B.手的运动受大脑皮层中央前回下部的调控C.条件反射的消退不需要大脑皮层的参与D.紧张、焦虑等可能抑制成人脑中的神经发生【答案】D【解析】【分析】位于大脑表层的大脑皮层,是整个神经系统中最高级的部位。它能对外部世界的感知以及控制机体的反射活动外,还具有语言、学习、记忆和思维等方面的高级功能。【详解】A、大脑皮层H区病变的人,听不懂讲话,A错误:B、刺激大脑皮层中央前回的顶部,可以引起下肢的运动:刺激中央前回的下部,会引起头部器官的运动:刺激中央前回的其他部位,会引起其他相应器官的运动,B错误:第3页」共24页
喜欢就支持一下吧
点赞10 分享