2015年高考生物试卷(北京)(空白卷)

第1页 / 共5页

第2页 / 共5页

第3页 / 共5页

第4页 / 共5页
该文档为免费文档,您可直接下载完整版进行阅读
2015年高考生物试卷(北京)(空白卷)-初高中资料试题文库
2015年高考生物试卷(北京)(空白卷)
此内容为免费资源,请登录后查看
0
免费资源
THE END
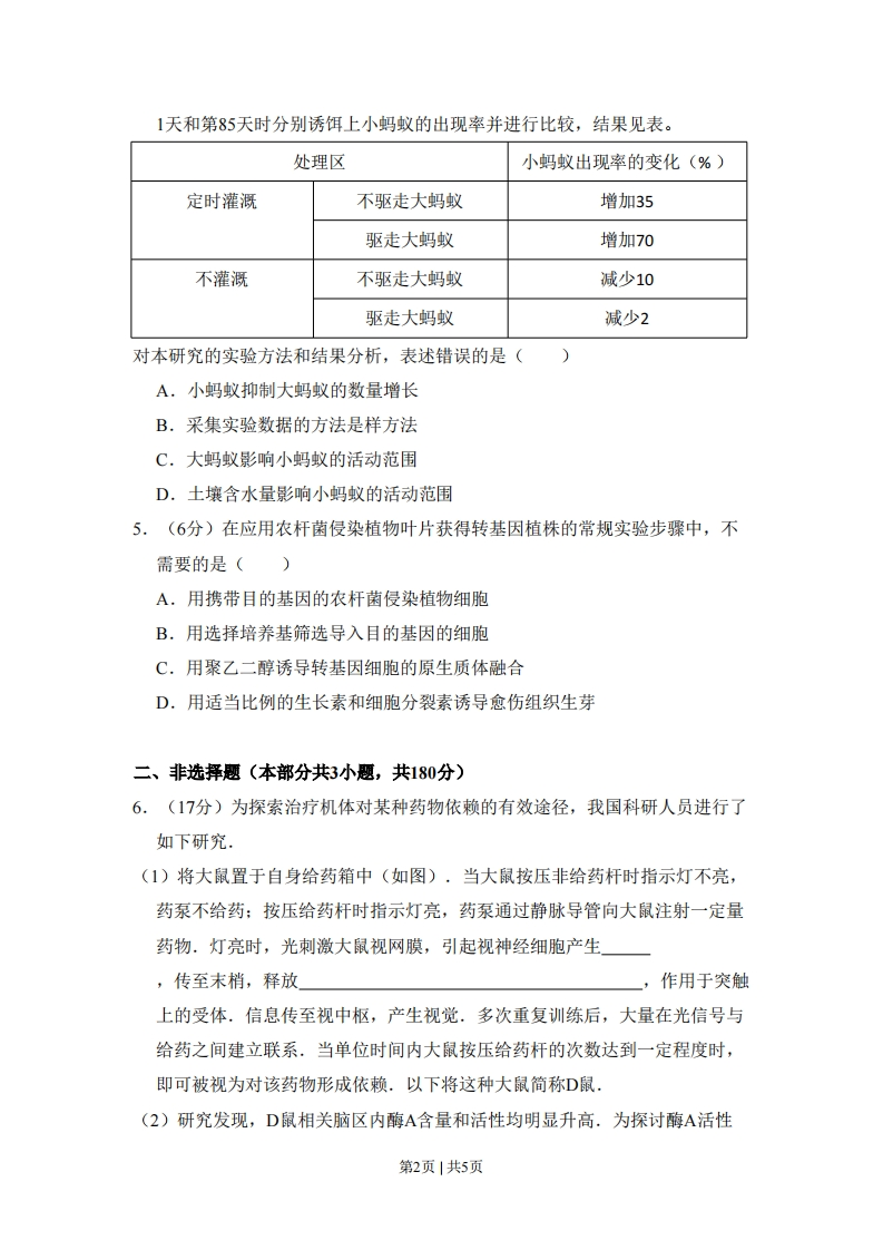
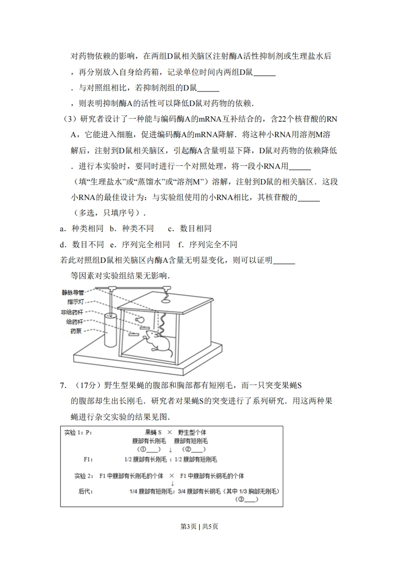
2015年北京市高考生物试卷一、选择题(本部分共5小题,每小题6分,共120分.在每小题列出的四个选项中,选出最符合题目要求的一项。)1.(6分)乙肝疫苗的有效成分是乙肝病毒的一种抗原。接种该疫苗后,人体会产生相应抗体。该抗体()A.由T淋巴细胞产生B.可与多种抗原结合C.可裂解乙肝病毒D.可被蛋白酶水解2.(6分)下列对各种生物大分子合成场所的叙述,正确的是()A.酵母菌在高尔基体中合成膜蛋白B.肌细胞在细胞核中合成mRNAC.T2噬菌体在细菌细胞核内合成DNAD.叶肉细胞在叶绿体外膜上合成淀粉3,(6分)流式细胞仪可根据细胞中DNA含量的不同对细胞分别计数.研究者用某抗癌药物处理体外培养的癌细胞,24小时后用流式细胞仪检测,结果如图.对检测结果的分析不正确的是()80080d细600细600数4004002002006020406080100120020406080100120DNA相对含量DNA相对含量对照组实验组A.b峰中细胞的DNA含量是a峰中的2倍B.a峰和b峰之间的细胞正进行DNA复制C.处于分裂期的细胞均被计数在a峰中D.此抗癌药物抑制了癌细胞DNA的复制4.(6分)大蚂蚁和小蚂蚁生活在某地相邻的两个区域。研究者在这两个蚂蚁种群生活区域的接触地带设4种处理区,各处理区均设7个10m×10m的观测点,每个观测点中设有均匀分布的25处小蚂蚁诱饵投放点。在开始实验后第第1页|共5页1天和第85天时分别诱饵上小蚂蚁的出现率并进行比较,结果见表。处理区☒小蚂蚁出现率的变化(%)定时灌溉不驱走大蚂蚁增加35驱走大蚂蚁增加70不灌溉不驱走大蚂蚁减少10驱走大蚂蚁减少2对本研究的实验方法和结果分析,表述错误的是(A.小蚂蚁抑制大蚂蚁的数量增长B.采集实验数据的方法是样方法C.大蚂蚁影响小蚂蚁的活动范围D.土壤含水量影响小蚂蚁的活动范围5.(6分)在应用农杆菌侵染植物叶片获得转基因植株的常规实验步骤中,不需要的是()A.用携带目的基因的农杆菌侵染植物细胞B.用选择培养基筛选导入目的基因的细胞C.用聚乙二醇诱导转基因细胞的原生质体融合D.用适当比例的生长素和细胞分裂素诱导愈伤组织生芽二、非选择题(本部分共3小题,共180分)6.(17分)为探索治疗机体对某种药物依赖的有效途径,我国科研人员进行了如下研究,(1)将大鼠置于自身给药箱中(如图),当大鼠按压非给药杆时指示灯不亮,药泵不给药:按压给药杆时指示灯亮,药泵通过静脉导管向大鼠注射一定量药物.灯亮时,光刺激大鼠视网膜,引起视神经细胞产生,传至末梢,释放作用于突触上的受体.信息传至视中枢,产生视觉.多次重复训练后,大量在光信号与给药之间建立联系.当单位时间内大鼠按压给药杆的次数达到一定程度时,即可被视为对该药物形成依赖.以下将这种大鼠简称D鼠,(2)研究发现,D鼠相关脑区内酶A含量和活性均明显升高.为探讨酶A活性第2页|共5页对药物依赖的影响,在两组D鼠相关脑区注射酶A活性抑制剂或生理盐水后,再分别放入自身给药箱,记录单位时间内两组D鼠,与对照组相比,若抑制剂组的D鼠,则表明抑制酶A的活性可以降低D鼠对药物的依赖,(3)研究者设计了一种能与编码酶A的mRNA互补结合的,含22个核苷酸的RNA,它能进入细胞,促进编码酶A的mRNA降解.将这种小RNA用溶剂M溶解后,注射到D鼠相关脑区,引起酶A含量明显下降,D鼠对药物的依赖降低,进行本实验时,要同时进行一个对照处理,将一段小RNA用(填“生理盐水”或“蒸馏水”或溶剂M”)溶解,注射到D鼠的相关脑区.这段小RNA的最佳设计为:与实验组使用的小RNA相比,其核苷酸的(多选,只填序号),a.种类相同b.种类不同c.数目相同d.数目不同e.序列完全相同f.序列完全不同若此对照组D鼠相关脑区内酶A含量无明显变化,则可以证明等因素对实验组结果无影响,静脉导管“指示灯非给药杆给药杆一药泵7.(17分)野生型果蝇的腹部和胸部都有短刚毛,而一只突变果蝇$的腹部却生出长刚毛.研究者对果蝇$的突变进行了系列研究.用这两种果蝇进行杂交实验的结果见图。实验1:P:果蝇S×野生型个体腹部有长刚毛腹部有短刚毛(0)↓(②)F1:12腹有长毛:12腹部有短刚毛实验2:下1中腹部有长刚毛的个体×下1中腹部有长钢毛的个体后代:1/4腹部有短刚毛:34腹部有长钢毛(其中1/3胸赔部无刚毛)(®)第3页|共5页
喜欢就支持一下吧
点赞5 分享