2013年高考生物试卷(新课标Ⅰ)(空白卷)

第1页 / 共6页

第2页 / 共6页

第3页 / 共6页

第4页 / 共6页
该文档为免费文档,您可直接下载完整版进行阅读
2013年高考生物试卷(新课标Ⅰ)(空白卷)-初高中资料试题文库
2013年高考生物试卷(新课标Ⅰ)(空白卷)
此内容为免费资源,请登录后查看
0
免费资源
THE END
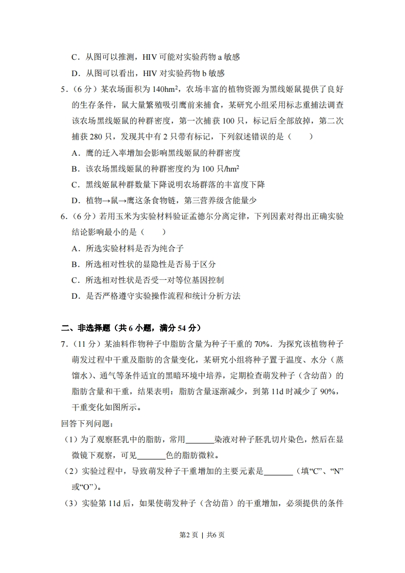
2013年全国统一高考生物试卷(新课标I)一、选择题(共6小题)1.(6分)关于蛋白质生物合成的叙述,正确的是()A.一种RNA可以携带多种氨基酸B.DNA聚合酶是在细胞核中合成的C.反密码子是位于mRNA上相邻的三个碱基D.线粒体中的DNA能控制某些蛋白质的合成2,(6分)关于同一个体中细胞有丝分裂和减数第一次分裂的叙述,正确的是()A,两者前期染色体数目相同,染色体行为和DNA分子数目不同B.两者中期染色体数目不同,染色体行为和DNA分子数目相同C.两者后期染色体数目和染色体行为不同,DNA分子数目相同D.两者末期染色体数目和染色体行为相同,DNA分子数目不同3.(6分)关于植物细胞主动运输方式吸收所需矿质元素离子的叙述,正确的是()A.吸收不同矿质元素离子的速率都相同B.低温不影响矿质元素离子的吸收速率C.主动运输矿质元素离子的过程只发生在活细胞中D.叶肉细胞不能以主动运输的方式吸收矿质元素离子4.(6分)示意图甲、乙、丙、丁为某实验动物感染HV后的情况.下列叙述错误的是()RNA酶i血粉南(降解RNA):i微整合↑感染时间0个感染时间动物染色体感染时间加入实验药物a加入实验药物bABCDA.从图可以看出,HV感染过程中存在逆转录现象B.从图可以看出,ⅡV侵入后机体能产生体液免疫第1页|共6页C.从图可以推测,HIV可能对实验药物a敏感D.从图可以看出,HV对实验药物b敏感5.(6分)某农场面积为140m2,农场丰富的植物资源为黑线姬鼠提供了良好的生存条件,鼠大量繁殖吸引鹰前来捕食,某研究小组采用标志重捕法调查该农场黑线姬鼠的种群密度,第一次捕获100只,标记后全部放掉,第二次捕获280只,发现其中有2只带有标记,下列叙述错误的是()A,鹰的迁入率增加会影响黑线姬鼠的种群密度B.该农场黑线姬鼠的种群密度约为100只hm2C,黑线姬鼠种群数量下降说明农场群落的丰富度下降D.植物→鼠→鹰这条食物链,第三营养级含能量少6.(6分)若用玉米为实验材料验证孟德尔分离定律,下列因素对得出正确实验结论影响最小的是()A.所选实验材料是否为纯合子B,所选相对性状的显隐性是否易于区分C.所选相对性状是否受一对等位基因控制D.是否严格遵守实验操作流程和统计分析方法二、非选择题(共6小题,满分54分)7.(11分)某油料作物种子中脂肪含量为种子干重的70%.为探究该植物种子萌发过程中干重及脂肪的含量变化,某研究小组将种子置于温度、水分(蒸馏水)、通气等条件适宜的黑暗环境中培养,定期检查萌发种子(含幼苗)的脂肪含量和干重,结果表明:脂肪含量逐渐减少,到第11d时减少了90%,干重变化如图所示。回答下列问题:(1)为了观察胚乳中的脂肪,常用染液对种子胚乳切片染色,然后在显微镜下观察,可见色的脂肪微粒。(2)实验过程中,导致萌发种子干重增加的主要元素是(填C”、N或0”)。(3)实验第11d后,如果使萌发种子(含幼苗)的干重增加,必须提供的条件第2页|共6页是和423836246810时间/d8.(10分)胰岛素可使骨骼肌细胞和脂肪细胞膜上葡萄糖转运载体的数量增加,已知这些细胞膜上的载体转运葡萄糖的过程不消耗ATP.回答下列问题:(1)胰岛素从胰岛B细胞释放到细胞外的运输方式是葡萄糖进入骨骼肌细胞内的运输方式是(2)当血糖浓度上升时,胰岛素分泌引起骨骼肌细胞膜上葡萄糖转运载体的数量增加,其意义是(3)脂肪细胞(填“是”或“不是”)胰岛素作用的靶细胞,(4)健康人进餐后,血糖浓度有小幅度增加.然后恢复到餐前水平,在此过程中,血液中胰岛素浓度的相应变化是9.(12分)一对相对性状可受多对等位基因控制,如某种植物花的紫色(显性)和白色(隐性)。这对相对性状就受多对等位基因控制。科学家已从该种植物的一个紫花品系中选育出了5个基因型不同的白花品系,且这5个白花品系与该紫花品系都只有一对等位基因存在差异。某同学在大量种植该紫花品系时,偶然发现了1株白花植株,将其自交,后代均表现为白花。回答下列问题:(1)假设上述植物花的紫色(显性)和白色(隐性)这对相对性状受8对等位基因控制,显性基因分别用A、B、C、D、E、F、G、H表示,则紫花品系的基因型为;上述5个白花品系之一的基因型可能为一(写出其中一种基因型即可)(2)假设该白花植株与紫花品系也只有一对等位基因存在差异,若要通过杂交实验来确定该白花植株是一个新等位基因突变造成的,还是属于上述5个白花品系中的一个,则该实验的思路:预期的实验结果及结论10,(6分)南方某地的常绿阔叶林等因过度砍伐而遭到破坏。停止砍伐一段时第3页|共6页
喜欢就支持一下吧
点赞9 分享