2017年高考生物试卷(浙江)(11月)(解析卷)

第1页 / 共11页

第2页 / 共11页

第3页 / 共11页

第4页 / 共11页
该文档为免费文档,您可直接下载完整版进行阅读
2017年高考生物试卷(浙江)(11月)(解析卷)-初高中资料试题文库
2017年高考生物试卷(浙江)(11月)(解析卷)
此内容为免费资源,请登录后查看
0
免费资源
THE END
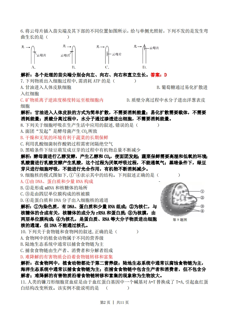
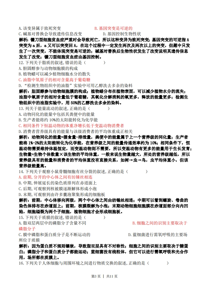
绝密↓考试结束前2017年11月浙江省普通高校招生选考科目考试生物试题本试卷分选择题和非选择题两部分,共8页,满分100分,考试时间90分钟。其中加试题部分为30分,有【加试题】标出。考生注意:1.答题前,请务必将自己的姓名、准考证号用黑色字迹的签字笔或钢笔分别赶写在和答题纸规定的位置上。2.答题时,请按照答题纸上“注意事项”的要求,在答题纸相应的位置上规范作答,在本试卷上的作答一律无效。3.非选择题的答案必须使用黑色字迹的签字笔或钢笔写在答题纸上相应区域内,作图时可先用2B铅笔,确定后必须使用黑色字迹的签字笔或钢笔描黑。选择题部分一、选择题(本大题共28小题,每小题2分,共56分。每小题列出的四个备选项中只有一个是符合题目要求的,不选、多逃、错选均不得分1.下列生态系统中最稳定的是(A.沙漠B.苔原C.草原D.热带雨林解析:食物网越复杂,生态系统抵抗外力干扰的能力越强。热带雨林是地球上最丰富的生物基因库,所以热带雨林是地球上最稳定的生态系统,而苔原则是最脆弱的生态系统。2.胚胎干细胞可形成神经细胞、骨骼肌细胞等多种类型的细胞,该过程属于(A.细胞分化B.细胞癌变C.细胞衰老D.细胞凋亡解析:细胞的后代在形态、结构和功能上发生差异的过程称为细胞分化。细胞癌变指细胞异常分化;细胞凋亡指细胞编程性死亡。3.动物和植物都由真核细胞组成,他们的细胞结构十分相似。这说明生物具有()A.适应性B.统一性C.遗传性D.特异性解析:不同的生物在细胞结构上的相似,体现了生物的统一性。4.下列不属于水体污染防治措施的是(A.对河道开展清淤保洁工作B.建立污水处理厂C.禁止工业废水超标排放D.给汽车安装排气净化装置解析:对河道开展清淤保洁工作:建立污水处理厂;禁止工业废水超标排放都是水体污染的防治措施。给汽车安装排气净化装置是大气污染的防治措施。5.下列关于人类遗传病的叙述,正确的是(A.白化病属于多基因遗传病B.遗传病在青春期的发病率最高C.高龄生育会提高遗传病的发病风险D.缺铁引起的贫血是可以遗传的解析:白化病是常染色体隐性疾病,是单基因控制的遗传病;40岁以上的孕妇所生的子女,先天愚型病的发病率比25-34岁生育者高10倍;各种遗传病在青春期的患病率很低;缺铁引起的贫血不会遗传给下一代。第1页|共11页6.将云母片插入苗尖端及其下部的不同位置如图所示,给与单侧光照射,下列不发的是发生弯曲生长的是(云母片云得片D解析:各个处理的苗尖端分别会向左、向右、向右和直立生长。答案:D7.下列物质出入细胞过程中,需消耗ATP的是(A.甘油进入人体皮肤细胞B.葡萄糖通过易化扩散进入红细胞C.矿物质离子逆浓度梯度转运至根细胞内D.质壁分离过程中水分子进出洋葱表皮细胞解析:甘油进入人体皮肤的方式为简单扩散,不需要消耗能量;易化扩散需要载体,不需要消耗能量;质壁分离过程中,水分子通过渗透进出细胞,不需要消耗能量。8.下列关于细胞呼吸在生产生活中应用的叙述,错误的是()A.面团“发起”是酵母菌产生C02所致B.干燥和无氧的环境有利于蔬菜的长期保鲜C.利用乳酸细菌制作酸奶过程需密闭隔绝空气D.黑暗条件下绿豆萌发成豆芽的过程中有机物总量不断减少解析:酵母菌进行乙醇发酵,产生乙醇和CO2,使面团发起;蔬菜保鲜需要高湿和低氧的环境:乳酸菌进行乳酸发酵产生乳酸,这个过程为厌氧呼吸过程,不能通氧气;黑暗条件下,绿豆芽只进行细胞呼吸,不能进行光合作用,有机物不断消耗减少。9.细胞核的模式图如下,①④表示其中的结构。下列叙述正确的是(A.①由DNA、蛋白质和少量RNA构成B.②是形成mRNA和核糖体的场所①C.③是由四层单位膜构成的核被膜D.④是蛋白质和DNA分子出入细胞核的通道解析:①为染色质,有DNA、蛋白质和少量RNA组成,②为核仁,与③核糖体的合成有关,核糖体的成分为NA和蛋白质③为核膜,由④两层单位膜构成④为核孔,是蛋白质、NA等大分子物质进出细胞第9题图核的通道,但DNA不能通过核孔。10.下列关于食物链和食物网的叙述,正确的是(A.食物网中的植食动物属于不同的营养级B.陆地生态系统中通常以捕食食物链为主C.捕食食物链由生产者、消费者和分解者组成D.难降解的有害物质会沿着食物链转移和富集解析:在食物网中,植食动物都处于第二营养级;陆地生态系统中通常以腐蚀食物链为主,海洋生态系统中通常以捕食食物链为主;在捕食食物链中包含生产者和消费者,但不包含分解者;难降解的有害物质沿着食物链转移和富集的现象称为生物放大。11.人类的镰刀形细胞贫血症是由于血红蛋白基因中一个碱基对A-T替换成了T-A,引起血红蛋白结构改变所致。该实例不能说明的是(第2页|共11页A.该变异属于致死突变B.基因突变是可逆的C.碱基对替换会导致遗传信息改变D.基因控制生物性状解析:镰刀型细胞贫血症严重时会导致死亡,所以这种变异为致死突变基因突变的可逆指A突变为a后,a又可以突变回A,在这个过程中一定发生两次及两次以上的突变,但题中只发生了一次突变,不能体现突变是可逆的:碱基对替换后生物性状发生了改变说明其遗传信息发生了改变:镰刀型细胞贫血症由基因控制。12.下列关于脂质的叙述,错误的是(A.胆固醇参与动物细胞膜的构成B.植物蜡可以减少植物细胞水分的散失C.油脂中氧原子的相对含量高于葡萄糖D.“检测生物组织中的油脂”实验中可用乙醇洗去多余的染料解析:胆固醇参与动物细胞膜的构成:植物蜡分布在植物表面,可以减少植物水分的流失:油脂中氧原子的相对含量低于葡萄糖,其氧化分解消耗的氧更多,释放的能量更多;检测生物组织中的油脂实验中,用50%的乙醇洗去多余的染料。13.列关于能量流动的叙述,正确的是(A.动物同化的能量中包括其粪便中的能量B.生产者能将约10%的太阳能转化为化学能C.相同条件下恒温动物的体重净增长低于变温动物消费者D.消费者营养级具有的能量与该级消费者的平均体重成正相关解析:动物同化的能量=摄食量-排泄量,粪便中的能量属于上一个营养级的同化量;生产者能将1%-2%的太阳能转化为化学能,在营养级之间的能量传递效率约为10%;相同条件下,恒温动物需要维持体温恒定,而变温动物则不需要,所以变温动物有更多的能量用于生长发育:生物量=生物个体数量X该生物的平均体重,一般来说生物量越大,所处的营养级越低,所以营养级具有的能量和消费者的平均体重没有直接关系,如树+虫+鸟,虫平均体重小,但该营养级能量高。14.下列关于观察小鼠骨髓细胞有丝分裂的叙述,正确的是(A.前期,分开的中心体之间有纺锤丝相连B.中期,伸展延长的染色质排列在赤道面上C.后期,可观察到核被膜逐渐解体形成小泡D.末期,可观察到由许多囊泡聚集形成的细胞板解析:前期,中心体移向两极,两个中心体之间由纺锤丝相连;中期可以看到螺旋、卷曲的染色体排布在赤道面上;前期,核膜裂解为小泡;末期动物细胞细胞膜在赤道面部分向内凹陷,细胞丝裂为两个子细胞,植物细胞才会形成细胞板。15.下列关于质膜的叙述,错误的是(A.脂双层两层中的磷脂分子含量不同B.细胞之间的识别主要取决于磷脂分子C.膜中磷脂和蛋白质分子是不断运动的D.蓝细菌进行需氧呼吸的主要场所位于质膜解析:因为蛋白质不规则银嵌,导致脂双层具有不对称性;细胞之间的识别主要取决于糖蛋
喜欢就支持一下吧
点赞5 分享