2010年高考生物试卷(江苏)(空白卷)

第1页 / 共13页

第2页 / 共13页

第3页 / 共13页

第4页 / 共13页
该文档为免费文档,您可直接下载完整版进行阅读
2010年高考生物试卷(江苏)(空白卷)-初高中资料试题文库
2010年高考生物试卷(江苏)(空白卷)
此内容为免费资源,请登录后查看
0
免费资源
THE END
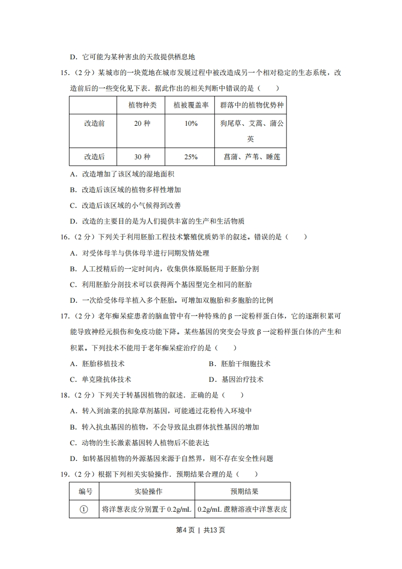
2010年江苏省高考生物试卷一、单项选择题:本部分包括20题,每题2分,共计40分.每题只有一个选项最符合题意,1.(2分)下列关于核酸的叙述中,正确的是()A.DNA和RNA中的五碳糖相同B.组成DNA与ATP的元素种类不同C.T2噬菌体的遗传信息贮存在RNA中D.双链DNA分子中嘌吟数等于嘧啶数2.(2分)下列关于人体细胞结构和功能的叙述,错误的是()A.在mRNA合成的同时就会有多个核糖体结合到mRNA上B.唾液腺细胞和胰腺细胞中高尔基体数量较多C.核孔是生物大分子可以选择性进出的通道D.吸收和转运营养物质时,小肠绒毛上皮细胞内线粒体集中分布于细胞两端3.(2分)某种蛋白酶是由129个氨基酸脱水缩合形成的蛋白质.下列叙述正确的是()A.该蛋白酶分子结构中至少有29个氨基和129个羧基B.该蛋白酶溶液与双缩脲试剂发生作用,产生紫色反应C.利用透析法纯化该蛋白酶时,应以蒸馏水作为透析液D.用含该蛋白酶的洗衣粉击除油渍,效果比其他类型加酶洗衣粉好4.(2分)探索遗传物质的过程是漫长的,直到20世纪初期,人们仍普遍认为蛋白质是遗传物质.当时人们作出判断的理由不包括()A.不同生物的蛋白质在结构上存在差异B.蛋白质与生物的性状密切相关C.蛋白质比DNA具有更高的热稳定性,并且能够自我复制D.蛋白质中氨基酸的不同排列组成可以贮存大量遗传信息5.(2分)无胸腺裸鼠是一种无毛变异小鼠,先天性无胸腺,常作为医学生物学研究中的实验动物.下列表述中错误的是()A.无胸腺裸鼠具有正常的体液免疫功能B.无胸腺裸鼠应饲养在无菌环境中C.无胸腺裸鼠对异体组织无排斥反应第1页|共13页D.人类癌细胞可在无胸腺裸鼠体内增殖6.(2分)育种专家在稻田中发现一株十分罕见的“一秆双穗”植株,经鉴定该变异性状是由基因突变引起的.下列叙述正确的是()A.这种现象是由显性基因突变成隐性基因引起的B.该变异株自交可产生这种变异性状的纯合个体C.观察细跑有丝分裂中期染色体形态可判新基因突变发生的位置D.将该株水稻的花粉离体培养后即可获得稳定遗传的高产品系7.(2分)如图表示果酒和果醋制作过程中的物质变化过程,下列叙述正确的是()H0+C0,醋酸+H,O④葡萄塘②丙酮酸乙醉cO:A.过程①和②都只能发生在缺氧条件下B.过程①和都③只发生在酵母细胞的线粒体中C.过程③和④都需要氧气的参与D.过程①~④所需的最适温度基本相同8.(2分)某城市兔唇畸形新生儿出生率明显高于其他城市,研究这种现象是否由遗传因素引起方法不包括()A.对正常个体与畸形个体进行基因组比较研究B.对该城市出生的双跑胎进行相关的调查统计分析C.对该城市出生的兔唇畸形患者的血型进行调查统计分析D.对兔唇畸形患者家系进行调查统计分析9.(2分)人体稳态的调节能力是有一定限度的.下列现象属于内环境稳态失调的是()A.寒冷时出现寒颤B.从平原到高原,有的人出现肺水肿症状C.接受抗原刺激后,B淋巴细胞增殖和分化D.饮水不足时,抗利尿激素释放增加10.(2分)为解决二倍体普通牡蛎在夏季因产卵而出现肉质下降的问题,人们培育出三倍体牡蛎.利用普通牡蛎培育三倍体牡蛎合理的方法是()A.利用水压抑制受精卵的第一次卵裂,然后培育形成新个体B.用被Y射线破坏了细胞核的精子刺激卵细胞,然后培育形成新个体第2页1共13页C.将早期胚胎细胞的细胞核植人去核卵细胞中,然后培育形成新个体D.用化学试剂阻止受精后的次级卵母细胞释放极体,然后培育形成新个体11.(2分)有人发起“多吃素食、少吃肉食”的运动,以支援粮食短缺地区的灾民.运用生态学知识对此的合理解释是()A.多吃肉食会增加心血臂病的发病率B.直接以低营养级的生物为食将消耗生态系统更多的能量C.多吃肉食比多吃素食消耗的粮食总量更多D.节省的肉食可以帮助灾民提高营养水平12.(2分)根据现代生物进化理论,下列观点中正确的是()A.人工培育的新物种只能生活在人工的环境中B.生物进化的方向与基因突变的方向一致C.冬季来临时,植物叶中可溶性糖含量增加是为了更好防止冻伤D.受农药处理后,种群中抗药性强的个体有更多机会将基因传递给后代13.(2分)如图为反射弧结构示意图,相关叙述中错误的是()0伸肌屈肌A.伸肌肌群内既有感受器也有效应器B.b神经元的活动可受大脑皮层控制C.若在I处施加一个有效刺激,a处膜电位的变化为:内负外正→内正外负→内负外正D.在Ⅱ处施加刺激引起屈肌收缩属于反射14.(2分)长在路边的小草一般不会引起人们的特别关注,从保护生物多样性的角度来看,它却有其存在的价值,但不包括()A.它属于该地区生态系统中的生产者B.它对于生态系统中其他种群的生存有利无害C.它可能含有对人类有重要价值的基因第3页|共13页
喜欢就支持一下吧
点赞8 分享