2016年高考生物试卷(天津)(解析卷)

第1页 / 共13页

第2页 / 共13页

第3页 / 共13页

第4页 / 共13页
该文档为免费文档,您可直接下载完整版进行阅读
2016年高考生物试卷(天津)(解析卷)-初高中资料试题文库
2016年高考生物试卷(天津)(解析卷)
此内容为免费资源,请登录后查看
0
免费资源
THE END
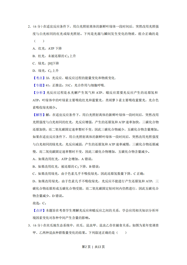
2016年天津市高考生物试卷解析版◆考答案与试题解析一、选择题共6题,每题6分,共36分,在每题给出的四个选项中,只有一项是最符合题目要求的.1.(6分)在紫色洋葱鳞片叶外表皮细胞的失水和吸水实验中,显微镜下可依次观察到甲、乙、丙三种细胞状态.下列叙述正确的是()20m20m20mA.由观察甲到观察乙须将5倍目镜更换为10倍目镜B.甲、乙、丙可在同一个细胞内依次发生C.与甲相比,乙所示细胞的细胞液浓度较低D.由乙转变为丙的过程中,没有水分子从胞内扩散到胞外【考点】3U:观察植物细胞的质壁分离和复原.【专题】45:信息转化法:518:物质跨膜运输:519:细胞质壁分离与复原.【分析】本题主要考查质壁分离和复原的知识:看图可知:丙的质壁分离程度<甲<乙,细胞在发生之比分离和复原过程中,水分子都是双向移动的.【解答】解A、看图可知乙的放大倍数和甲相同,故由观察甲到观察乙放大倍数不变,A错误:B、在细胞失水发生质壁分离和复原过程中,甲、乙(逐步发生质壁分离)、丙(发生质壁分离的复原)可在同一个细胞内依次发生,B正确:C、甲细胞失水较少,乙细胞失水较多,与甲相比,乙所示细胞的细胞液浓度较高,C错误:D、由乙转变为丙的过程中,细胞发生质壁分离的复原,此时水分子从胞外扩散到胞内的多于从胞内扩散到胞外的,D错误。故选:B。【点评】本题考查质壁分离的相关知识,意在考查学生的识图能力和判断能力,运用所学知识综合分析问题和解决问题的能力.第1页1共13页2.(6分)在适宜反应条件下,用白光照射离体的新鲜叶绿体一段时间后,突然改用光照强度与白光相同的红光或绿光照射。下列是光源与瞬间发生变化的物质,组合正确的是()A.红光,ATP下降B.红光,未被还原的C3上升C.绿光,H田下降D.绿光,C5上升【考点】3:光反应、暗反应过程的能量变化和物质变化【专题】41:正推法:51C:光合作用与细胞呼吸.【分析】光反应过程是水光解产生氧气和ATP,暗反应需要光反应产生的还原氢和ATP:叶绿体中的叶绿素主要吸收红光和蓝紫光,类胡萝卜素主要吸收蓝紫光,光合色素吸收绿光极少。【解答】解:在适宜反应条件下,用白光照射离体的新鲜叶绿体一段时间后,突然改用光照强度与白光相同的红光,光反应增强,产生的还原氢和ATP速率加快,三碳化合物还原加快,而二氧化碳固定速率暂时不变,因此三碳化合物减少,五碳化合物含量增加。如果在适宜反应条件下,用白光照射离体的新鲜叶绿体一段时间后,突然改用光照强度与白光相同的绿光光,光反应减弱,产生的还原氢和ATP速率减慢,三碳化合物还原减慢,而二氧化碳固定速率暂时不变,因此三碳化合物增加,五碳化合物含量减少。A、如果改用红光,ATP会增加,A错误:B、如果改用红光,被还原的C3下降,B错误:C、如果改用绿光,由于色素几乎不吸收绿光,因此还原氢数量下降,C正确:D、如果改用绿光,由于色素几乎不吸收绿光,光反应不能进行产生还原氢和ATP,三碳化合物还原形成五碳化合物受阻,而二氧化碳固定短时间内仍然进行,因此五碳化合物含量减少,D错误。故选:C。【点评】本题旨在考查学生理解光反应和暗反应之间的关系,学会应用相关知识分析环境因素变化对各种中间产生含量的影响。3.(6分)在丝瓜地生态系统中,丝瓜、昆虫甲、昆虫乙存在捕食关系。如图为某年度调查甲、乙两种昆虫种群数量变化的结果。下列叙述正确的是()第2页|共13页-0-乙16123020100Q06910月A,该丝瓜地的碳循环在丝瓜、昆虫与无机环境之间完成B.依据随机取样原则统计成虫数量可计算出昆虫种群密度C.乙与甲的数量比值代表两种昆虫间的能量传递效率D.乙数量的增加会减少甲种群对丝瓜的摄食量【考点】F7:种间关系【专题】121:坐标曲线图:536:种群和群落.【分析】分析题图:该图表示的是某年度甲、乙两种昆虫种群数量变化,自变量是时间,因变量是种群数数量的变化,据此答题。【解答】解:A、碳循环发生在无机环境与生物群落之间,A错误:B、随机取样原则统计各个样方中该种群所有个体的数量,然后求平均值,可计算出某种昆虫的种群密度,B错误:C、由图可知,乙捕食甲,但该曲线中乙与甲的数量不能代表两种昆虫间的能量传递效率,C错误:D、由图可知,乙捕食甲,故乙数量的增加会减少甲种群对丝瓜的摄食量,D正确。故选:D。【点评】本题依托曲线为载体,考生生物的种间关系等相关知识,意在考查考生把握知识间内在联系的能力。4.(6分)将携带抗M基因、不带抗N基因的鼠细胞去除细胞核后,与携带N基因、不带抗M基因的鼠细胞融合,获得的胞质杂种细胞具有M、N两种抗性.该实验证明了()A,该胞质杂种细胞具有全能性B.该胞质杂种细胞具有无限增殖能力C.抗M基因位于细胞质中D.抗N基因位于细胞核中【考点】53:动物细胞核具有全能性的原因及其应用,第3页1共13页
喜欢就支持一下吧
点赞11 分享