2017年高考生物试卷(北京)(解析卷)

第1页 / 共14页

第2页 / 共14页

第3页 / 共14页

第4页 / 共14页
该文档为免费文档,您可直接下载完整版进行阅读
2017年高考生物试卷(北京)(解析卷)-初高中资料试题文库
2017年高考生物试卷(北京)(解析卷)
此内容为免费资源,请登录后查看
0
免费资源
THE END
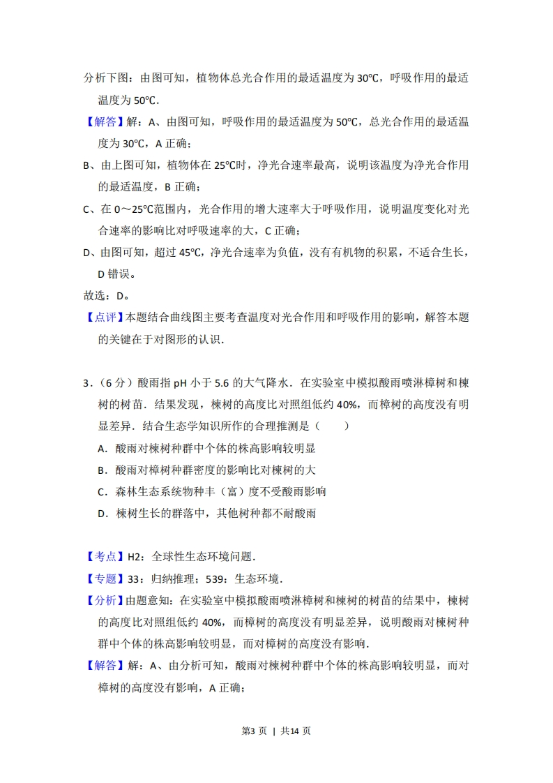
2017年北京市高考生物试卷事考答案与试题佩折一、选择题。本部分共5小题,每小题6分,在每小题列出的四个选项中,选出最符合题目要求的一项。1.(6分)洋葱根尖和小鼠骨髓细胞都能用于观察细胞有丝分裂,比较实验操作和结果,叙述正确的是()A.都需要用盐酸溶液使细胞相互分离B.都需要用低倍镜找到分裂细胞再换高倍镜观察C.在有丝分裂中期都能观察到染色体数目加倍D.在有丝分裂末期都能观察到细胞板【考点】4B:观察细胞的有丝分裂.【专题】33:归纳推理;51E:有丝分裂.【分析】观察细胞有丝分裂的方法步骤:1、洋葱根尖的培养在上实验课之前的3-4天,取洋葱一个,放在广口瓶上。瓶内装满清水,让洋葱的底部接触到瓶内的水面。把这个装置放在温暖的地方培养。待根长约5cm,取生长健壮的根尖制成临时装片观察。2、装片的制作制作流程为:解离-漂洗-染色·制片1)解离:上午10时至下午2时,剪去洋葱根尖2-3mm,立即放入盛入有盐酸和酒精混合液(1:1)的玻璃皿中,在温室下解离。目的:用药液使组织中的细胞相互分离开来。2)漂洗:待根尖酥软后,用镊子取出,放入盛入清水的玻璃皿中漂洗。目的:洗去药液,防止解离过度。3)染色:把根尖放进盛有质量浓度为0.01g/ml或0.02g/ml的龙胆紫溶液(或醋酸洋红液)的玻璃皿中染色。目的:染料能使染色体着色。4)制片:用镊子将这段根尖取出来,放在载玻片上,加一滴清水,并用镊子尖把根尖能碎,盖上盖玻片,在盖玻片上再加一片载玻片。然后,用拇指轻轻第1页|共14页的按压载玻片。目的:使细胞分散开来,有利于观察。【解答】解:A、盐酸只能使植物细胞相互分离开来,A错误:B、使用高倍显微镜时,需在低倍镜下观察清楚,再换成高倍镜,B正确:C、在有丝分裂中期着丝点没有断裂,染色体在后期才加倍,C错误:D、细胞板只在植物细胞有丝分裂末期出现,D错误。故选:B。【点评】本题主要考查有丝分裂的相关知识,意在考查考生对所学知识的理解,把握知识间内在联系的能力。2.(6分)某植物光合作用、呼吸作用与温度的关系如图.据此,对该植物生理特性理解错误的是()喇净光合-1002545温度(°C)总光合呼吸-100102030405060温度(°C)A.呼吸作用的最适温度比光合作用的高B.净光合作用的最适温度约为25℃C.在0一25℃范围内,温度变化对光合速率的影响比对呼吸速率的大D.适合该植物生长的温度范围是10~50℃【考点】3L:影响光合作用速率的环境因素【专题】121:坐标曲线图:51C:光合作用与细胞呼吸,【分析】总光合作用=呼吸作用+净光合作用:分析上图,植物体在25℃时,净光合速率最高,说明该温度为净光合作用的最适温度,第2页|共14页分析下图:由图可知,植物体总光合作用的最适温度为30℃,呼吸作用的最适温度为50℃.【解答】解:A、由图可知,呼吸作用的最适温度为50℃,总光合作用的最适温度为30℃,A正确:B、由上图可知,植物体在25℃时,净光合速率最高,说明该温度为净光合作用的最适温度,B正确:C、在0~25℃范围内,光合作用的增大速率大于呼吸作用,说明温度变化对光合速率的影响比对呼吸速率的大,C正确:D、由图可知,超过45℃,净光合速率为负值,没有有机物的积累,不适合生长,D错误。故选:D。【点评】本题结合曲线图主要考查温度对光合作用和呼吸作用的影响,解答本题的关键在于对图形的认识.3.(6分)酸雨指pH小于5.6的大气降水.在实验室中模拟酸雨喷淋樟树和棟树的树苗.结果发现,棟树的高度比对照组低约40%,而樟树的高度没有明显差异.结合生态学知识所作的合理推测是()A.酸雨对棟树种群中个体的株高影响较明显B.酸雨对樟树种群密度的影响比对棟树的大C,森林生态系统物种丰(富)度不受酸雨影响D.棟树生长的群落中,其他树种都不耐酸雨【考点】H2:全球性生态环境问题,【专题】33:归纳推理;539:生态环境【分析】由题意知:在实验室中模拟酸雨喷淋樟树和棟树的树苗的结果中,棟树的高度比对照组低约40%,而樟树的高度没有明显差异,说明酸雨对棟树种群中个体的株高影响较明显,而对樟树的高度没有影响.【解答】解:A、由分析可知,酸雨对棟树种群中个体的株高影响较明显,而对樟树的高度没有影响,A正确:第3页|共14页
喜欢就支持一下吧
点赞5 分享