2013年高考生物试卷(四川)(解析卷)

第1页 / 共9页

第2页 / 共9页

第3页 / 共9页

第4页 / 共9页
该文档为免费文档,您可直接下载完整版进行阅读
2013年高考生物试卷(四川)(解析卷)-初高中资料试题文库
2013年高考生物试卷(四川)(解析卷)
此内容为免费资源,请登录后查看
0
免费资源
THE END
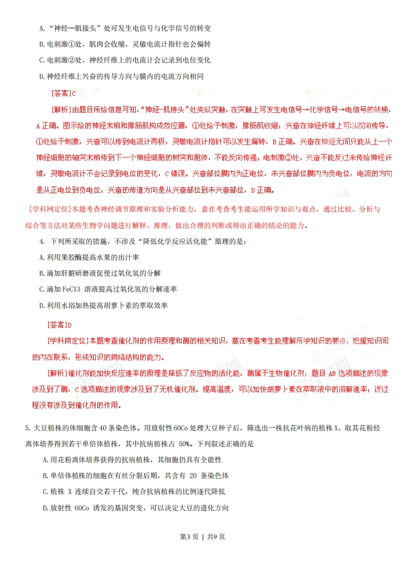
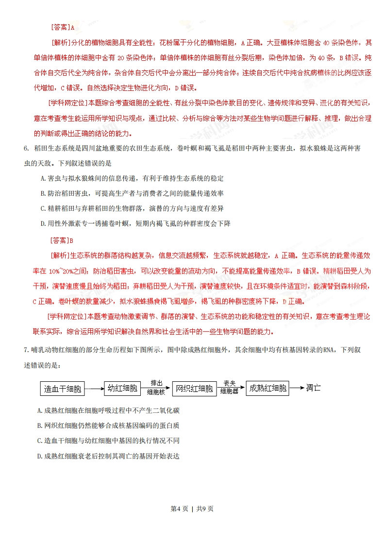
2013年高考四川卷理综生物2013年高考是四川省实施高中新课程改革后的首次高考。今年普通高考(四川卷)生物试题遵循《考试大纲(课标版)》的要求,注重能力考查,体现课改理念,力求平稳过渡,整套试卷设计科学、结构规范。试题体现了以下特点:1,稳中求进,顺利实现平稳过渡生物试卷较去年新增2个选择题,非选择题由去年的2个题调整为4个题,试题数由“5+2”变为“7+4”,全卷分值增加了18分。但试卷依然沿用“选择题+非选择题”的总体结构,试题文字量基本保持一致:非选择题共设置了34个问题,与去年基本持平。试卷在整体结构和试题呈现形式方面,保持了高考四川生物卷的连续性和稳定性,顺利实现新旧课程高考之间的平稳过渡。2.情境真实,贴近生产生活实际试题情境素材来源于生产、生活中的生物学问题或真实的科学研究课题,如第2题、第7题、第9题等涉及的“H7N9禽流感病毒”、“肥胖症”“红细胞”等,都是与考生现实生活密切相关的真实生物学问题:第5题、第8题、第6题、第10题涉及的“大豆育种”、“水稻的光合速率”、“稻田生态系统的食物网与害虫防治”、“酒精发酵”等,都是联系生产实际的生物学问题或真实的科学研究课题。这充分体现“注重与现实生活联系”的课程理念。3.注重实验考查,突出“实验与深究”特色生物学是一门以实验和探究为特点的科学课程,强调通过实验和探究认识自然规律。今年有8个试题都有真实的实验情境,其中,选修1《生物技术实践》中所要求的7个实验内容,在试题中均有部分涉及。同时,试题重视考查考生的探究能力,如第8题“转基因水稻的光合速率”要求学生探究其适宜栽种的环境条件:第9题“瘦素与肥胖症”要求学生设计补充对照实验:第10题“转基因酵母菌筛选与发酵”要求学生分析实验结果出现差错的原因。因此,全卷突出考查考生的实验与探究能力,充分体现了“倡导探究性学习”的新课程理念。4.坚持能力立意,重视知识内在联系试题需要考生从表格、图形或文字中获取有效信息,综合所学知识对设问进行分析后作答,如第8题要求考生正确解读坐标曲线,准确获取信息,将光合作用的原理、过程及影响因素等知识进行整合,综合分析气孔导度、光照强度与光合速率之间的关系,最终得出结论。这充分考查了考生的理解能力、信息获取能力和综合运用能力。多数试题着眼于教材不同章节知识的内在联系。第5题“大豆的辐射诱变与单倍体育种”需要考生将诱变育种、单倍体育种、组织培养、基因突变、细胞全能性和生物进化等知识进行比较、归纳、综合分析后才能做出判断。第10题“转基因酵母菌筛选与发酵”巧妙地将选修教材中四个实验与基因工程、微生物选择培养、蛋白质分离、细胞呼吸等相关知识密切联系,需要考生具备良好的知识体系才能作答。全卷注重考查生物学的核心知识以及知识的内在联系,体现了“提高生物科学素养”的新课程理念。第1页|共9页5.优化设问梯度,兼顾不同层次考生与历年相比,2013年试卷总体难度有所降低,简单试题与中等难度试题比例恰当,具有较合理的难度梯度。第【卷的7个选择题,知识点覆盖到四个模块的大多数章节,但都侧重考查考生对基础知识、基本原理的理解和运用,不同层次的考生都容易入手。第Ⅱ卷的4个试题,虽然情境新颖,但考点都落在考生熟悉的常规知识点上,每个题的第(1)、(2)小题入手容易,主要考查考生对基础知识的识记及理解,多数考生能正确作答:而第(3)或(4)小题往往要求考生对试题所呈现的信息进行筛选、分析和推理后方能作答,具有较高的思维深度。试题难度梯度的合理分布,使试题有较好的区分度,既有利于科学选拔人才,又体现了“面向全体考生”的新课程理念。1.在诱导离体菊花茎段形成幼苗的过程中,下列生命活动不会同时发生的是:A.细胞的增殖与分化B.光能的吸收与转化C.ATP的合成与分解D.基因的突变与重组[答案]D[解析]离体菊花茎段形成幼苗的过程中,涉及到脱分化和再分化过程;整个过程都伴随着细胞的分裂,A不符合题意。叶绿素的形成过程需要光照,形成幼苗的过程需要光照,愈伤组织形成的幼苗会开始进行光合作用,有光能的吸收和转化,B不符合题意。ATP是直接能源物质,整个过程中需要ATP提供能量,伴随有ATP的合成和分解,C不符合题意。基因重组只发生在减数分裂过程中,菊花茎段形成幼苗的过程中不进行减数分裂,D符合题意。[学科网定位]本题综合考查细胞的增殖和分化、光合作用、ATP和生物的变异的有关知识,意在考查考生能理解所学知识的要点,把握知识间的内在联系,形成知识的网络结构的能力。2.若H7N9禽流感病毒侵入人体,机体在免疫应答过程中不会发生的是:A.吞噬细胞摄取和处理病毒B.T细胞合成并分泌淋巴因子C.浆细胞进行分裂并分泌抗体D.B细胞增殖分化形成记忆细胞[答案]C[解析]浆细胞属于高度特化的细胞,能分泌抗体,但不能进行分裂。[学科网定位]本题考查免疫过程,意在考查考生能理解所学知识的要点,把握知识间的内在联系,形成知识的网络结构的能力。3.下图表示具有生物活性的蛙坐骨神经一腓肠肌标本,神经末梢与肌细胞的接触部分类似于突触,称“神经一肌接头”。下列叙述错误的是肠灵敏电流计神经纤维第2页|共9页A.“神经一肌接头”处可发生电信号与化学信号的转变B.电刺激①处,肌肉会收缩,灵敏电流计指针也会偏转C.电刺激②处,神经纤维上的电流计会记录到电位变化D.神经纤维上兴奋的传导方向与膜内的电流方向相同[答案]c[解析]由题目所给信息可知,“神经-肌接头”处类似突触,在突触上可发生电信号+化学信号+电信号的转换,A正确。图示给的神经末梢和腓肠肌构成效应器,①处给予刺激,腓肠肌收缩;兴奋在神经纤维上可以双向传导,①处给予刺激,兴奋可以传到电流计两极,灵敏电流计指针可以发生偏转,B正确。兴奋在神经元间只能从上一个神经细胞的轴突末梢传到下一个神经细胞的树突和胞体,不能反向传递,电刺激②处,兴奋不能反过来传给神经纤维,灵敏电流计不会记录到电位的变化,C错误。兴奋部位膜内为正电位,未兴奋部位膜内为负电位,电流的向是从正电位到负电位;兴奋的传道方向是从兴奋部位到未兴奋部位,D正确。[学科网定位]本题考查神经调节原理和实验分析能力,意在考查考生能运用所学知识与观点,通过比较、分析与综合等方法对某些生物学问题进行解释、推理,做出合理的判断或得出正确的结论的能力。4.下列所采取的措施,不涉及“降低化学反应活化能”原理的是:A.利用果胶酶提高水果的出汁率B.滴加肝脏研磨液促使过氧化氢的分解C.滴加FeCl3溶液提高过氧化氢的分解速率D.利用水浴加热提高胡萝卜素的萃取效率[答案]D[学科网定位]本题考查催化剂的作用原理和酶的相关知识,意在考查考生能理解所学知识的要点,把握知识间的内在联系,形成知识的网络结构的能力。[解析]催化剂能加快反应速率的原理是降低了反应物的活化能,酶属于生物催化剂,题目B选项描述的现象涉及到了酶,C选项描述的现象涉及到了无机催化剂。提高温度,可以加快胡萝卜素在萃取液中的溶解速率;该过程没有涉及到催化剂的作用。5.大豆植株的体细胞含40条染色体。用放射性60C0处理大豆种子后,筛选出一株抗花叶病的植株X,取其花粉经离体培养得到若干单倍体植株,其中抗病植株占50%。下列叙述正确的是A.用花粉离体培养获得的抗病植株,其细胞仍具有全
喜欢就支持一下吧
点赞12 分享