2024年高考生物试卷(河北)(解析卷)

第1页 / 共22页

第2页 / 共22页

第3页 / 共22页

第4页 / 共22页
该文档为免费文档,您可直接下载完整版进行阅读
2024年高考生物试卷(河北)(解析卷)-初高中资料试题文库
2024年高考生物试卷(河北)(解析卷)
此内容为免费资源,请登录后查看
0
免费资源
THE END
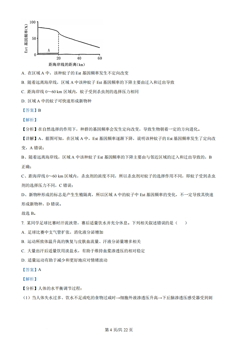
2024年普通高中学业水平选择性考试(河北卷)生物学本试卷共100分,考试时间75分钟。一、单项选择题:本题共13小题,每小题2分,共26分。在每小题给出的四个选项中,只有一项是符合题目要求的。1.细胞内不具备运输功能的物质或结构是()A.结合水B.囊泡C.细胞骨架D.tRNA【答案】A【解析】【分析】细胞中的水以自由水和结合水的形式存在,结合水是细胞结构的主要组成成分,自由水是细胞内良好的溶剂,是许多化学反应的介质,还参与细胞内的化学反应和物质运输。细胞骨架是由蛋白质纤维组成的网架结构,维持着细胞的形态,锚定并支撑着许多细胞器,与细胞运动、分裂、分化以及物质运输、能量转化、信息传递等生命活动密切相关。【详解】A、结合水是细胞结构的重要成分,不具备运输功能,A正确:B、囊泡可运输分泌蛋白等,B错误:C、细跑骨架与细胞运动、分裂、分化以及物质运输、能量转化、信息传递等生命活动密切相关,C错误:D、RNA可运输氨基酸,D错误.故选A。2.下列关于酶的叙述,正确的是()A.作为生物催化剂,酶作用的反应物都是有机物B.胃蛋白酶应在酸性、37℃条件下保存C.醋酸杆菌中与发酵产酸相关的酶,分布于其线粒体内膜上D.从成年牛、羊等草食类动物的肠道内容物中可获得纤维素酶【答案】D【解析】【分析】酶是活细胞产生的具有催化作用的有机物,应在最适H、低温条件下保存。原核生物只有唯一的细胞器核糖体,无细胞核和其他细胞器。【详解】A、一般来说,酶是活细胞产生的具有催化作用的有机物,但其作用的反应物不一定是有机物,如过氧化氢酶作用的反应物过氧化氢就是无机物,A错误:B、胃蛋白酶应在酸性、低温下保存,B错误:第1页供22页C、醋酸杆菌是细菌,属于原核生物,不具有线粒体结构,C错误:D、成年牛、羊等草食类动物肠道中有可以分解纤维素的微生物,所以从其肠道内容物中可以获得纤维素酶,D正确。故选D。3.核DNA受到损伤时ATM蛋白与受损部位结合,被激活后参与DNA修复,同时可诱导抗氧化酶基因H的表达。下列分析错误的是()A.细胞在修复受损的DNA时,抗氧化能力也会提高B.AM在细胞质合成和加工后,经核孔进入细胞核发挥作用C.H蛋白可减缓氧化产生的自由基导致的细胞衰老D.ATM基因表达增强的个体受辐射后更易患癌【答案】B【解析】【分析】细胞衰老的学说:自由基学说、端粒学说。自由基:通常把异常活跃的带电分子或基团称为自由基。【详解】A、依据题干信息,当核DNA受到损伤时,ATM蛋白与受损部位结合,可诱导抗氧化酶基因基因H的表达,即提高了其抗氧化能力,A正确:B、ATM属于胞内蛋白,所以在细胞质合成后,不需要经过加工,经核孔进入细胞核发挥作用,B错误:C、H蛋白是抗氧化酶基因H表达的产物,可以减缓氧化过程中所产生的自由基导致的细胞衰老,C正确:D、当ATM基因表达增强,所产生的ATM蛋白会过多,ATM蛋白不仅会与受损部位结合,也可能会与正常的类似部位结合,使DNA结构受损,这样的个体受到物理致癌因素(辐射等)的刺激后,可能会进一步诱发DNA的破坏,增大癌症的风险,D正确。故选B。4.下列关于DNA复制和转录的叙述,正确的是()A.DNA复制时,脱氧核苷酸通过氢键连接成子链B.复制时,解旋酶使DNA双链由5端向3'端解旋C.复制和转录时,在能量的驱动下解旋酶将DNA双链解开D.DNA复制合成的子链和转录合成的RNA延伸方向均为由5端向3端【答案】D【解析】【分析】DNA分子复制的方式是半保留复制,且合成两条子链的方向是相反的:DNA在复制过程中,边第2页共22页解旋边进行半保留复制。由图可知,DNA解旋酶能使双链DNA解开,且需要消耗ATP:【详解】A、DNA复制时,脱氧核苷酸通过磷酸二酯键连接成子链,A错误:B、复制时,解旋酶使得DNA双链从复制起点开始,以双向进行的方式解旋,这并不是从5端到3'端的单向解旋,B错误:C、转录时不需要解旋酶,RNA聚合酶即可完成解旋,C错误:D、DNA复制合成的子链和转录合成的RNA延伸方向均为由5'端向3'端,D正确:故选D。5.某病毒具有蛋白质外壳,其遗传物质的碱基含量如表所示,下列叙述正确的是()碱基种类ACG含量(%)31.220.828.0020.0A.该病毒复制合成的互补链中G+C含量为512%B.病毒的遗传物质可能会引起宿主DNA变异C.病毒增殖需要的蛋白质在自身核糖体合成D.病毒基因的遗传符合分离定律【答案】B【解析】【分析】据表可知,该病毒遗传物质中含有U,不含T,即该病毒为RNA病毒。病毒必需寄生在活细胞内才能完成正常的生命活动。【详解】A、由表可知,该病毒为RNA病毒,根据碱基互补配对原则可知,该病毒复制合成的互补链中G+C含量与原RNA含量一致,为48.8%,A错误:B、逆转录病毒经逆转录得到的DNA可能整合到宿主细胞的DNA上,引起宿主DNA变异,B正确:C、病毒增殖需要的蛋白质在宿主细胞的核糖体上合成,C错误:D、必需是进行有性生殖的真核生物的细胞核基因遗传才遵循基因的分离定律,病毒基因的遗传不符合分离定律,D错误。故选B。6.地中海蚊子的数量,每年在距海岸线0~20km范围内(区域A)喷洒杀虫剂。某种蚊子的Est基因与毒素降解相关,其基因频率如图所示。下列分析正确的是()第3页供22页
喜欢就支持一下吧
点赞12 分享