2015年高考生物试卷(海南)(解析卷)

第1页 / 共15页

第2页 / 共15页

第3页 / 共15页

第4页 / 共15页
该文档为免费文档,您可直接下载完整版进行阅读
2015年高考生物试卷(海南)(解析卷)-初高中资料试题文库
2015年高考生物试卷(海南)(解析卷)
此内容为免费资源,请登录后查看
0
免费资源
THE END
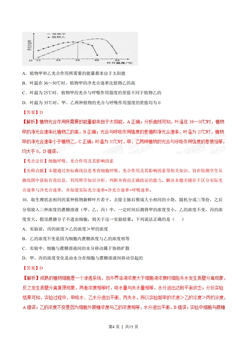
2015年普通高等学校招生全国统一考试理综生物部分(海南卷)1.细胞膜是细胞的重要结构。关于细胞膜的叙述,错误的是()A.细胞膜是一种选择透过性膜B.乙醇通过细胞膜需要消耗ATPC.氨基酸借助膜蛋白可通过细胞膜D.蛋白质分子可以嵌入磷脂双分子层中【答案】B【解析】细胞莫是一种选择透过性膜,其功能特点是具有一定的选择性,A正确;乙醇通过细胞膜的方式为自由扩散,不需要消耗AP,B错误;氯基酸跨膜运输方式为主动运输,需借助膜蛋白通过细胞膜,C正确;蛋白质分子以不同程度地嵌入磷脂双分子层中,D正确。【考点定位】细胞膜的结构与功能【名师点睛】本题考查细胞膜的结构及物质跨膜运输等相关知识,旨在检测学生对细胞膜的流动镶嵌模型的理解能力和判断能力。解决本题关键在于理解细胞膜结构特点与功能特点及其关系。2.细胞是生命活动的基本单位。关于细胞结构的叙述,错误的是()A.细菌有核塘体,无叶绿体B.蓝藻无细胞核,也无核糖体C.水绵有细胞核,也有叶绿体D.酵母菌有细胞核,无叶绿体【答案】B【解析】细菌属于原核生物,细胞内有核塘体,无叶绿体,A正确;蓝藻属于原核生物,细胞内无细胞核,但有核糖体,B错误;水绵是真核藻类,细胞内有细胞核,也有叶绿体,℃正确:酵母菌属于真菌,细胞内有细胞核,无叶绿体,是异养兼性厌氧型生物,D正确。【考点定位】原核细胞结构与真核细胞结构【名师点睛】本题综合考查了原核细胞结构与真核细胞结构等相关知识,旨在检测学生对相关基础知识的掌握情况,同时也提醒学生平时要多对相关知识点进行总结、归纳,以便加强记忆,如细胞结构与功能的统一性等。3.ATP是直接为细胞生命活动提供能量的有机物。关于ATP的叙述,错误的是()A.酒精发酵过程中有ATP生成B.ATP可为物质跨膜运输提供能量C.ATP中高能磷酸键水解可释放能量D.ATP由腺嘌呤、脱氧核糖和磷酸组成【答案】D【解析】酵母菌进行酒精发酵过程中有AP生成,A正确;AP可为主动运输提供能量,B正确;AP中远离腺苷的高能磷酸键水解可释放能量,为生命活动供能,C正确;AP由腺嘌岭、核糖和磷酸组成,D错误。第1页|共15页【考点定位】ATP【名师点睛】本题考查ATP的结构、功能及来源等相关知识,旨在检测学生对ATP相关的知识的理解能力和判断能力。解决本题关键在于区分ATP的结构及ATP与ADP之间的相互转化关系。4.关于生物体产生的酶的叙述,错误的是()A.酶的化学本质是蛋白质或RNAB.脲酶能够将尿素分解成氨和CO2C.蛋白酶和淀粉酶都属于水解酶类D.纤维素酶能够降解植物细胞壁和细菌细胞壁【答案】D【解析】酶的化学本质是蛋白质或RNA,A正确;脲酶能够将尿素分解成氨和C02,B正确;蛋白酶和淀粉酶都属于水解酶类,C正确;纤维素酶能够降解植物细胞壁,细菌细胞壁的成分是肽聚糖,需用肽聚糖酶降解,D错误。【考点定位】酶【名师点睛】本题考查酶的成分及常见的酶功能等相关知识,旨在检测学生对酶的成分及功能的专一性等相关知识的理解能力和判断能力。同时也提醒学生平时要多对相关的酶进行总结、归纳,以使加强记忆,理解酶的催化功能具有专一性的特点。5.关于细胞调亡的叙述,错误的是()A.细胞调亡受细胞自身基因的调控B.细胞调亡也称为细胞编程性死亡C.细胞调亡不出现在胚胎发育过程中D.被病原体感染的细胞可通过细胞调亡清除【答案】C【解析】细胞凋亡受细胞自身基因的调控,是正常的细胞生命活动,A正确;细胞凋亡也称为细胞编程性死亡,B正确;细胞凋亡可出现在个体发育全过程中,C错误;被病原体感染的细胞清除属于细胞凋亡,D正确。【考点定位】细胞调亡【名师点睛】本题考查细胞调亡及其原因等相关知识,旨在检测学生对细胞调亡的相关知识的理解能力和记忆能力。解决本题关键在于识记并理解细胞调亡的原因。6.关于人体造血干细胞的叙述,错误的是()A.造血干细胞与成熟红细胞中的酶存在差异B.造血干细跑分化为成熟红细胞的过程是可逆的C.健康成年人的造血干细胞主要存在于其骨髓中D.造血干细胞分化形成的红细胞和白细胞寿命不同【答案】B第2页|共15页【解析】造血干细胞与成熟红细胞中的酶存在差异,是基因选择性表达的结果,A正确;哺乳动物成熟红细胞没有细胞核与各种细胞器,造血干细胞分化为成熟红细胞的过程是不可逆的,B错误,健康成年人的造血干细胞主要存在于其骨髓中,C正确:造血干细胞分化形成的红细胞和白细胞寿命不同,是细胞分化的结果,D正确。学科网【考点定位】造血干细胞与细胞分化【名师点睛】本题以造血干细胞为切入点考查其发育场所及细胞分化、细胞衰老等相关知识,旨在检测学生对细胞分化的理解能力。解决本题关键在于理解细胞分化的实质是基因的选择性表达过程。7.下列过程中,由逆转录酶催化的是()A.DNA→RNAB.RNA→DNAC.蛋白质→蛋白质D.RNA→蛋白质【答案】B【解析】DNA+RNA是转录过程,需RNA聚合酶催化,A不符合题意;RNA+DNA是逆转录过程,需逆转录酶催化,B符合题意,蛋白质+蛋白质,是阮病毒的遗传信息传递过程,C不符合题意,RNA+蛋白质是翻译过程,D不符合题意。【考点定位】中心法则【名师点睛】本题考查中心法则的相关知识,旨在检测学生对中心法则的理解能力。解决本题关键在于理解生物界遗传信息传递的过程。同时也提醒学生平时要多对各类生物遗传信息的传递进行总结、归纳,以便加强记忆。8.科学家通过研究植物向光性发现的激素是()A.脱落酸B.乙烯C.细胞分裂素D.IAA【答案】D【解析】科学家通过研究植物向光性发现的激素是生长素,即IAA,应选D。其他三项均为植物激素,但不是通过研究植物向光性发现的。【考点定位】植物激素【名师点睛】本题通过植物向光性实验考查相关植物激素,旨在检测学生对课本相关实验的理解能力和对各类植物激素的识记能力。解决本题关键在于熟练识记教材实验及其相应的科学研究方法,学会设计并分析实验解决简单生物学问题的能力。9.植物甲与植物乙的净光合速率随叶片温度(叶温)变化的趋势如图所示。错误的是()第3页|共15页
喜欢就支持一下吧
点赞15 分享