2021年高考生物试卷(海南)(空白卷)

第1页 / 共10页

第2页 / 共10页

第3页 / 共10页

第4页 / 共10页
该文档为免费文档,您可直接下载完整版进行阅读
2021年高考生物试卷(海南)(空白卷)-初高中资料试题文库
2021年高考生物试卷(海南)(空白卷)
此内容为免费资源,请登录后查看
0
免费资源
THE END
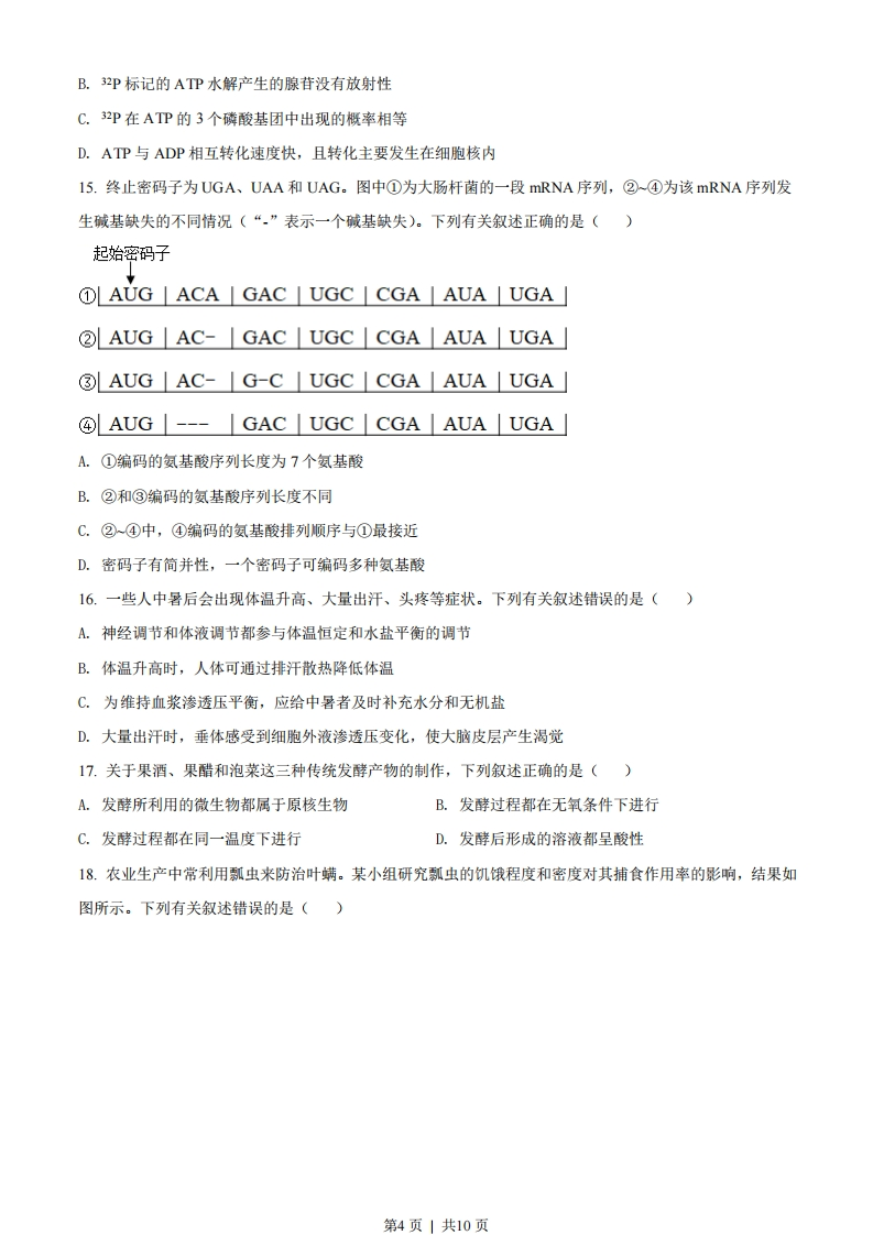
海南省2021年普通高中学业水平选择性考试生物一、选择题:1.下列关于纤维素的叙述正确的是()A.是植物和蓝藻细胞壁的主要成分B.易溶于水,在人体内可被消化C.与淀粉一样都属于多糖,二者的基本组成单位不同D.水解的产物与斐林试剂反应产生砖红色沉淀2.分泌蛋白在细胞内合成与加工后,经囊泡运输到细胞外起作用。下列有关叙述错误的是()A.核糖体上合成的肽链经内质网和高尔基体加工形成分泌蛋白B.囊泡在运输分泌蛋白的过程中会发生膜成分的交换C.参与分泌蛋白合成与加工的细胞器的膜共同构成了生物膜系统D.合成的分泌蛋白通过胞吐排出细胞3.红树林是海南的一道靓丽风景,既可防风护堤,也可为鱼类、鸟类等动物提供栖总地。下列有关叙述错误的是()A.“植物→鱼→水鸟”是红树林生态系统常见的一条食物链B.红树林生态系统物种丰富,结构相对复杂,具有较强的自我调节能力C.红树林的海岸防护作用和观赏性体现了红树林生态系统的直接价值D.采取退塘还林、治污减排等措施有利于保护红树林生态系统4.孟德尔的豌豆杂交实验和摩尔根的果蝇杂交实验是遗传学的两个经典实验。下列有关这两个实验的叙述,错误的是()A.均将基因和染色体行为进行类比推理,得出相关的遗传学定律B.均采用统计学方法分析实验结果C.对实验材料和相对性状的选择是实验成功的重要保证D.均采用测交实验来验证假说5.肾病综合征患者会随尿丢失大量白蛋白,导致血浆白蛋白减少,出现水肿。有的患者血浆中某些免疫球蛋白也会减少。下列有关叙述错误的是()A.患者体内的水分在血浆与组织液之间不能相互渗透B.长期丢失大量的蛋白质可导致患者营养不良C.免疫球蛋白减少可导致患者免疫力低下第1页」共10页D.临床上通过静脉输注适量的白蛋白可减轻水肿症状6.己知5-溴尿嘧啶(BU)可与碱基A或G配对。大肠杆菌DNA上某个碱基位点己由A-T转变为A-BU,要使该位点由A-BU转变为G-C,则该位点所在的DNA至少需要复制的次数是()A.1B.2C.3D.47.真核细胞有丝分裂过程中核膜解体和重构过程如图所示。下列有关叙述错误的是()A.I时期,核膜解体后形成的小泡可参与新核膜重构B.I→Ⅱ过程中,核膜围绕染色体重新组装C.Ⅲ时期,核膜组装完毕,可进入下一个细胞周期D.组装完毕后的核膜允许蛋白质等物质自由进出核孔8.某地区少数人的一种免疫细胞的表面受体CCR5的编码基因发生突变,导致受体CC5结构改变,使得HV1病毒入侵该免疫细胞的几率下降。随时间推移,该突变基因频率逐渐增加。下列有关叙述错误的是()A.该突变基因丰富了人类种群的基因库B.该突变基因的出现是自然选择的结果C.通过药物干扰HIV-1与受体CCR5的结合可抑制病毒繁殖D.该突变基因频率的增加可使人群感染HV1的几率下降9.去甲肾上腺素(NE)是一种神经递质,发挥作用后会被突触前膜重摄取或被酶降解。临床上可用特定药物抑制NE的重摄取,以增加突触间隙的NE浓度来缓解抑郁症状。下列有关叙述正确的是()A.NE与突触后膜上的受体结合可引发动作电位B.NE在神经元之间以电信号形式传递信息C.该药物通过与NE竞争突触后膜上的受体而发挥作用D.NE能被突触前膜重摄取,表明兴奋在神经元之间可双向传递10.人在幼年时期若生长激素(GH)分泌不足,会导致生长停滞,发生侏儒症,可通过及时补充GH进行治疗,使患者恢复生长。下列有关叙述正确的是()第2页」共10页A临床上可用适量GH治疗成年侏儒症患者B.血液中GH减少,会导致下丘脑分泌的GH增多C.GH发挥生理功能后就被灭活,治疗期间需持续补充GHD.GH通过发挥催化作用,使靶细胞发生一系列的代谢变化11.某种酶的催化反应速率随温度和时间变化的趋势如图所示。据图分析,下列有关叙述错误的是()50℃60℃☒70C40C0时间A.该酶可耐受一定的高温B.在1时,该酶催化反应速率随温度升高而增大C.不同温度下,该酶达到最大催化反应速率时所需时间不同D.相同温度下,在不同反应时间该酶的催化反应速率不同12.雌性蝗虫体细胞有两条性染色体,为XX型,雄性蝗虫体细胞仅有一条性染色体,为X0型。关于基因型为AaXRO的蝗虫精原细胞进行减数分裂的过程,下列叙述错误的是()A.处于减数第一次分裂后期的细胞仅有一条性染色体B.减数第一次分裂产生的细胞含有的性染色体数为1条或0条C.处于减数第二次分裂后期的细胞有两种基因型D.该蝗虫可产生4种精子,其基因型为AO、aO、AXR、aXR13.研究发现,人体内某种酶的主要作用是切割、分解细胞膜上的“废物蛋白”。下列有关叙述错误的是()A.该酶的空间结构由氨基酸的种类决定B.该酶的合成需要mRNA、tRNA和rRNA参与C.“废物蛋白”被该酶切割过程中发生肽键断裂D.“废物蛋白”分解产生的氨基酸可被重新利用14.研究人员将32P标记的磷酸注入活的离体肝细胞,1-2min后迅速分离得到细胞内的ATP。结果发现ATP的末端磷酸基团被P标记,并测得ATP与注入的2P标记磷酸的放射性强度几乎一致。下列有关叙述正确的是()A.该实验表明,细胞内全部ADP都转化成ATP第3页共10页
喜欢就支持一下吧
点赞14 分享