2023年高考生物试卷(全国甲卷)(解析卷)

第1页 / 共11页

第2页 / 共11页

第3页 / 共11页

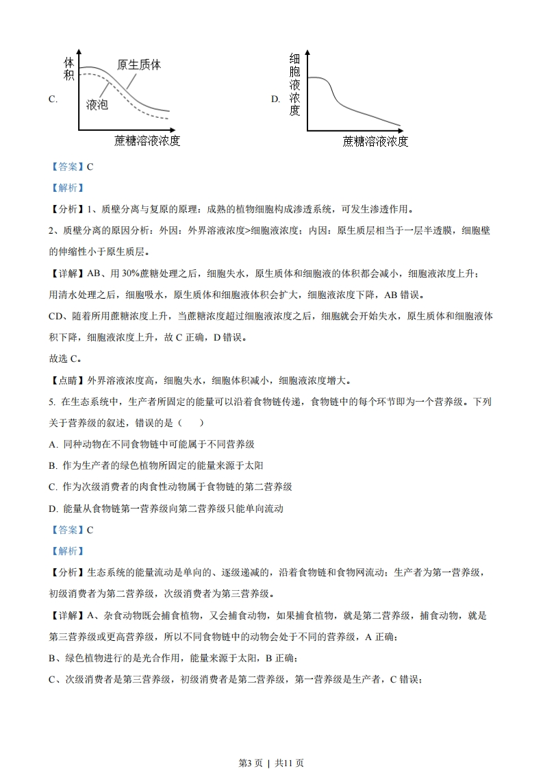
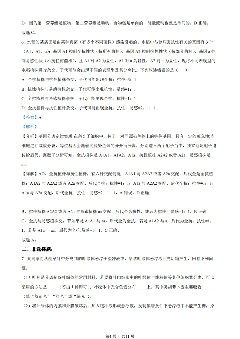
第4页 / 共11页
该文档为免费文档,您可直接下载完整版进行阅读
2023年高考生物试卷(全国甲卷)(解析卷)-初高中资料试题文库
2023年高考生物试卷(全国甲卷)(解析卷)
此内容为免费资源,请登录后查看
0
免费资源
THE END
2023年普通高等学校招生全国统一考试全国甲卷理科综合(生物部分)一、选择题1.物质输入和输出细胞都需要经过细胞膜。下列有关人体内物质跨膜运输的叙述,正确的是()A.乙醇是有机物,不能通过自由扩散方式跨膜进入细胞B.血浆中的K+进入红细胞时需要载体蛋白并消耗ATPC.抗体在浆细胞内合成时消耗能量,其分泌过程不耗能D葡萄糖可通过主动运输但不能通过协助扩散进入细胞【答案】B【解析】【分析】自由扩散:物质通过简单的扩散进出细胞的方式,如氧气、二氧化碳、脂溶性小分子。主动运输:逆浓度梯度的运输。消耗能量,需要有载体蛋白。【详解】A、乙醇是有机物,与细胞膜中磷脂相似相溶,可以通过扩散方式进入细胞,A错误:B、血浆中K+量低,红细胞内K+含量高,逆浓度梯度为主动运输,需要消耗ATP并需要载体蛋白,B正确:C、抗体为分泌蛋白,分泌过程为胞吐,需要消耗能量,C错误:D、葡萄糖进入小肠上皮细胞等为主动运输,进入哺乳动物成熟的红细胞为协助扩散,D错误。故选B。2.植物激素是一类由植物体产生的,对植物的生长发育有显著影响的微量有机物,下列关于植物激素的叙述,错误的是()A.在植物幼嫩的芽中色氨酸可以转变成生长素B.生长素可以从产生部位运输到其他部位发挥作用C.生长素和乙烯可通过相互作用共同调节植物的生长发育D.植物体内生长素可以作为催化剂直接参与细胞代谢过程【答案】D【解析】【分析】植物激素是植物产生的由产生部位运输到作用部位的微量有机物。【详解】A、生长素的产生位置主要是植物幼嫩的芽、叶和发育中的种子:色氨酸是合成生长素的原料,A正确:B、植物激素都是由产生部位运输到作用部位的,B正确:第1页」共11页C、植物激素之间相互协调,互相配合共同影响植物生命活动,调节植物生长发育,C正确:D、生长素是信号分子,不是催化剂,催化剂是酶的作用,D错误。故选D。3.中枢神经系统对维持人体内环境的稳态具有重要作用。下列关于人体中枢的叙述,错误的是()A.大脑皮层是调节机体活动的最高级中枢B.中枢神经系统的脑和脊髓中含有大量的神经元C.位于脊髓的低级中枢通常受脑中相应的高级中枢调控D人体脊髓完整而脑部受到损伤时,不能完成膝跳反射【答案】D【解析】【分析】各级中枢的分布与功能:①大脑:大脑皮层是调节机体活动的最高级中枢,是高级神经活动的结构基础。其上有语言、听觉、视觉、运动等高级中枢。②小脑:有维持身体平衡的中枢。③脑干:有许多重要的生命活动中枢,如心血管中枢、呼吸中枢等。④下丘脑:有体温调节中枢、渗透压感受器(水平衡中枢)、血糖平衡调节中枢,是调节内分泌活动的总枢纽。⑤脊髓:调节躯体运动的低级中枢。【详解】A、调节机体的最高级中枢是大脑皮层,可调控相应的低级中枢,A正确:B、脊椎动物和人的中枢神经系统,包括位于颅腔中的脑和脊柱椎管内的脊髓,它们含有大量的神经元这些神经元组合成许多不同的神经中枢,分别负责调控某一特定的生理功能,B正确:C、脑中的高级中枢可调控位于脊髓的低级中枢,C正确:D、膝跳反射低级神经中枢位于脊髓,故脊髓完整时即可完成膝跳反射,D错误。故选D。4.探究植物细胞的吸水和失水实验是高中学生常做的实验。某同学用紫色洋葱鳞片叶外表皮为材料进行实验,探究蔗糖溶液,清水处理外表皮后,外表皮细胞原生质体和液泡的体积及细胞液浓度的变化。图中所提到的原生质体是指植物细胞不包括细胞壁的部分。下列示意图中能够正确表示实验结果的是()清水原30%蔗糖溶液积30%蔗质体糖溶液液B.清水度液泡时间时向第2页」共11页原生质体积液泡D.胞液浓度蔗糖溶液浓度蔗糖溶液浓度【答案】C【解析】【分析】1、质壁分离与复原的原理:成熟的植物细胞构成渗透系统,可发生渗透作用。2、质壁分离的原因分析:外因:外界溶液浓度>细胞液浓度:内因:原生质层相当于一层半透膜,细胞壁的伸缩性小于原生质层。【详解】AB、用30%蔗糖处理之后,细胞失水,原生质体和细胞液的体积都会减小,细胞液浓度上升:用清水处理之后,细胞吸水,原生质体和细胞液体积会扩大,细胞液浓度下降,AB错误。CD、随着所用蔗糖浓度上升,当蔗糖浓度超过细胞液浓度之后,细胞就会开始失水,原生质体和细胞液体积下降,细胞液浓度上升,故C正确,D错误。故选C。【点睛】外界溶液浓度高,细胞失水,细胞体积减小,细胞液浓度增大。5.在生态系统中,生产者所固定的能量可以沿着食物链传递,食物链中的每个环节即为一个营养级。下列关于营养级的叙述,错误的是()A.同种动物在不同食物链中可能属于不同营养级B.作为生产者的绿色植物所固定的能量来源于太阳C.作为次级消费者的肉食性动物属于食物链的第二营养级D.能量从食物链第一营养级向第二营养级只能单向流动【答案】C【解析】【分析】生态系统的能量流动是单向的、逐级递减的,沿着食物链和食物网流动:生产者为第一营养级,初级消费者为第二营养级,次级消费者为第三营养级。【详解】A、杂食动物既会捕食植物,又会捕食动物,如果捕食植物,就是第二营养级,捕食动物,就是第三营养级或更高营养级,所以不同食物链中的动物会处于不同的营养级,A正确:B、绿色植物进行的是光合作用,能量来源于太阳,B正确:C、次级消费者是第三营养级,初级消费者是第二营养级,第一营养级是生产者,C错误:第3页」共11页
喜欢就支持一下吧
点赞11 分享