2014年高考生物试卷(海南)(空白卷)

第1页 / 共8页

第2页 / 共8页

第3页 / 共8页

第4页 / 共8页
该文档为免费文档,您可直接下载完整版进行阅读
2014年高考生物试卷(海南)(空白卷)-初高中资料试题文库
2014年高考生物试卷(海南)(空白卷)
此内容为免费资源,请登录后查看
0
免费资源
THE END
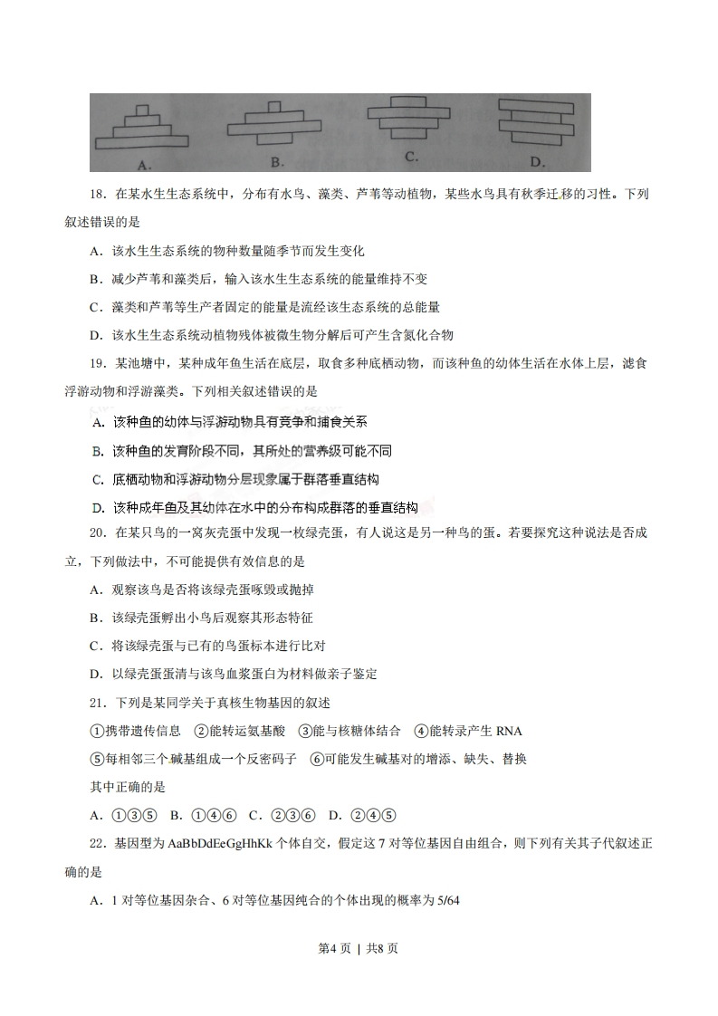
2014年高考新课标海离生物试题解析一、选择题1.下列植物细胞中,适合观察细胞有丝分裂的是()A.蚕豆叶肉细胞B.洋葱鳞片叶表皮细胞C.蚕豆根尖分生区细胞D.洋葱根尖伸长区细胞2.下列关于脂质的叙述,正确的是()A.脂质中的磷脂是细胞膜的组成成分B.维生素D和性激素不属于固醇类物质C.脂肪比相同质量的多糖彻底氧化产能少D.脂质在核糖体、内质网和高尔基体上合成3.下列过程中,不依赖膜蛋白的是()A.CO2进出肺泡上皮细胞B.静息电位行程中K+从细胞内到细胞外C,神经细胞受到刺激时Na*从细胞外到细胞内D.水盐调节过程中,肾小管上皮细胞对水的重吸收4.关于植物根系吸收矿质离子的叙述,正确的是()A.植物根系吸收合种矿质离子的速率相同B.土壤温度不影响a物根系对矿贡喝子的吸收C.植物根细胞吸收矿质元系离子主要休套透作用D.植物根细胞能逆度梯度吸收土壤中的矿质元素离子5.下列关于植物体内水分的叙述,错误的是()A.植物体内的水分参与营养物质的运输B.水是构成叶肉细胞的重要化合物之一C.自由水可作为细胞内化学反应的反应物D.同种植物萌发种子的含水量和休眠种子的相同6.下列关于生长在同一植株上绿色叶片和黄色叶片的叙述,错误的是()A.两种叶片都能吸收蓝紫光B.两种叶片均含有类胡萝素C.两种叶片的叶绿体中都含有叶绿素a第1页|共8页D.黄绿色叶片在光反应中不会产生ATP7.关于小麦光合作用的叙述,错误的是()A.类囊体上产生的ATP可用于暗反应B.夏季晴天光照最强时,小麦光合速率最高C.进入叶绿体的CO2不能被NADPH直接还原D.净光合速率为长期零时会导致幼苗停止生长8.下列关于植物激素的述,错误的是()A,生长素和赤寄素都能促进植物生长B.生长素的发现爆于人们对情物可光性的研究C,顶芽合成的生长素通道自由扩散近到侧芽D.高浓度的生长素能通过促送乙烯的合成抑制植物生长9.将水生植物和小鱼放入盛有水的玻璃缸中,密闭后置于光照、温度等适宜条件下。下列相关叙述,错误的是()A.植物为鱼的生存提供氧气B.鱼可为植物的光合作用生存提供CO2C.能量流动可以从植物到鱼,也可以由鱼到植物D.若该玻璃缸长期置于黑暗中,鱼和植物将会死亡10.下列物质中,能够直接给细胞生命活动提供能量的是()A.脂肪B.钙离子C.糖D.ATP11.关于人体神经调节和体液调节的叙述,错误的是()A.反射弧是神经调节的结构基础B.体温受到神经和体液的双重调节C.甲状腺激素不能影响神经系统的活动D.垂体分泌促甲状腺激素受下丘脑调控12.关于人体内激素的叙述,错误的是A.肾上腺素的分泌活动不受神经的直接支配B.胰岛素的合成需要mRNA和核糖体的参与C.肾小管上皮细胞是抗利尿激素的靶细胞之一D.血糖调节中胰岛素和胰高血糖素的作用相互拮抗第2页|共8页13.人体对病原菌具有一定的防御功能,下列叙述错误的是A.唾液中的溶菌酶可杀死病原菌B.口腔黏膜对病原菌有一定的屏障作用C.吞噬细胞对多种病原菌具有吞噬作用D.B细胞对病原菌的免疫应答属于细胞免疫14.给正常家兔静脉注射一定量的高渗葡萄糖溶液后,家兔体内发生一定变化,一段时间后恢复正常。注射后随即发生的变化是A.红细胞吸水增加B.胰岛素分泌降低C.肝糖原的分解增加D.血浆渗透压迅速升高15.当快速牵拉骨骼肌时,会在d处记录到电位变化过程。据图判断下列相关叙述,错误的是骨骼肌A.感受器位于骨骼肌中B.d处位于传出神经上C.从a到d构成一个完整的反射弧D.牵拉骨骼肌时,C处可检测到神经递质16.关于土壤微生物的叙述,错误的是A.土壤微生物参与生态系统的物质循环B.土壤微生物可作为生态系统的分解者C.秸秆经土壤微生物分解后可被农作物再利用D.土壤中的硝化细菌是异养生物,因而不属于生产者17.用个营养级生物的能量、数量构建的金字塔分别称为能量金字塔、数量金字塔。在某一栎林中,第一营养级生物为栎树,第二营养级生物为昆虫,第三营养级生物为蛙、蜥蜴和鸟,第四营养级生物为蛇。该栎林数量金字塔的示意图是第3页|共8页
喜欢就支持一下吧
点赞5 分享